需要赴港开公司创业、开店做生意、香港身份续签规划等一站式服务可联系我(微信and电话:19065101539/18681542289)
香港身份续签前必看:续签失败案例分析及成功率提升技巧!
获得香港身份只是第一步,合规续签才是保持身份有效、最终实现永久居留或入籍的关键。
香港身份续签不仅关系到个人在香港的合法居留,更与享受香港优质教育、医疗、税收等福利紧密相连。一旦续签失败,不仅会影响个人及家庭的生活安排,还可能导致之前为获取身份所做的努力付诸东流。因此,深入了解香港身份续签的规则和要求,避免常见错误,提升续签成功率,对于每一位香港身份持有者都至关重要。
一、续签失败案例分析:拒签情况提前规避
1、空壳公司运营断签
案例情况:银河外部高才用户,通过高才B拿到香港身份,2023年10月激活身份后未再入境香港。在香港注册了一家贸易公司,有开户但无雇员、无发薪、无真实经营,仅有一些股票投资。因与香港关联极少,续签时被拒。

分析:此案例中,客户虽在香港注册了公司,但公司处于空壳运营状态,没有实际业务开展和员工雇佣,无法证明其在香港有实质性经营和贡献。同时,客户激活身份后未入境香港,缺乏在港生活或工作的记录,难以建立与香港的紧密联系。
规避要点:避免注册空壳公司,若通过自雇方式续签,要确保公司有真实业务运营,包括但不限于签订业务合同、有办公场所、雇佣本地员工、按时发薪和缴纳强积金等。同时,要保持一定的入境频率,积累在港生活或工作痕迹。
如果你已经拿到了香港身份,需要做续签规划,可以先做个续签永居成功率自测,后续还会有规划师教你如何续签↓↓↓咨询电话:19065101539/18681542289
https://www.galaxyoversea.com/renewal/1?pla=r-gw-yinhe&spreadword=202512293
2、挂靠拒签风险
案例情况:部分申请人为了满足在港工作要求,选择挂靠公司。然而,挂靠行为一旦被入境处查实,将面临严重后果。例如某申请人通过挂靠某公司获得工作证明,但实际并未在该公司在港真实工作,续签时被入境处调查发现,不仅续签被拒,还可能面临身份取消等处罚。

分析:挂靠属于虚假申报行为,严重违反香港入境条例。香港入境处对挂靠行为一直保持严厉打击态度,通过定期审查公司资料、抽查员工工作情况等方式进行监管。
规避要点:坚决杜绝挂靠行为,通过合法途径在港就业或创业。如果选择受雇于香港公司,要确保与公司建立真实的雇佣关系,履行工作职责,接受公司管理。
如果你已经拿到了香港身份,需要做续签规划,可以先做个续签永居成功率自测,后续还会有规划师教你如何续签↓↓↓咨询电话:19065101539/18681542289
https://www.galaxyoversea.com/renewal/1?pla=r-gw-yinhe&spreadword=202512293
3、材料造假被拒
案例情况:有申请人在续签时提供虚假的在港工作证明、居住证明等材料。比如,伪造租房合同以证明在港居住,或者虚构工作合同和薪资发放记录。一旦被入境处核实材料造假,续签必然失败,并且会影响个人信用记录,未来再次申请香港身份或其他签证都将受到极大阻碍。

分析:材料造假是对香港入境管理秩序的严重破坏,香港入境处有完善的审核机制和调查手段,会对申请人提交的材料进行严格核实,包括与相关部门、机构进行信息比对。
规避要点:务必提供真实、准确、完整的续签材料。在准备材料过程中,要如实申报个人情况,保留好相关原始文件和记录,以备入境处核查。
4、虚拟地址问题
案例情况:一些申请人为了满足在港有固定住所的要求,使用虚拟地址作为居住证明。例如,某申请人使用秘书公司提供的虚拟地址申请续签,入境处在审核过程中发现该地址并非其真实居住地址,且无法提供在该地址实际居住的相关证据,最终导致续签被拒。

分析:虚拟地址不能体现申请人在香港的真实居住情况,无法证明申请人与香港有实际的居住联系。香港入境处要求申请人提供真实的居住地址,并可能进行实地核查。
规避要点:提供真实的在港居住地址证明,如租房合同(需有真实入住记录)、水电费账单等。如果暂时无法在港长期居住,也要确保能够提供合理的解释和相关证明材料,同时保持与香港的一定联系。
如果你已经拿到了香港身份,需要做续签规划,可以先做个续签永居成功率自测,后续还会有规划师教你如何续签↓↓↓咨询电话:19065101539/18681542289
https://www.galaxyoversea.com/renewal/1?pla=r-gw-yinhe&spreadword=202512293
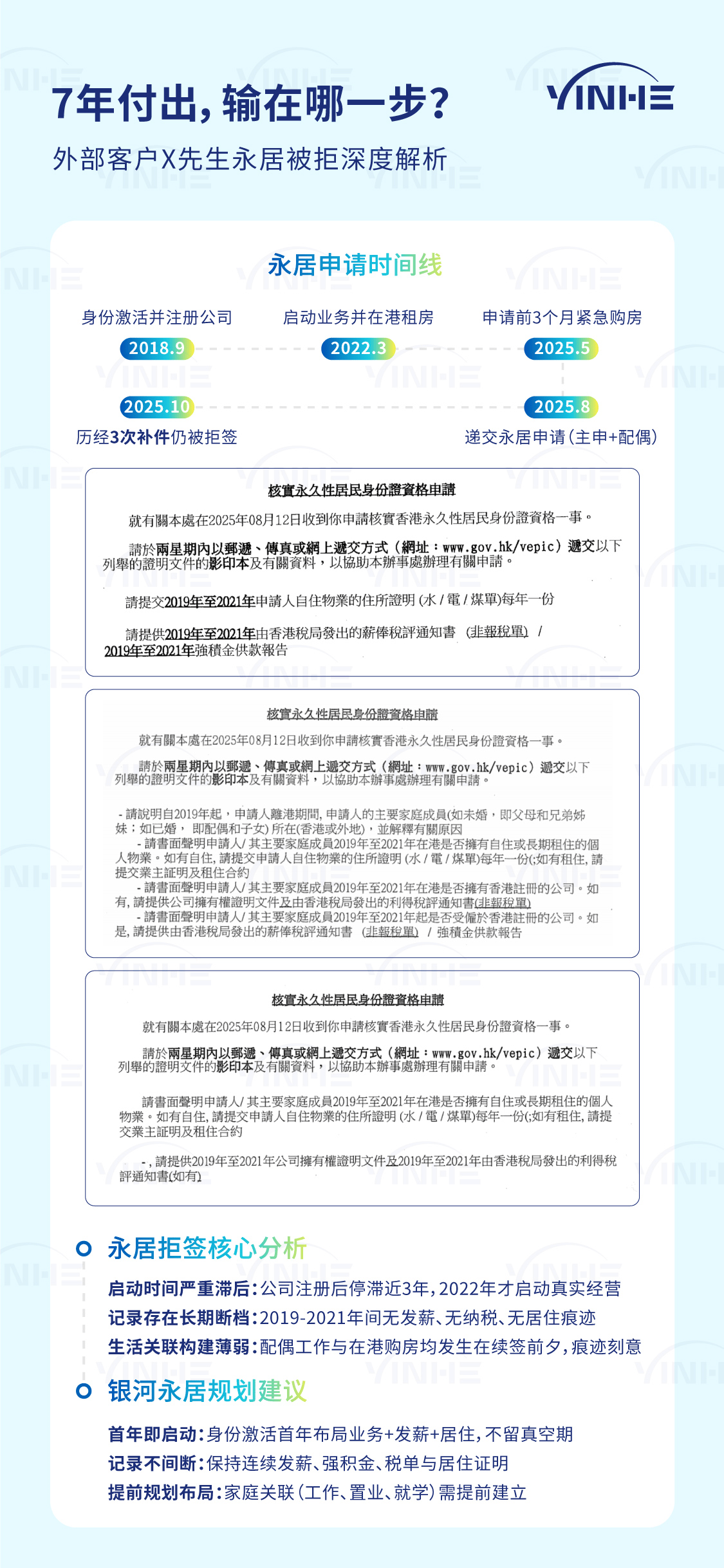
5、材料缺失
案例情况:外部客户X先生在申请永居时,因材料缺失导致多次补件仍被拒签。X先生2018年9月身份激活并注册公司,2022年3月启动业务并在港租房,2025年5月申请前3个月紧急购房,但2019—2021年间无发薪、无纳税、无居住痕迹,配偶工作与在港购房均发生在续签前夕,痕迹刻意,生活关联构建薄弱。

分析:X先生在申请永居时,未能提供完整的证明材料来展示其与香港的紧密联系和连续居住情况。入境处在审核永居申请时,会综合考虑申请人在港的生活、工作、经济贡献等多方面因素,要求提供全面、详实的材料支持。
规避要点:提前规划,在持有香港身份期间,注重积累与香港相关的各类证明材料,如工作证明(包括薪资发放记录、纳税证明等)、居住证明(租房或购房合同、水电费账单等)、业务往来证明(合同、发票等)。在申请续签或永居前,仔细核对所需材料清单,确保材料完整、合规。
银河集团更多续签案例分享:



如果你已经拿到了香港身份,需要做续签规划,可以先做个续签永居成功率自测,后续还会有规划师教你如何续签↓↓↓咨询电话:19065101539/18681542289
https://www.galaxyoversea.com/renewal/1?pla=r-gw-yinhe&spreadword=202512293
二、续签解决方案:成功率提升技巧
1、强化在港联系
提高入境频率:定期入境香港,保持一定的在港停留时间。例如,每半年至少入境一次,并在港停留一段时间,积累生活痕迹,如购物小票、交通票据、社交活动记录等。
建立社交网络:积极参与香港的社交活动、行业聚会、社团组织等,结识本地人士,拓展人脉资源。这不仅有助于融入香港社会,还能为续签提供更多的社交证明材料。
家庭关联:安排家人一同在香港生活,子女可在香港入学,配偶可在港工作或参与社区活动。家庭成员在港的稳定生活可以为申请人的在港联系提供有力支持。

2、真实经营与合规雇佣
自雇创业方式:如果通过自雇形式续签,要确保公司有真实的业务运营。积极开拓香港本地市场,与本地企业开展业务合作,签订正规合同。租赁办公场地,配备必要的办公设备,营造真实的办公环境。
雇佣本地员工:按照香港法律规定,雇佣本地员工,并按时为员工发放工资、缴纳强积金。保留完整的雇佣合同、工资发放记录、强积金缴纳证明等材料,以备入境处核查。
合规纳税:公司要依法进行税务申报和缴纳各项税费,确保财务合规。良好的税务记录是证明公司在港合法经营和贡献的重要依据。
在香港创业、做生意每一步都需要规划,银河集团为您提供一站式香港创业服务,包括公司注册、银行开户、商业计划书、共享工位、生意顶让、代运营等创业续签服务,更有身份规划、续签拿永居等在港生活服务,更多细节了解,记得找银河Ruby(19065101539/18681542289),为您量身定制适合您的香港创业服务方案
3、业务优化与贡献凸显
规范薪酬体系:如果受雇于香港公司,要确保薪资水平符合市场标准,与公司签订正规的劳动合同,明确薪酬福利、工作职责等内容。按时收到工资,并保留完整的薪资入账记录。
突出经济贡献:在公司运营过程中,注重积累业务文件和银行流水等关键佐证材料,证明公司对香港经济的贡献。例如,提供业务合同、发票、银行对账单等,展示公司的业务规模和经济效益。
参与行业建设:积极参与香港的行业活动、研讨会、培训等,提升自身在行业内的知名度和影响力。同时,为行业发展提供建议和意见,体现对香港行业发展的支持和贡献。
4、提前规划与专业协助
制定续签计划:在持有香港身份初期,就应制定详细的续签计划,明确各个阶段的目标和任务。根据自身情况,合理安排在港工作、生活和业务发展,确保在续签时能够提供充分的证明材料。
寻求专业帮助:香港身份续签涉及众多复杂的政策和规定,建议寻求专业机构的帮助。例如银河集团就具有丰富的经验和专业知识,能够为申请人提供准确的政策解读、个性化的续签方案设计和全程指导,提高续签成功率。
如果你已经拿到了香港身份,需要做续签规划,可以先做个续签永居成功率自测,后续还会有规划师教你如何续签↓↓↓咨询电话:19065101539/18681542289
https://www.galaxyoversea.com/renewal/1?pla=r-gw-yinhe&spreadword=202512293
三、香港身份续签中介选择
总的来说,香港身份的续签流程相对复杂,需要准备的材料也较多。为了确保续签成功,许多申请人会选择找一站式的香港服务中介机构来帮助续签规划。
例如选择银河集团规划续签,具备以下优势:
1、专业性与经验
熟悉流程:银河对香港身份续签的流程非常熟悉,他们了解所需的材料、申请步骤以及可能遇到的问题和解决方案。这可以大大节省申请人的时间和精力,避免在续签过程中因不熟悉流程而出现的错误或延误。
了解政策:香港的身份续签政策可能会随着时间和具体情况的变化而调整。银河能够及时获取最新的政策信息,并根据申请人的具体情况提供个性化的续签方案。
2、提高续签成功率
准备材料:银河在准备续签材料方面具有丰富的经验,他们知道如何收集、整理和呈现材料,以提高续签的成功率。
策略规划:银河会根据申请人的实际情况,如工作情况、居住情况、家庭情况等,制定合适的续签策略。

3、便捷与省心
一站式服务:银河可以提供一站式的在港各项服务,从香港身份的申请,再到获批后的续签规划、咨询、创业续签支持、材料准备到递交申请、跟进进度等各个环节都全程参与,还能为申请人提供全方位的在港创业、教育、房产等服务支持,直至7年拿永居。

节省时间:对于忙碌的申请人来说,找银河服务可以大大节省续签过程中投入的时间和精力。银河会负责处理繁琐的续签事务,让申请人能够专注于自己的工作和生活。
4、应对复杂情况
解决难题:在续签过程中,申请人可能会遇到各种复杂情况,如材料不全、政策变动等。银河具有丰富的应对经验,能够迅速找到解决方案,帮助申请人顺利度过难关。


在香港创业、做生意每一步都需要规划,银河集团为您提供一站式香港创业服务,包括公司注册、银行开户、商业计划书、共享工位、生意顶让、代运营等创业续签服务,更有身份规划、续签拿永居等在港生活服务,更多细节了解,记得找银河Ruby(19065101539/18681542289),为您量身定制适合您的香港创业服务方案
5、一站式创业续签服务提供
对于不能常驻在港,或是意向在港创业的新港人,银河提供一系列在香港创业续签支持的服务,包括开香港公司,或是从0-1做生意,从根本上帮助申请人解决在港创业续签的难题与挑战!

银河针对不同类型的创业者推出一系列不同的服务产品,例如“真经营”、“好生意”等产品,专业提供一站式的全方位在港创业、做生意支持。



最后,香港身份续签是一个需要高度重视和精心准备的过程。无论你是希望通过就业还是创业自雇来实现续签,都需要提前规划、合理准备,以确保续签过程顺利进行。银河集团也都能为大家提供相应的一站式服务,了解更多香港一站式续签服务,记得找我:18681542289/19065101539。
如果你已经拿到了香港身份,需要做续签规划,可以先做个续签永居成功率自测,后续还会有规划师教你如何续签↓↓↓咨询电话:19065101539/18681542289
https://www.galaxyoversea.com/renewal/1?pla=r-gw-yinhe&spreadword=202512293
香港创业、做生意、身份办理、续签等香港一站式服务咨询,微信加:19065101539/18681542289
更多关于香港创业、生意、续签消息,关注公众号:银河港续签
