香港身份续签和7年拿永居身份5个加分项,做到这些轻松续签!2026年高才优才IANG签证专才等续签、转永居攻略!
大家好!我是银河君mily,银河集团提供香港身份申请、续签、永居、创业续签、中小学插班、购房、投资入境、公司注册等服务,有兴趣随时滴滴我咨询(微信and电话:18512604364、18148597167 )
香港人才引进数量远超港府原定目标,截至2025年8月,香港各项人才计划已收到超过52万宗申请,其中逾35万宗获批,超过23万人才已抵港,比港府原定的每年吸纳3.5万人才的目标。
在已经人才“量”远超目标的情况下,港府势必会更重“质”,香港肯定希望能够筛选和留下一批能够真正为香港经济带来贡献的高质量人才,除了优化人才前期筛选流程,也会对已经获批人才的“留存”做严格把关。
香港人才续签和转永居政策正在趋严,如果你对香港身份续签和永居身份申请感兴趣,记得了解最新政策趋势。
银河君mily为大家总结香港人才续签政策趋严的几个政策调整,以及优才、高才、专才等人才续签和转永居条件,再为大家盘点几个能协助你顺利续签和拿永居的加分项。
一、香港身份续签和转永居政策收紧的表现
2024年年底开始,港府众多举措和透露的消息,都无不显示对于后期人才续签,入境处的审核重点 从“形式证明”转向“实质贡献”,香港入境事务处官方更是明确提示高才激活后应尽早搭建工作关联。
1.香港身份续签要本人赴港
以前香港身份续签可在线递交材料,不需要本人赴港,而今香港身份证件办理都要亲自赴港递交材料,包括身份证办理、续签办理和申请永居办理等。
2.高才、优才续签条件调整
入境处逐渐明确人才续签要求,高才通已经明确续签条件是要有香港本地雇主(就业)或到香港开办/参与业务(创业),而优才新增了“稳定收入”四个字,两种途径获批都更重视人才在香港的贡献和跟香港的联系紧密度。
3.两种人才签证互转有风险
以前或许可以通过转优才来“延长”签证时间,避免续签失败,这种操作让不少人才钻了空子,而今入境处明确规定:人才签证临近续签少于6个月转其他人才政策,需要同时满足新人才签证申请条件+旧人才签证续签条件,比如高才还有6个月就要续签了,这时候要转成优才,不仅要符合优才申请条件,也要满足高才续签要求。
4.人才留港重视【两址两单】
香港立法会会员明确表示过,抢人才不单止是发放身份证,还要看人才是否有住址证明、办公住址(两址)、是否有薪俸税单、利得税税单(两单)等,这样才能将抢人才变成推动香港经济发展。
6.香港公司资质更严格
香港入境处明确了通过注册香港公司自雇审核会更严格,要求公司必须是有真实业务(资金流水)、可持续运营的、真实的办公场地(带公司logo照片、楼层指引等),雇佣员工更要有真实强积金供款和雇员名单,若无法证明公司并非“空壳公司”,入境处直接拒绝人才续签。
7.高才赴港时间晚,将影响转永居时间
香港入境处处长郭俊峰曾明确指出通过高才获批人士若在签证激活后返回内地工作,待临近续签时方建立工作关联(差不多到期才到香港找工作),虽可提交续签申请,但需注意签证最初两年可能不计入永居时间,希望人才获批后应尽早建立在港工作关联,以确保居留连续性!
8.申请人续签时长跟雇约时长挂钩
2024年11月,入境处更新官网上关于高才通续签的描述,明确表示申请人一般最多续签3年,或者到雇佣合约到期,以较短者为准。而在此前,入境处官网关于高才通续签政策中,并没有挂钩雇佣期的相关描述。
如果你已获批申请香港身份,不妨扫码给自己做个分数测评,看看你后期和续签和转永居的成功率以及获批时长,只需10s就能知道结果↓↓↓
https://www.galaxyoversea.com/renewal/1?pla=mi-gw-mily&spreadword=xq26041302
二、不同人才获批香港身份续签和转永居条件
香港身份不同申请途径(优才、高才通、专才、留学IANG签证)获批后的续签条件有所区别,但整体来说都围绕赴港工作和创业,下面给大家整理各项人才续签和转永居的要求。
1.不同人才计划获批香港身份的续签条件
01.香港优才续签要求
香港优才计划首次获批后逗留时间是3年,3年后需要申请续签延长逗留时长,根据入境处规定,优才的逗留模式是“3+3+2/3+5”,申请人想要续签需要满足以下两个条件:
①已在香港定居;
②对香港有所贡献,例如担任与学位水平、专家水平或高级职位相当的有薪职位并获得稳定收入,或在香港创立公司开展业务。
香港优才获批人士可以通过去香港定居、工作和创业三种途径来续签。
赴港定居的人才一般需要在香港居住,所需材料是租房/购房合同+在港消费/银行流水/水电煤气费单/驾照等具备生活痕迹的材料,或受养人在港读书等具有定居趋向的材料。
而去香港工作的人才则需提供跟香港本地雇主的雇佣合同、薪资银行流水、强积金缴纳记录、薪俸税单以及能证明在港收入稳定的材料。
去香港创业的人才,需要在香港注册公司/收购成熟的生意项目经营,要有真实业务往来、真实办公场地,能为香港经济做出贡献等。
根据银河集团的优才续签案例来看,目前香港优才的续签还是相对灵活的,比如主申请人在香港找到工作或自主创业,又或者主申请人在内地工作,而受养人在香港生活读书的情况,能提供相关的资料证明,入境处都是会视情况考虑的。
02.香港高才通续签要求
香港高才通计划首次获批后逗留期限是2年(BC类)或3年(A类),后期逗留模式是2+3+3/2+6或3+3+3/3+6,申请人申请续签/延长逗留期限的要求是做到以下四种情形:
①获得香港本地公司雇佣:本人被香港本地公司聘用+学位持有人担任岗位+市场水平的薪资+在港纳税等
②在港开办/参与业务:本人在香港注册公司开办业务或入股其他公司参与业务+公司实际运营+业务计划+办公场地+为香港经济做出贡献(缴税/提供就业岗位)等
③非雇佣模式在港就业:属于①的另一种方式,本人以非雇佣模式为港企工作+学位持有人担任岗位+市场水平的薪资+在港纳税+留港时间等
④跨境企业内部调职:本人受雇非港企+合同有证明工作包含来港业务+年薪120万港元以上+续签前1年在港纳税+留港时间等。
港府明确了香港高才通的续签是与香港工作关联的,可以通过在香港工作或者创业,或者跟香港有工作/业务往来,只是单纯在香港租个房子居住,没有工作或业务是无法续签的。
如果你已经获批香港身份,正愁续签和后期转永居事项,不妨扫码提前测试续签成功率和能续签多久(分数越高,续签转永居成功率越大,续签越长)↓↓↓
https://www.galaxyoversea.com/renewal/1?pla=mi-gw-mily&spreadword=xq26041302
03.香港专才续签要求
香港专才计划首次获批后逗留期限是3年,后期逗留模式是3+3+2/3+5,申请人申请续签/延长逗留期限的要求是做到:
续签时与香港雇主公司保持雇佣关系,跟申请时要求一样,也是与工作关联,但与高才通不同的是,专才在港转换工作需获得入境处的批准,申请手续及资料会相对复杂一点。
香港专才续签雇主公司成立时间超过一年(科创类新型行业初创公司也可),而且还要求公司营业额300万+,员工数量3人+,员工强积金缴纳时长6月+等。
04.香港IANG签证续签要求
香港IANG签证首次获批后逗留期限是2年,后期逗留模式是2+3+3/2+6,申请人申请续签/延长逗留期限的要求是做到:
①续签时,申请人需已获得香港本地公司聘用,所从事的工作通常需由学位持有人担任,且薪酬福利条件不低于市场平均薪资福利水平,需提供工作证明、雇佣合约、纳税记录、强积金记录等材料。
②续签时,申请人如已在香港开办或参与业务,需提供相关证明文件证明所注册的公司是有真实业务的+真实办公住址+能够为香港经济做出贡献,需要提供公司办公租约、商务登记证、业务计划、利得税单、财务报表等材料。
2.香港各项人才计划获批如何转永居?
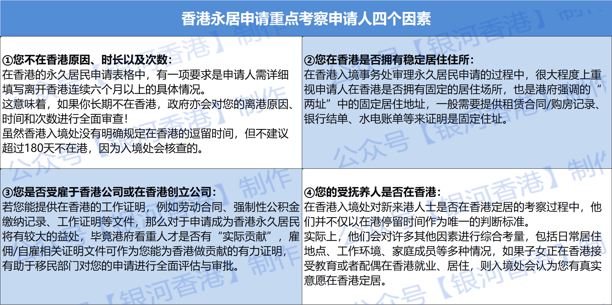
香港身份续签成功并不等于转永居成功,续签可能只看某次续签前的表现,但是转永居却要综合看7年的表现,根据港府的要求,通过高才、专才、优才、IANG签证来港人士想要拿到永居身份,都需要满足【7年连续通常居住于香港】这个条件,有几个细节需要注意:
①7年连续性:这7年的居住时间必须是连续的,不能长期中断(如有合理解释原因,断签1年以下有机会重新续),这7年的计算是从激活签证开始算起。
②通常居住香港:申请人需要证明自己在香港有“通常居住”,意味着申请人需要在香港有稳定的生活和工作,并且对香港社会、经济、文化等方面做出了积极的贡献。
香港政府对于“通常居住”的定义确实没有设定严格的时间要求,在考虑一个人是否被视为“通常居住”在香港时,会综合考虑多种因素,比如以下几个方面:
如果你已经获批香港身份,正愁续签和后期转永居事项,不妨点击提前测试续签成功率和能续签多久(分数越高,续签转永居成功率越大,续签越长)↓↓↓
https://www.galaxyoversea.com/renewal/1?pla=mi-gw-mily&spreadword=xq26041302
如果已经获批香港身份,要尽早跟香港建立关联,续签和转永居递交才有利,银河也有单独的续签、转永居、创业方案,感兴趣随时滴滴银河君mily为您介绍和答疑(微信同号:18512604364或18148597167)↓↓↓
三、做好这五件事续签和转永居都能加分
香港优才、专才、高才通、IANG签证等人才计划的续签成功与否,核心在于向香港入境处证明您是否有在香港长期定居的意向或是否能为香港经济做出贡献,续签并非简单的时间累积,而是通过实际行动建立起与香港社会、经济生活的深刻联系,除了赴港工作、创业和定居外,做好这几件事,能让你在申请续签和转永居时大大加分。
1. 在香港买房或投资置业
在香港购买房产是证明您将香港视为生活重心和长期安居之地的最有力证据之一,不仅能够证明你有强大的经济能力,而且也表现了你有意向在香港生活和定居的意向,现在在香港购房还可以进行投资(新投资入境计划中,房地产是符合资格的投资项目)。
已经在港购房的朋友,申请续签的时候可以提供房产买卖合同、楼契、近期缴纳的差饷/地租账单作为证明材料,成功率更高哦!
2. 购买香港的保险产品
如果续签申请人有购买香港的医疗保险、储蓄保险或人寿保险,证明本人有考虑利用香港的金融体系为自己和家人的未来进行长远规划的意向的,同时也是对香港社会和金融制度的信任及依赖的表现,如果有在香港购买保险,可以保留好保单合同、年度财务报告及缴费记录,后期续签可以作为辅助材料提交。
3. 安排子女到香港读书
子女在香港读书是香港身份续签的黄金加分项(很重要),特别是优才获批人士,让孩子入读香港的本地的学校(包括公立、私立或国际学校),充分证明您整个家庭的重心已转移至香港,并致力于下一代在香港的长期教育和成长,在孩子香港读书不仅对续签有重要作用,而且也有利于后期孩子在香港考大学。
如果孩子在香港读书,记得保存好孩子读书的入学证明书、学生手册、成绩单、缴纳学费的记录等材料,能够证明自己和家庭跟香港的紧密联系。
4. 配偶在港生活或工作
如果自己本人在香港工作或生活,配偶也在香港生活或工作,证明续签申请人是把生活放在香港的重要表现,毕竟配偶放弃原有生活,来港共同居住或工作,是家庭全面融入香港社会经济生活的体现,可以准备好自己和配偶在港共同居住的证明(水电煤账单、银行月结单等),以及雇佣合同、薪金银行流水、强积金(MPF)供款记录等重要材料。
5. 频繁赴港消费、参加活动等
虽然入境处没有明确人才必须长期待在香港,但是频繁往返香港和内地、长期在港生活消费的记录、加入本地的俱乐部、商会、慈善组织等社群,可以证明你对香港的文化认同,愿意跟香港发生紧密的联系,保留好出入境记录、在香港商场消费单据、活动会员证明及参与活动的记录等,这样在续签的时候也是可作为辅助材料的。
需要注意的是,香港身份续签和转永居审查是根据申请人综合性表现来评估的,上述加分项需与在港工作(受雇或创业)、收入水平、税务记录(缴税证明) 等核心条件相结合,在香港有稳定的工作、做出实质的经济贡献才是续签和转永居成功的关键。
已经获批香港身份的朋友,可以花10s时间来评估下自己后期续签和转永居的成功率(一般分数越高,成功率越大),关于续签或转永居有问题随时咨询我(微.电同号:18512604364)
https://www.galaxyoversea.com/renewal/1?pla=mi-gw-mily&spreadword=xq26041302
四、香港身份续签和转永居中介推荐
如果你自己不了解续签政策,或者没有太多时间规划,不妨找一家靠谱的中介公司为你全局规划,比如银河集团,这样不仅能提高续签成功率和时长,而且有利于后期转永居!
银河集团有一站式续签转永居方案,通过在香港布局工作联系(创业构建实质贡献)、生活关联(子女教育+住址证明+驾照办理+保险等),规划逗留时间,来协助申请人顺利续签和拿到永居身份。
在工作关联上,银河有【好生意真经营】系列产品,能够为你解决在香港注册公司、租赁真实办公场地、招聘员工、公司审计报税、缴纳强积金、做好商业计划等诸多问题,让你能够顺利构建真实贡献的证据材料。
在生活关联上,银河也有租房购房、子女在港插班择校、保险购买、港宝服务、驾照办理等生活相关业务,也能拓展你在香港的人脉、开展更多活动等,构建生活联系方面的材料。
在逗留时长上,银河可根据你对实际情况,为你规划逗留时长,比如居住在港+大湾区工作或湾区工作+在港居住,或安排家庭成员在港读书、自己在港多做贡献、投资等来构建合理的离港理由.
如果您考虑找银河协助规划香港身份申请、续签、转永居、在港搭建业务、租房买房、子女赴港读书等,随时咨询我我微信或电话:18512604364 或18148597167