首页 / 资讯中心 / 全部

深圳大厂高管通过香港税务身份成功节税500万,香港税务身份、香港公司对税务减负起到什么作用?一文搞懂香港税制优势!

2026-03-09

深圳大厂高管通过香港税务身份成功节税500万,香港税务身份、香港公司对税务减负起到什么作用?一文搞懂香港税制优势!

大家好!我是银河君mily,银河集团提供香港税务身份规划、续签、永居、创业出海、中小学插班、购房置业、投资入境、公司注册等服务,有兴趣随时滴滴我咨询(微信and电话:18512604364 )

银河简介10月更新.jpg

香港属于低税率地区,不少内地公司老板、高管通过规划香港税务身份,成功的达到减轻税负的目的,2026年全球资产透明的背景下,不少高净值人士需要重新做好财富分配和税务筹划。

本文的深圳大厂高管A先生就是通过香港税务身份成功节税500万。让我们来看看A先生是如何做到的?其中香港税务身份、香港公司起到什么作用?内地人怎么规划香港税务身份和通过香港实现业务出海和减轻税负呢?

一、深圳大厂高管通过香港税务身份节税500万

深圳大厂高管A先生,持有3000万市值公司的港股激励,如果要卖出去需要在内地补税500万,这一补税风险让A先生规划申请香港身份,通过成为香港税务居民身份,而豁免港股出售的内地个税。

大厂高管补税.jpg

香港身份到税务规划的逻辑是:

短期(3-5年):获取香港身份 →在香港建立商业实质 → 成为香港税务居民(可免部分内地税)

长期(7年以上):获得永居身份 →取消内地户口→ 认证为香港税务居民(非内地收入无需在内地缴税)

实际上,A先生在香港创业和买房,不仅能够顺利续签,为后期成为永居奠定基础,而且成为香港税务居民,除了解决了原来的税务问题,还在香港建立了事业支点,香港作为国际金融中心,其营商环境、低税率(利得税 16.5%)和全球市场链接能力,为他未来的事业拓展提供了更多可能性,实现了“身份+资产+事业”的三重升级。

无独有偶,通过规划香港税务身份节税的不只A先生,美妆品牌A女士也是通过在香港注册公司,规划业务出海,利用香港税制优势,合规架构节税20万。

美妆品牌出海破局.png

如果你也考虑申请香港税务身份,或想通过香港公司减轻税负,可点击链接做个资格评估,让专业人士为您规划出海和税务方案,有问题可咨询我(微/电:18148597167 或18512604364)↓↓↓

https://www.galaxyoversea.com/grade/13?pla=mi-gw-mily&spreadword=sw26030903

二、香港税务居民/税制优势有哪些?

在全球加强税务合作(如CRS)和各国收紧税务政策的大背景下,香港税务居民身份的作用非常重要,但其价值主要体现在合法合规地降低跨境税务负担和优化资产配置上,主要优势和作用如下:

1.税务优化:属地征税原则与低税率降低税负

✅属地征税原则

香港仅对来源于香港境内的收入征税,海外收入(如股息、利息、租金、资本利得等)通常免税。

企业层面:香港企业赚取的境外特许权使用费、服务费、股息等,可申请离岸豁免,无需缴纳利得税。

个人层面:香港税务居民在海外赚取的薪资、董事酬金等,有机会在来源地免征个税,进一步降低综合税负。

✅超低税率结构

利得税:首200万港元利润按8.25%征税,超过部分为16.5%,且无增值税、遗产税、资本利得税。

薪俸税:累进税率最高15%,并设有免税额(如基本免税额为13.2万港元),实际税负远低于内地最高45%的个税税率。

香港税务优势.jpg

✅注意事项

个人:香港通常采用属地征税原则,主要对源自香港的收入征税,境外收入(如海外股息、利息)一般不征税,个人征税需满足居住天数(通常为180天)或显示与香港有持久性联系。

企业:需就其源自香港的利润缴纳利得税(税率16.5%),企业需证明在经济实质上符合居民企业要求,单纯注册“空壳公司”无法享受协定优惠

2.信息保护:优化CRS信息流向,避免敏感资产暴露

✅CRS机制下的信息交换逻辑

CRS(共同申报准则)基于“税务居民身份”而非国籍决定信息交换方向,若成为香港税务居民,海外金融账户信息(如英国、新加坡等地的存款、证券、保险)将优先交换至香港税务局,而非原税务居民国(如内地),通过合法规划,可避免敏感资产信息直接回流至内地,降低被税务稽查的风险。

✅合规操作的关键

必须确保税务居民身份的真实性与合规性,需满足香港税务居民的认定条件(如居住天数、经济联系等),并申请《香港税务居民身份证明书》(CoR),金融机构将依据CoR确定信息交换方向,确保资产隐私合规。

CRS信息交换.jpg


3.合规便利:利用税收协定网络降低跨境税负

✅避免双重征税协定(DTA)的优惠

这是香港税务身份最核心的税务价值,香港与全球50多个地区签订DTA,企业及个人可享受以下优惠:

股息预提税:从10%降至5%(如内地企业向香港公司派发股息)。

利息及特许权使用费预提税:从10%降至7%。

个人劳务收入:香港居民在内地取得的工薪、董事费等收入,可按协定免征个税。

如一家香港公司从内地子公司获得股息,内地需征收10% 的预提所得税,如果该香港公司能提供《香港税务居民证明》,则根据《内地-香港税收安排》,该预提所得税的税率可降至5%。在内地提供技术服务、转让技术等,也可能凭借此证明享受优惠税率。

✅跨境支付成本降低

内地企业向香港税务居民企业支付款项时,预扣税税率显著下降,提升资金使用效率,比如某制造业企业通过香港子公司向内地授权专利,每年节省预提税支出42万元。

✅证明“非内地税务居民”身份

对于个人而言,如果能够证明自己是香港税务居民,就可以向内地税务机关主张,其全球收入不应在内地纳税,而应在香港纳税(根据“税务居民”规则),从而避免被内地全球征税。

4.跨境业务支持:国际金融中心地位与政策红利

✅金融中心地位:香港作为国际金融中心,资金进出自由,无外汇管制,便于全球资产配置与资金调度。而且香港税务居民可享受跨境投资税收减免、研发费用加计扣除等专项优惠。

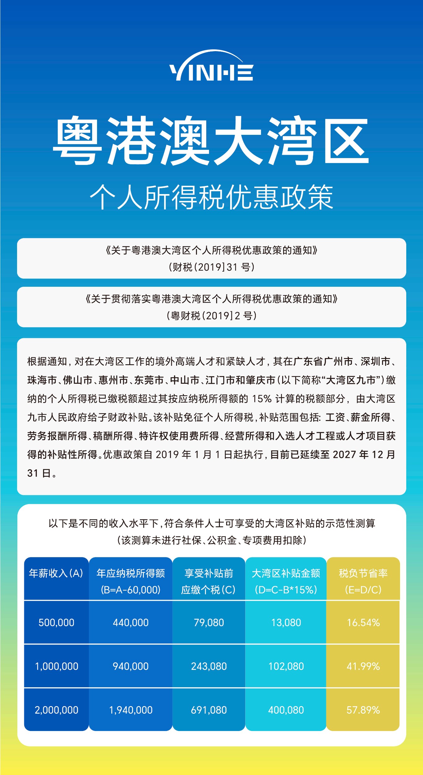
✅大湾区税务优势:香港税务居民在横琴、前海等大湾区合作区落地时,可叠加“15%企业所得税”等区域性政策,税负成本直降40%。

粤港澳大湾区个税.jpg

香港拟议的家族办公室税务宽减政策(2026年立法)允许单一家办豁免资本利得税,预计年节税超300万元。

✅优化整体税务结构:香港没有资本增值税、股息税和遗产税,配合信托、家族办公室等工具,可以合法规划财富传承,需注意所有税务筹划必须以实质性经济活动和真实商业目的为基础,缺乏经济实质的“纸上公司”面临被两地税务机关挑战的风险。

需要注意的是,获得居民身份证明是申请税收协定优惠的第一步,但最终能否享受优惠,需由所得来源地(如内地)税务机关根据“受益所有人”等规则进行判定

无论是企业还是个人,税务安排都需要有真实的商业实质支撑,全球税务信息自动交换(CRS)已成常态,税务规划的目标应从“隐藏”转向在透明规则下的“合规优化”。

如果你对香港创业、香港税务身份都感兴趣,不妨【通过链接】做个身份/出海业务评估,让专业团队给您量身制定方案,香港公司注册、身份相关问题都可咨询和办理(薇/电:18148597167)↓↓↓

https://www.galaxyoversea.com/grade/13?pla=mi-gw-mily&spreadword=sw26030903

三、内地人如何通过【香港税务居民+公司】减轻税负?

在合规的前提下,内地朋友可以通过香港税务身份、业务架构规划来合法降低税负,用好香港这个“超级联系人”的身份。

1.香港身份+资产配置的协同

持有香港身份(比如优才/ 专才/高才),可在香港开设个人金融账户,香港作为国际金融中心,资产配置的税务成本更低(比如香港无资本利得税,股票/ 基金/房产的增值收益无需缴税),若通过香港公司持有海外资产,可利用香港的税制优势,合法降低资产持有、交易环节的税负。

香港身份五种方式.jpg


2.规划香港税务居民身份

由于香港具有属地征税属性和低税率优势,所以拥有香港税务身份的高净值人士可以通过合理的税务规划,将部分收入安排在境外产生,从而享受香港的低税率或免税政策。

香港税务身份可以通过个人和企业来申请,个人税收居民认定标准和企业税务居民认定标准并不同。

✅香港个人税收居民认定标准:

如果通过个人身份认定税务居民,需要先有香港身份,然后满足以下两个条件之一:

①是通常居住在香港,即一个纳税年度内在港逗留满180天,或连续两个纳税年度内在港逗留满300天;

②在香港有永久性住所、主要家庭成员在港居住,或重要利益中心在香港(即便未满足居住天数,也可认定)

香港税务居民判定标准-旧版.png

✅香港企业税收居民认定标准:

通过企业认定为香港税务身份,需要先注册一家香港公司,然后满足在香港实质经营(实质办公场地+真实业务+控股人在香港办公+公司决策在香港)要求。

香港税务居民和纳税.png


3.搭建香港公司出海架构

对于有意出海创业的高净值人士,香港是一个理想的跳板,通过在香港注册公司并开展业务,可以合法合理地降低税负,比如在香港设立公司作为 “中间控股 / 运营主体”,这样香港收入只需在香港缴税,而且香港与多个国家或地区签订了避免双重征税协定,可降低跨境交易的预提税(比如香港公司从海外子公司分红,预提税税率可能从20%降至5%)。

✅香港公司架构搭建:

搭建香港公司(子公司或总公司)需要向注册处提交注册要求,获得香港公司注册证+商业登记证,还需开银行公户、租赁办公场地、招聘员工等。

香港公司注册事项.jpg

✅香港公司ODI和FDI备案:

内地企业去香港注册公司前,通常应先进行ODI备案,这样才能合规向境外转出资金,而如果香港公司的资金需要回流到内地企业,需要通过FDI途径。

ODI和FDI.jpg

✅香港公司合规和持续经营

香港公司需要合规和持续经营,就需要做好年审、审计报税、强积金缴纳等基础维护。

新商务.png

✅构建香港公司商业实质

香港公司构建商业实质(真实经营和实质贡献),一般需要有真实的经营活动、实质的办公场地、招聘香港本地员工和缴纳强积金供款、进行税务申报(利得税、薪俸税)等。

构建商业实质四要素.jpg

如果你也考虑申请香港税务身份,或想通过香港公司减轻税负,可【通过链接】做个资格评估,测评有有专业人士为您规划出海和税务方案,有问题可咨询我(微/电:18148597167 或18512604364)

https://www.galaxyoversea.com/grade/13?pla=mi-gw-mily&spreadword=sw26030903

四、银河集团一站式解决香港税务规划

如果你降低香港身份、续签、转永居或税务规划的成本,可以找银河集团为您量身定做香港身份申请到永居、在港创业和税务规划一站式方案。

银河税务三步走解决方案.png

银河的一站式创业产品【好生意x真经营】套餐,主要解决用户在香港创业问题(注册公司+开户+年审+报税+实质经营+办公场地)香港身份创业续签问题香港身份申请+续签+转永居),可以通过一张图来了解:

好生意真经营.jpg

银河集团近期新上线产品【好生意真经营税务套餐】可以为你一站式解决香港公司注册到落地经营、香港永居身份办理、香港税务统筹等问题。

税务套餐1.png

税务套餐2.png

1.解决香港永居身份问题

好生意真经营税务MAX套餐提供香港身份一站式服务,包括香港身份前期申请到取证,后期续签和转永居全流程规划和协助,让你高效获批香港身份和轻松拿到香港永居身份。

2.解决香港公司注册到经营问题

好生意真经营税务MAX套餐提供香港公司从注册到后期经营一站式服务,如香港公司注册、银行开户、公司年审、代理记账、税务申报、开放式工位租赁、强积金服务、个人税表申报等,让你的公司实现“真经营、真实业”。

3.解决香港税务统筹规划问题

香港公司注册后如何实现税务合规和优化,好生意真经营税务MAX套餐协助你成为香港税务居民,合理香港搭建公司股权架构,构建商业实质,房产购置等,这些都利于你实现税务优化,真正享受香港低税政策和内地免税政策。

4.解决在香港安家落户问题

如果你想要在香港落户安家,事业生活两不误,好生意真经营税务MAX套餐也为你提供房产购置、房屋托管等服务,搭配银河的生活套餐(择校插班、驾照办理、保险购置等),轻松落户安家,也有助于成为永居和税务居民。

银河产品服务矩阵.jpg

如果您这边需要申请香港身份(优才/高才/专才/留学/投资),或单独续签&拿永居、中小学择校、香港公司注册,银行开户、办公室租赁、创业续签、买房置业等业务,咨询我微信或电话(18512604364)↓↓↓

综合.png