2026年全球资产透明化,哪些人的钱会被税务监管?跨境金融资产100万+需要征税?内地居民如何通过香港公司+香港税务居民合理减轻税负?
大家好!我是银河君mily,银河集团提供香港税务身份规划、续签、永居、创业出海、中小学插班、购房置业、投资入境、公司注册等服务,有兴趣随时滴滴我咨询(微信and电话:18512604364 )
在全球化与数字化深度融合的今天,跨境资产配置与财富流动已成为高净值人群的重要选择。然而,随着全球税收透明度的不断提升,尤其是 CRS(共同申报准则)的全面实施,以及各国对跨境税源监管力度的持续加码,“藏富” 的空间正被急剧压缩。
对于持有中国身份证或户口的税收居民而言,无论是否拥有海外身份,其全球收入与资产都将面临前所未有的监管审视。
很多内地高净值人士选择注册香港公司、规划香港税务身份,那么香港税务身份、注册香港公司真能让你在CRS与税务单位严监管下做好财富管理和税务筹划吗?
一、税务重点监测与身份认定:哪些人的钱会被征税?
2025年CRS2.0时代到来,更多的中高净值人群将被纳入重点监管范围,税务稽查的方式正从传统的“自主申报”转向 “消费反推收入”,有关部门通过分析个人的消费行为、资产购置等公开或半公开信息,税务机关可以更精准地反推其真实收入水平,从而发现未申报的海外所得。
1.重点监测对象:资产规模的双重门槛
根据外管局及相关监管标准,以下两类人群被列为重点监测对象:
✅个人金融资产≥100万美元:这一标准直接瞄准了拥有跨境金融资产的高净值人群,是全球资产透明化的核心抓手。
✅境内资产≥500万元人民币:这一门槛则将监管范围延伸至国内,确保了对高净值人群财富状况的全面掌握。
这一双重门槛的设定,意味着无论是在海外配置的金融资产,还是在国内持有的不动产、股权等资产,都将被纳入监管视野,形成了 “境内外联动” 的监管格局。
在严监管时代,偷逃税款的成本极高,将面临经济处罚与刑事追责的双重风险,偷逃税的滞纳金每日万分之五,年化利率高达 18.25%,远高于市场上的多数理财产品收益,情节严重还要处以偷逃税款0.5倍至5倍的罚款,并且承担一定的刑事责任。
✅偷逃税款金额在10万元以上的,将面临3年以下有期徒刑。
✅偷逃税款金额在50万元以上的,将面临3年至7年有期徒刑。
2.关键身份认定:中国税收居民的全球责任
对于持有中国身份证或户口的个人,无论是否同时持有其他国家或地区的身份,在税法上均被认定为中国税收居民。这一认定带来了深远的税务影响:
✅全球收入申报义务:作为中国税收居民,个人需要就其来源于全球的所得向中国税务机关进行申报,包括但不限于境外的股息、利息、特许权使用费、资本利得等。
✅信息交换的核心对象:在CRS框架下,中国税收居民在境外金融机构开立的账户信息,将被自动交换回中国税务机关,成为税务稽查的重要依据。
这一认定打破了 “海外身份即避税天堂” 的幻想,明确了中国税收居民在全球范围内的税务责任。
3.CRS将穿透每一笔资金的流动痕迹
CRS(共同申报准则)的核心在于金融账户信息的自动交换,其穿透的不仅是账户余额,更是每一笔资金的流动痕迹,具体交换的信息可分为两大类:
✅基础信息:账户 ID、金融机构名称、账户所在国家 / 地区、工资社保缴纳公司(含强积金等)、年份+币种。监管单位可通过此来锁定账户归属与基本属性,建立信息档案。
✅财务信息:年度余额、已申报收入金额、年度交易总金额、股息 / 利息 / 金融资产出售收入、年度余额差异。监管单位可通过此来追踪资金流向与收益情况,识别异常交易
其中,“年度交易总金额”和“年度余额差异” 是监管机构重点关注的指标,大额或频繁的资金流动,以及账户余额的剧烈波动,都将成为税务稽查的触发点,使得试图通过复杂交易掩盖资产真实情况的行为无所遁形。
需注意的是,CRS仅交换与税收征管直接相关的金融账户信息和受益所有人身份资料,并不涉及家庭住址、消费记录等纯粹的个人隐私,所有交换的信息均由税务机关严格保密,仅用于税收征管,不对外公开。
有朋友会问,那么资产转移至美国是否可规避 CRS?其实并不一定安排,因为美国虽未加入CRS,但实施了FATCA 法案,并与中国签订了税收协定,中方仍可通过特定程序申请信息交换,此外,大额资金转移至美国极易引发两国的合规审查,且美国未来仍有加入CRS的可能性。
如果你对香港税务身份、香港公司注册感兴趣,不妨【通过链接】做个身份/出海业务评估,让专业团队给您量身制定方案,有问题可咨询银河君mily(微/电:18512604364或18148597167)↓↓↓
https://www.galaxyoversea.com/grade/13?pla=mi-gw-mily&spreadword=sw26030904
二、为何香港成为高净值人群减轻税负“首选”?
在全球资产透明化与严监管的背景下,高净值人群的财富管理策略必须从“被动应对” 转向“主动规划”,规划低税率地区税务居民身份(比如香港)被视为资产保全和抵抗风险的有效策略,而香港凭借其低税率、简单税制、无外汇管制、与全球广泛的税收协定网络等优势,成为高净值人群进行财富管理和税务筹划的重要枢纽。
1.香港税制具备天然节税优势
香港作为国际金融中心,其税制设计的核心是“轻税负、宽税基、简征管”,这是香港公司与香港税务居民实现税负优化的核心基础,具体优势如下:
✅企业所得税(利得税)税率低
实行两级税制,首200万港元利润税率仅8.25%,超过部分为16.5%,对比内地25%的基本企业所得税税率、15%的高新技术企业税率,税率优势突出,可直接降低企业税负。
✅属地征税原则,境外所得可免税:
仅对来源于香港的利润征税,香港公司的境外所得可申请离岸豁免,无需缴纳利得税,这是企业端节税的核心抓手,尤其适合有跨境业务、海外投资的企业主。
✅个人税负极低,优惠政策丰富
香港薪俸税最高边际税率为17%,远低于内地个人所得税45%的最高税率,同时设有多项高额免税额(基本免税额14.5万港元、已婚人士29万港元等),实际税负普遍低于10%。
✅无额外税种,减少税负流失
无资本利得税、遗产税、股息预提税,资产转让、财富传承、利润分红环节均无额外税负,进一步拓宽节税空间。
✅税收协定网络广泛
与全球超50个国家/地区签订避免双重征税协定,可享受股息、利息等预提税优惠,尤其适合跨境控股、海外投资场景。
2.税务居民是享受香港税制优惠的前提
香港税务居民身份是享受香港税制优势的核心前提,成为香港税务居民后,个人可依托香港税制优势,实现税负大幅优化,具体要点如下:
✅境外收入全额免税
作为香港税务居民,个人来源于香港境外的收入,包括海外薪资、股息、资本利得、海外租金、海外投资收益等,均无需在香港缴纳薪俸税或利得税,彻底免除境外收入的税负压力。
✅低税率计税,最大化利用免税额
香港薪俸税实行2%-17%的五级累进税率,同时可享受多项免税额,实际税负往往低于10%。
例如,年入500万港元的香港税务居民,扣除各项免税额后,实际缴纳的薪俸税远低于内地同等收入水平需缴纳的个人所得税。
✅分红税负大幅降低
香港税务居民通过香港公司获取分红时,无需缴纳股息预提税,且分红所得按薪俸税最高17%的税率计税,相比内地个人分红20%的个税税率、高收入人群45%的最高个税税率,节税空间巨大。
✅资产转让与传承免税
香港无资本利得税,香港税务居民通过香港公司持有全球金融资产、不动产,资产转让增值部分无需缴税;无遗产税,资产传承时无需承担额外税负,可结合家族信托实现免税传承与风险隔离。
特别注意,享受香港税务优势的前提是成为单一的香港税务居民,由于很多内地人才同时拥有内地户籍和香港身份,极易同时成为两地税务居民,面临双重征税风险,需要依靠加比规则判定唯一居民身份,才能享受香港税务优势。
3.注册香港公司是企业节税的关键步骤
注册香港公司是实现企业端税负优化的核心载体,结合香港税务居民身份,可从多个维度合法减轻企业税负,具体方法如下:
✅申请离岸豁免,实现境外利润100%免税
若香港公司的利润来源于香港境外,且满足“供应商与客户均非香港主体、合同签署与谈判均在香港境外、货物不经过香港、无香港本地办公场所与员工”等条件,可向香港税务局申请离岸豁免,免缴全部利得税。
例如,跨境贸易企业年度利润1000万港元,申请离岸豁免后可免缴165万港元利得税,节税效果显著。
✅利用利得税两级制,最大化享受低税率
香港公司首200万港元利润按8.25%税率缴纳,超过部分按16.5%缴纳,且每个集团仅一家公司可享受该优惠。
企业主可通过合理拆分业务、优化利润分配,将香港公司年度利润控制在200万港元以内,最大限度享受低税率。
✅全额扣除经营成本,降低应纳税所得额
香港公司的各项经营成本,如员工薪资、办公租金、差旅费用、研发费用、专业服务费等,均可全额在税前扣除,进一步减少应纳税所得额,减轻税负压力。
✅作为跨境控股平台,降低分红税负
香港公司持有内地子公司25%以上股权且满12个月,内地子公司向香港公司分红时,预提税可从10%降至5%,大幅减少利润分配环节的税负流失;同时,香港公司从海外子公司取得的股息,原则上免缴利得税。
特别注意,香港公司需具备真实商业实质,也就是不得为空壳公司,需有真实的业务活动、完整的合同、发票、银行流水等凭证,而且每年按时完成年审、审计与利得税申报,由香港执业会计师出具审计报告,证明合规运营。
如果你对香港税务身份、香港公司注册感兴趣,不妨【点击】做个身份/出海业务评估,让专业团队给您量身制定方案,有问题可咨询银河君mily(微/电:18512604364或18148597167)↓↓↓
https://www.galaxyoversea.com/grade/13?pla=mi-gw-mily&spreadword=sw26030904
三、如何通过香港公司+香港税务身份实现税务筹划?
在合规的前提下,内地朋友可以通过香港税务身份、业务架构规划来合法降低税负,用好香港这个“超级联系人”的身份。
1.香港身份+资产配置的协同
持有香港身份(比如优才/ 专才/高才),可在香港开设个人金融账户,香港作为国际金融中心,资产配置的税务成本更低(比如香港无资本利得税,股票/ 基金/房产的增值收益无需缴税),若通过香港公司持有海外资产,可利用香港的税制优势,合法降低资产持有、交易环节的税负。
2.规划香港税务居民身份
由于香港具有属地征税属性和低税率优势,所以拥有香港税务身份的高净值人士可以通过合理的税务规划,将部分收入安排在境外产生,从而享受香港的低税率或免税政策。
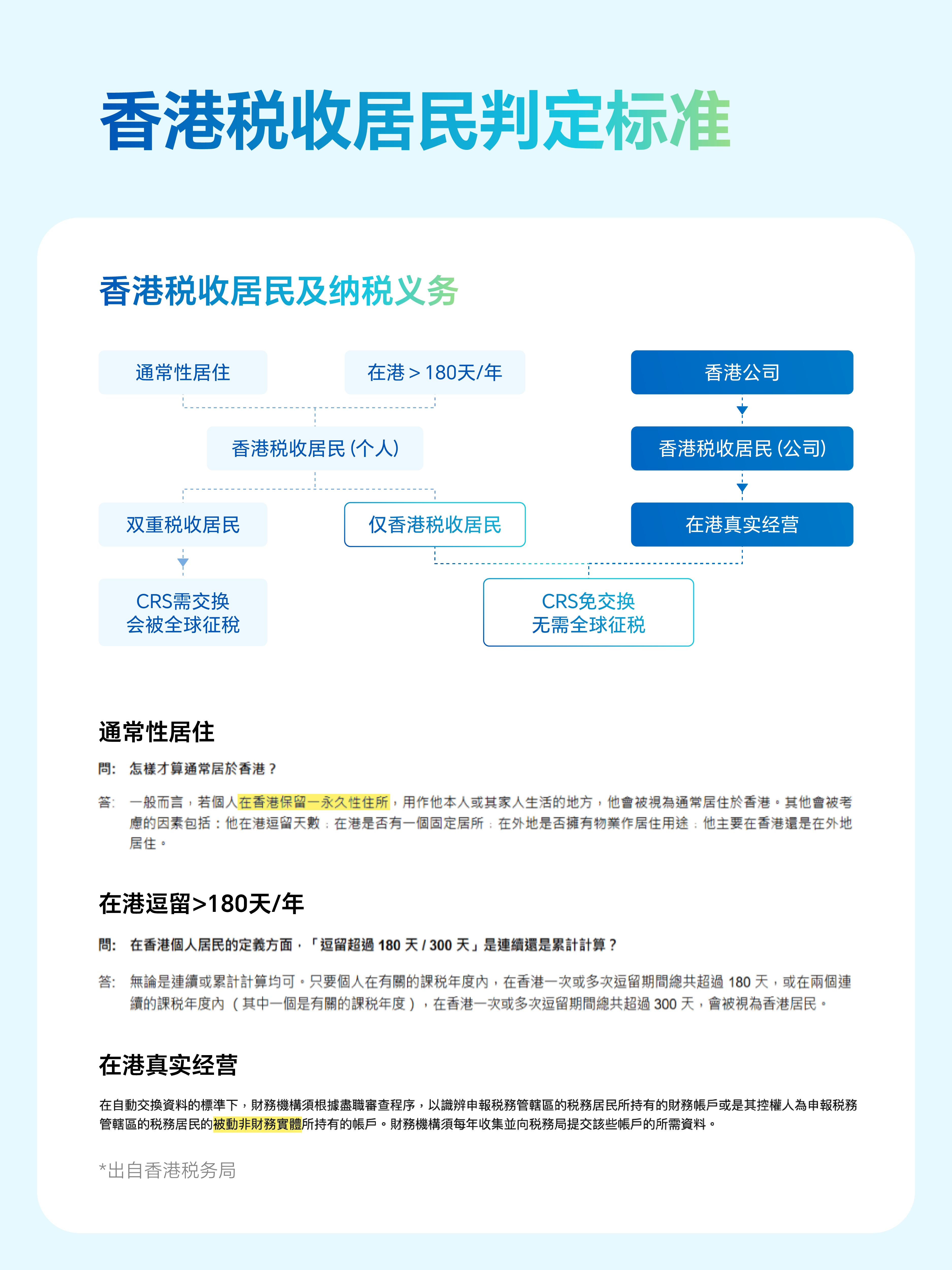
香港税务身份可以通过个人和企业来申请,个人税收居民认定标准和企业税务居民认定标准并不同。
✅香港个人税收居民认定标准:
如果通过个人身份认定税务居民,需要先有香港身份,然后满足以下两个条件之一:
①是通常居住在香港,即一个纳税年度内在港逗留满180天,或连续两个纳税年度内在港逗留满300天;
②在香港有永久性住所、主要家庭成员在港居住,或重要利益中心在香港(即便未满足居住天数,也可认定)
✅香港企业税收居民认定标准:
通过企业认定为香港税务身份,需要先注册一家香港公司,然后满足在香港实质经营(实质办公场地+真实业务+控股人在香港办公+公司决策在香港)要求。

3.搭建香港公司出海架构
对于有意出海创业的高净值人士,香港是一个理想的跳板,通过在香港注册公司并开展业务,可以合法合理地降低税负,比如在香港设立公司作为 “中间控股 / 运营主体”,这样香港收入只需在香港缴税,而且香港与多个国家或地区签订了避免双重征税协定,可降低跨境交易的预提税(比如香港公司从海外子公司分红,预提税税率可能从20%降至5%)。
✅香港公司架构搭建:
搭建香港公司(子公司或总公司)需要向注册处提交注册要求,获得香港公司注册证+商业登记证,还需开银行公户、租赁办公场地、招聘员工等。
✅香港公司ODI和FDI备案:
内地企业去香港注册公司前,通常应先进行ODI备案,这样才能合规向境外转出资金,而如果香港公司的资金需要回流到内地企业,需要通过FDI途径。
✅香港公司合规和持续经营
香港公司需要合规和持续经营,就需要做好年审、审计报税、强积金缴纳等基础维护。
✅构建香港公司商业实质
香港公司构建商业实质(真实经营和实质贡献),一般需要有真实的经营活动、实质的办公场地、招聘香港本地员工和缴纳强积金供款、进行税务申报(利得税、薪俸税)等。
如果你对香港税务身份、香港公司注册感兴趣,不妨【通过链接】做个身份/出海业务评估,让专业团队给您量身制定方案,有问题可咨询银河君mily(微/电:18512604364或18148597167)↓↓↓
https://www.galaxyoversea.com/grade/13?pla=mi-gw-mily&spreadword=sw26030904
五、银河有一站式香港税务规划方案
银河集团是一站式香港创业出海服务平台,可以很好的协助你规划出海业务,包括但不限于解决税务身份、公司注册、税务合规等诸多问题。
【好生意x真经营】套餐,能同时解决在香港创业问题(注册公司+开户+年审+报税+实质经营+办公场地)和香港身份问题(香港身份申请+续签+转永居),可以通过一张图来了解:
如果需要成为香港税务居民,还需要考虑在香港有住所、满足通常居住等问题,银河也有在港租房/购房、驾照出行、生意经营、银行账户开设、子女读书等相关服务,可以很好的协助你成为香港永居和税务居民身份。
银河香港出海业务搭建、香港身份成功案例:





如果您这边需要申请香港身份(优才/高才/专才/留学/投资),或单独续签&拿永居、中小学择校、香港公司注册,银行开户、办公室租赁、创业续签、买房置业等业务,咨询我微信或电话(18512604364)↓↓↓
