首页 / 资讯中心 / 全部

香港为何成为高净值人士进行资产配置“首选”?6项创业利好政策2026年落地,内地企业怎么通过香港公司实现境外资产配置?

2026-03-09

大家好,我是银河君mily,今天的文章主题是《香港为何成为高净值人士进行资产配置“首选”?6项创业利好政策2026年落地,内地企业怎么通过香港公司实现境外资产配置?》,对香港创业感兴趣都可以咨询我(微信同号:18148597167或18512604364)

银河简介10月更新.jpg

近年来,随着香港推出多项企业扶持政策,凭借其国际化营商环境、优越的地理位置、自由的经济体系、健全的法律制度和低税率优势,越来越多内地企业选择把业务拓展到香港。

根据调查显示,44%的财富管理公司表示,客户如今更倾向于选择香港作为财富管理中心,开设新账户、配置资产的需求急剧增长(去年该比例仅为34%,今年已飙升至59%,需求近乎翻倍)。

那么问题来了,高净值人士如何通过在香港设立公司,开展跨境业务,实现境外资产配置?

一、香港成为高净值人士进行资产配置“首选”

最新发布的第十份《香港私人财富管理年度报告》(PWMA × KPMG)给出关键数据,揭示香港财富管理市场的强劲动力:

香港私人财富管理资产规模(AUM)突破10.4万亿港元,年增长达15%;

内地资金贡献占比高达57%,预计五年后将提升至63%。

在全球市场迷茫于“何处避险”之时,香港已成为高净值人群的“财富安全屋”

2026年彭博行业研究发布了《香港财富管理2026年展望》,报告预测到2026年底香港有望超越瑞士,成为全球最大的跨境财富管理中心。内地高净值人群在此进行资产配置,堪称明智之选。

1.png

2025年9月份发布的《世界经济自由度2025年度报告》报告显示,在全球共165个经济体中,香港以总分8.55继续获评为全球最自由经济体,其自由市场优势,以及开放、高效和公平的营商环境得到充分肯定。

世界经济自由体.png

其中,在国际贸易自由、稳健货币、监管力度、法律体系与产权、政府规模五个评估大项中,香港有3项位居三甲,在“国际贸易自由”蝉联首位,而“稳健货币”及“监管”排名皆高踞全球第三位。

香港全球经济自由体.png

香港特区政府公司注册处公布的数据显示,2025年新成立的香港本地公司和经迁册公司共195,343间。截至2025年年底,根据《公司条例》注册的香港本地公司和经迁册公司总数达1,557,103间,较2024年增加96,609间,创历史新高。

20260127.jpg

自去年以来,海内外资金流便持续入香港股市、银行体系及资产及财富管理业,金融市场十分活跃。

而金融科技方面,香港也通过沙盒的测试和应用、发表《香港数字资产发展政策宣言2.0》,以及实施稳定币发行人制度等,持续巩固提升国际金融中心地位。

香港税制优势全球领先,是全球最友好的税务环境之一,税率低、税制简单、多种离岸豁免等:

香港的企业没有增值税、资本利得税、股息税和遗产税,首200万港元利润的税率仅8.25%,超过200万港元的部分,税率为16.5%。这与内地统一25%的企业所得税率相比,优势明显。

如果你的利润来自海外(如亚马逊、TikTok Shop等平台销售),可申请离岸豁免,无需缴纳香港利得税!

利用香港的税收协定网络也是实现税务优化的重要手段。截至目前,香港已与超过50个国家和地区签署了避免双重征税协议。

香港税务优势.jpg


如果你对香港税务身份、香港出海创业感兴趣,不妨【通过链接】做个身份/出海业务评估,让专业团队给您量身制定方案,房产新政/购房租房/香港税务身份办理和咨询找银河君mily(微电:18148597167或18512604364)↓↓↓

https://www.galaxyoversea.com/grade/13?pla=mi-gw-mily&spreadword=sw26030902

二、香港鼓励外来企业到港创业,多项创业利好政策

2026年2月25日,香港特区政府财政司司长陈茂波发表2026-2027财政年度财政预算案,主题为“创科驱动、金融赋能;多元发展、关爱惠民”,香港政府为鼓励特定行业发展、上调BUD专项基金、企业利得税宽减等利好政策

1.2026年香港企业利得税宽减:

2026/2027年香港最新预算案建议宽减2025/26课税年度100%的利得税,上限为3,000港元

以一家年度净利润为10万港元的香港公司为例,原本需缴纳8,250港元利得税,宽减后仅需缴纳5,250港元。

此项措施预计惠及约17.1万家企业,政府收入将减少约5亿港元,有效缓解了中小企业的现金流压力。

薪俸税免税额.jpg

2.加码BUD专项基金:

政府会向BUD专项基金注资2亿元,将“申请易”的资助上限从每宗10万元提高至每宗15万元,并为企业应用AI提供更针对性资助。

  • 政府承担约 25%,企业自付约 75%

  • 首期拨付比例:获批资助额的约 20%

目前按用途分为三种申请路径:

①一般项目申请适合境外设点、生产设施、自动化设备、海外团队等大额支出。资料要求较细、审批周期稍长,但可申请较高额度。

②Easy BUD(简化通道)适合参展、认证、专利、品牌设计等小额短周期项目。单项上限约 10 万港元,表格简单、审批快,适合初创企业建立政府资助记录。

③电商专项通道专门支持跨境电商:平台开店、广告投放、店铺搭建、产品上架等。单项上限可达 80 万港元,仅限电商相关支出,不覆盖日常运营。

基本合规要求:公司运营满 1 年、有香港实际业务、实体办公、聘请本地员工并缴纳 MPF、具备真实合同与银行流水。

加大力度支持本地企业.jpg


3.延长融资担保相关安排

继续通过中小企融资担保计划为企业提供信货担保。将八成担保产品的申请期延长至2028年3月底。同时将「还息不还本」安排的申请期延长至今年十一月中,计划下的总信贷保证承担额将增加200亿元。

640 (5).png

4.帮助内地企业出海

出海专班会举办推广活动,吸引内地企业以香港为基地出海,会设立跨界别专业服务平台,集合法律、会计、财务、检测和认证、市场推广等香港专业服务提供者,支持出海企业。

5.金融中心向“科技+金融”转型

预算案将科创产业作为经济增长核心引擎,推出一系列重磅举措培育新质生产力,推动香港从传统服务业经济向“科技+金融”双轮驱动的新模式转型。

预算案投入巨额资金于边境附近建设新创新枢纽,进一步强化香港作为区域金融及创科枢纽的地位。

河套深港科技创新合作区、新田科技城、洪水桥产业园各获注资100亿港元,加速园区发展。

这些举措对接国家“十五五”规划,巩固香港在跨境合作及融资方面的战略角色,为企业和投资者开辟新的业务渠道。

创科驱动0.jpg

6.100亿创科产业引导基金:

政府预留约2.2亿港元,在香港建设首个境外国家制造业创新中心;还将推出100亿港元的“创科产业引导基金”,引领市场资本投资生命健康科技、AI与机器人、未来产业等策略性新兴领域。

创科驱动.jpg

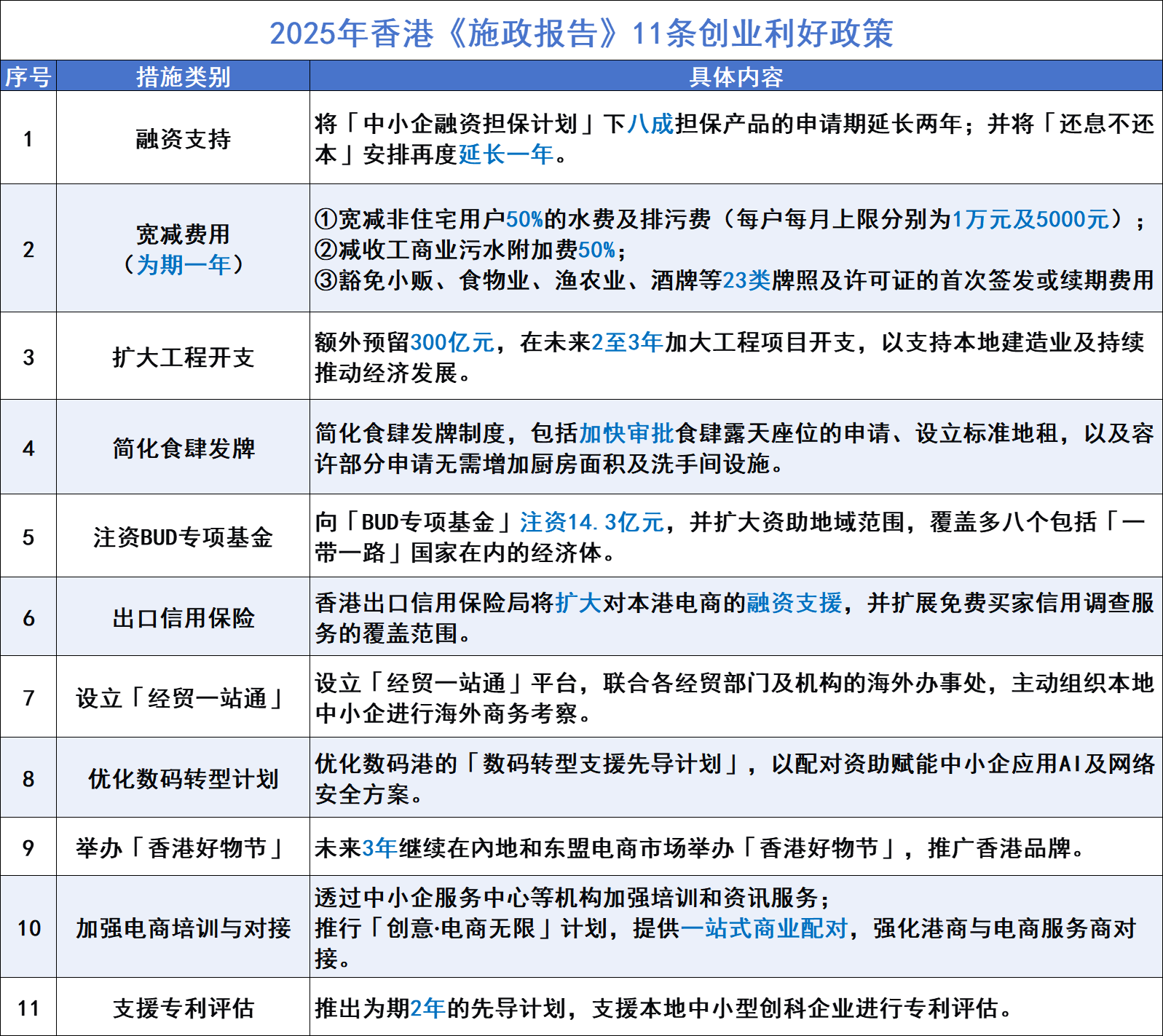
7.2025年的香港11项创业利好

2025年9月17日,香港特区行政长官李家超在《施政报告》中公布,11项针对中小企业的支持政策正式落地,每一条都直击创业者“痛点”,11条创业支持政策如下:

2025施政报告11项创业政策.png


如果你对香港创业、香港税务身份都感兴趣,不妨【通过链接】做个身份/出海业务评估,让专业团队给您量身制定方案,公司注册、身份相关问题都可咨询和办理(薇/电:18148597167或18512604364)↓↓↓

https://www.galaxyoversea.com/grade/13?pla=mi-gw-mily&spreadword=sw26030902

二、香港公司注册和业务开展全链路

把业务拓展到香港,通过香港配置境外资产,首先需要注册香港公司,下面三步搭建香港公司和境外业务。

美妆品牌出海破局.png

第一步:香港公司架构设计与注册

在转移业务前,企业应先确定合适的公司架构,并完成香港公司的注册。

1、架构类型 

全资子公司:由内地母公司完全控股,是最常见的选择,适合希望独立运营的企业。、

合资公司:与香港或国际公司合作成立,适合资源共享和合作开发。

2、 ODI备案流程

内地企业去香港注册公司时,通常应先进行 ODI 备案,再注册香港公司。

备案流程:

企业向所在地发改部门提交备案申请,取得《境外投资项目备案通知书》;

凭发改备案文件,向商务部门提交申请,取得《企业境外投资证书》;

完成上述两项后,到银行办理外汇登记,取得 ODI 业务登记凭证。

3、注册步骤

内地公司通常选择注册为全资子公司,步骤如下:

公司名称与类型:公司名称需在香港公司注册处查册,确保无重复(公司类型一般为有限公司)。

提交文件:向公司注册处提交注册申请表、公司章程、董事及股东身份证明等文件。

董事及股东身份证明:身份证、护照等的扫描件或复印件,董事和股东可以是同一人,且不限制国籍(董事股东也需要提供地址证明。如房产证、内地身份证、内地驾照、水电费账单等)。同时,必须委任一名符合资格的公司秘书(通常是香港居民或香港持牌秘书公司)。

注册地址:注册不强制要求有实际的香港办公地址,注册地址可以由秘书公司提供(一般包含在秘书服务中)

获取证书:成功注册后,将获得公司注册证书商业登记证。

拿到商业登记证后,无需单独向税务局提交 “税务登记申请”—— 因为商业登记证上的 “商业登记号码” 已同步作为公司的税务编号,税务局会自动为公司建立税务档案,后续直接用该编号申报即可。

香港公司注册要求和材料.jpg

第二步:香港公司银行账户开设

1、银行账户开设

香港公司注册后,建议开立本地账户,推荐汇丰、恒生、建设银行、中银香港等。

需提供材料:

公司注册证书、商业登记证

董事及股东身份证明

公司章程、股东结构

经营计划、财务报表(如有)

备注:(各银行要求不一样,需要材料有所不同)

香港银行开个户.jpg

第三步:香港公司持续合规与年审要求

注册成功后,企业需定期履行香港公司法定合规义务。

1、公司审计与报税

每年必须由香港注册审计师完成年度审计。

企业依据审计报告申报利得税(一般税率为 16.5%)。

审计报告及报税表目前主要是线下提交。

2、公司年审与登记证续期

每年需向公司注册处提交周年申报表。

同时续期商业登记证,以保持公司合法有效。

3、公司跨境业务开展

香港公司可借助多种跨境电商与支付平台开展国际业务。

支付工具:AlipayHK(支付宝国际版)、PayPal、Wise(原TransferWise)

电商平台:阿里巴巴是全球B2B交易平台、京东国际可用于跨境零售与批发。

香港是连接内地与国际市场的重要桥梁。通过合规架构、合理税务规划与稳健资金管理,内地企业不仅能顺利完成业务转港,也能借此走向更广阔的国际市场。

而且通过开设香港公司做业务,可以协助续签香港身份,灵活性高可以不受雇主合同期限限制,可完全掌控公司运营,可用开拓/兼顾内地业务为由留在内地,不需长期在香港,也能提供合理解释。

创业续签(1) - 副本.jpg


如果您考虑去香港创业开公司,可以先做个创业资质评估,看看是否能注册香港公司/启动创业,测评后给您提供香港公司注册+签证+财税一站落地方案,有问题找我一对一咨询(18512604364)↓↓↓

https://www.galaxyoversea.com/grade/13?pla=mi-gw-mily&spreadword=sw26030902

四、银河集团提供香港创业一站式服务

银河集团(香港)有限公司持有专业秘书服务牌照(TCSP),提供优质商务注册地址,专业一站式服务,包括香港公司注册、香港公司开户、年审、做账审计、薪俸税/利得税表申报、缴纳强积金、公司变更等多项企业服务。

银河集团【好生意x真经营】产品,提供一站式香港身份+创业+税务规划服务,从前期生意项目选择、香港身份办理,到中间搭建香港公司和银行账户,到中后期公司经营和续签身份,到最后的转香港永居身份,都有服务!


好生意真经营.jpg

银河的真经营max(7)系列可以一站式为你解决以下问题:

1.搭建香港公司和银行开户

银河真经营系列产品,提供公司注册、银行开户(公户)、撰写商务计划书、协助开公司分行等服务。

协助你快速在香港成立公司,持牌秘书团队全程护航、出任公司秘书、同注册地址等,撰写商业计划书,规划业务发展蓝图,开设银行账户,让你快速孵化在港创业事项。

公司开立.png

2.解决真实办公场地问题

银河好生意真经营系列产品提供创业空间,提供开放式工位服务,过去在外租个办公室动不动300元/小时,办一场沙龙可能就得300-1000元/小时,而现在,只要你成为银河客户,购买了银河的好生意、真经营等产品,这些空间和服务就能免费使用,相当于每次约场地,都在帮你省钱。

工位租赁.png


3.协助你合规经营香港公司

如果你已经注册了香港公司,好生意真经营系列产品的新商务服务也能协助你做好公司维护,确保公司合规运营,续签更有保障,秘书团队及时提醒做好公司年审、审计报税、薪俸税申报、强积金缴纳、信息变更等服务。

同时也可代理记账,协助公司分行进行年审和个别人士税表申报,精准规划公司运营事项,后期续签更便捷。

新商务.png

4.解决你出入境的合法签证问题

在香港开公司,董事和股东需要有合理的留港时间,实质经营的要求之一就是公司重要决策人要在港参与会议、经营等,而长期在香港需要有商务签证或者人才签证,银河真经营产品涵盖香港人才签证申请、续签到永居服务。

身份申请和续签.jpg

6.辅助全程出海业务落地

银河真经营产品的商业落地小组可以帮助赴港客户解决创业规划、牌照办理、融资贷款、人员招聘、新媒体品牌营销、资源链接等各类创业痛点。

在香港创业时,有食牌、金融牌照等各类牌照申请需求,以及商标注册、定制品牌推广方案、ODI、BUD、中小企业融资担保、73项政府补贴等需求时,都可以找银河商业落地小组协助。

7.共享香港创业人脉、商务社区

购买了银河的好生意•真经营产品的客户,可以享受银河VIP服务,在银河的资源社区可找到同行、客户、合作伙伴发布的生意,进行业务合作,也能在能北上深港四地银河的创业空间进行商务活动和业务交流,享受SaaS服务

下面这张图可以完整的展示银河真经营Max的服务旅程,如果你考虑通过香港出海业务、申请香港永居、在香港做业务等,欢迎咨询银河君mily(微信/电话:18512604364或18148597167).

真经营max7.png

如果你对香港创业、如香港公司注册、开户、年审、申报税务、秘书公司、办公室租赁...感兴趣,银河集团可以为您做全方位的创业规划方案,想要申请香港身份、成为香港税务居民也能为你筹划,找mily了解(微/电同:18512604364 或18148597167)

一站式创业服务.png