2026年香港再次公布多项创业利好政策(省利得税、BUD基金上调等),看看内地企业主如何通过注册香港公司实现合规减轻税负?
大家好!我是银河君mily,银河集团提供香港身份申请、续签、永居、创业续签、中小学插班、购房、投资入境、公司注册等服务,有兴趣随时滴滴我咨询(微电同号:18512604364或18148597167 )
香港是全球金融中心,由于地理位置优势、低税制度、营商环境优越吸引了很多海内外投资者、创业者的目光,2026年香港财政预算案再次透露了港府对于来港创业的多项利好政策,其中包括利得税宽减、BUD补助金额上调、延长融资担保等。
银河君mily为大家分享最新香港创业政策,并附上一份香港公司注册和运营超全攻略,协助大家在香港快速衔接、拓展业务。
一、在香港创业有哪些优势(结合2026创业新政)
香港这几年大力“人才、企业、资本”三手抓,人才政策优化、投资门槛放宽、创业补贴等多项政策颁布,积极吸引外来人才和外来企业赴港,对于创业者来说,到香港注册公司,不仅能把业务拓展到海外,也是续签身份的重要支撑,下面给大家列举四大营商优势,有意向赴港开拓业务的企业主可以来了解下。
1.税收政策:简单低税的成本优势
香港的税收制度以简单透明、税负轻盈著称,是全球最友好的税务环境之一。
✅利得税分级制:企业首200万港元利润的税率仅8.25%,超过200万港元的部分,税率为16.5%。这与内地统一25%的企业所得税率相比,优势明显。
✅离岸豁免:如果你的利润来自海外(如亚马逊、TikTok Shop等平台销售),可申请离岸豁免,无需缴纳香港利得税!
✅税种少:香港没有增值税、资本利得税、股息税和遗产税,税制更加简洁清晰。
✅避免双重征税:利用香港的税收协定网络也是实现税务优化的重要手段。截至目前,香港已与超过50个国家和地区签署了避免双重征税协议。
2.自由外汇制度:资本流通便利
香港作为全球三大金融中心之一,没有外汇管制,资金可以自由进出全球各地,对跨境创业者来说,可以大幅降低资金流通成本和汇兑损失。
✅支持币种多:账户能直接收美元、欧元、英镑等外币,也能灵活转账到全球供应商,甚至换成人民币汇回内地。
✅支持多平台运营:一个香港公司能注册多个平台(亚马逊、eBay、Shopify等),和内地主体隔离,减少“关联封号”的风险,再加上香港董事、地址独立性强,更利于合规管理。
3.香港创业利好政策多
香港政府为鼓励特定行业发展,提供研发支出加计扣除、过BUD专项基金、创企业税务豁免等优惠。
✅2026年香港企业利得税宽减:
2026/2027年香港最新预算案建议宽减2025/26课税年度100%的利得税,上限为3,000港元。
以一家年度净利润为10万港元的香港公司为例,原本需缴纳8,250港元利得税,宽减后仅需缴纳5,250港元。
此项措施预计惠及约17.1万家企业,政府收入将减少约5亿港元,有效缓解了中小企业的现金流压力。
✅加码BUD专项基金:
政府会向BUD专项基金注资2亿元,将“申请易”的资助上限从每宗10万元提高至每宗15万元,并为企业应用AI提供更针对性资助。
政府承担约 25%,企业自付约 75%
首期拨付比例:获批资助额的约 20%
目前按用途分为三种申请路径:
①一般项目申请适合境外设点、生产设施、自动化设备、海外团队等大额支出。资料要求较细、审批周期稍长,但可申请较高额度。
②Easy BUD(简化通道)适合参展、认证、专利、品牌设计等小额短周期项目。单项上限约 10 万港元,表格简单、审批快,适合初创企业建立政府资助记录。
③电商专项通道专门支持跨境电商:平台开店、广告投放、店铺搭建、产品上架等。单项上限可达 80 万港元,仅限电商相关支出,不覆盖日常运营。
基本合规要求:公司运营满 1 年、有香港实际业务、实体办公、聘请本地员工并缴纳 MPF、具备真实合同与银行流水。
✅延长融资担保相关安排:
继续通过中小企融资担保计划为企业提供信货担保。将八成担保产品的申请期延长至2028年3月底。同时将「还息不还本」安排的申请期延长至今年十一月中,计划下的总信贷保证承担额将增加200亿元。
✅帮助内地企业出海:
出海专班会举办推广活动,吸引内地企业以香港为基地出海,会设立跨界别专业服务平台,集合法律、会计、财务、检测和认证、市场推广等香港专业服务提供者,支持出海企业。
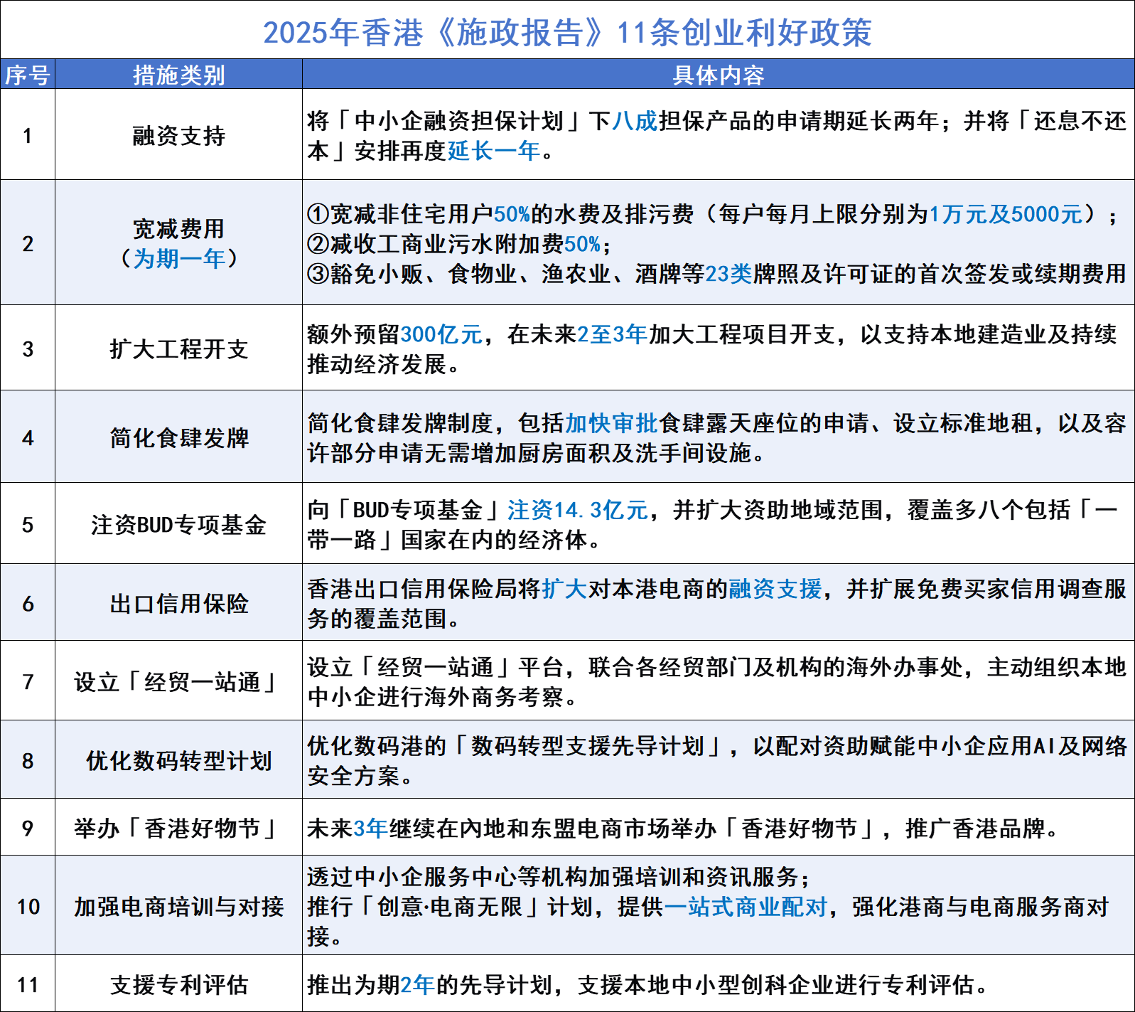
✅香港11项创业利好政策
2025年9月17日,香港特区行政长官李家超在《施政报告》中公布,11项针对中小企业的支持政策正式落地,每一条都直击创业者“痛点”,11条创业支持政策如下:
4.香港创业对身份续签有优势
很多人不清楚,通过在香港做跨境电商,开设香港公司做业务,是可以协助续签香港身份的。
✅灵活性高:通过在港创业续签,可以不受雇主合同期限限制,可完全掌控公司运营,具备较高灵活性
✅成功率高:香港鼓励创业,创业更能给香港带来经济贡献(缴税+解决就业),真实创业更易续签。
✅合理留在内地:通过创业续签可用开拓/兼顾内地业务为由留在内地,不需长期在香港,也能提供合理解释。
如果你对香港身份办理、香港出海创业(公司搭建、业务规划、税务合规、年审等)感兴趣,不妨点击链接做个评估预约,测评后会有专业顾问给您评估身份申请资格、创业规划方案,有问题咨询我电话或微信(18512604364或18148597167)↓↓↓
https://www.galaxyoversea.com/grade/13?pla=mi-gw-mily&spreadword=2026030501
二、如何通过注册香港公司实现税务合规化?
在香港经营公司,想要做到税务合规和减轻税负不是那么简单的,不仅要严格遵循香港税法,也要避免公司落入“壳式化”,不仅要及时进行年审、缴税纳税、还需要有实质的经营业务,妥善管理跨境的业务。
1.香港公司如何实现税务合规化
税务合规是一切税务筹划的基础,尤其是在法治健全的香港,在香港经营公司需要做好这几件事:
✅完整准确的记录
根据《公司条例》和《税务条例》,公司必须保存至少7年的业务记录、账簿及凭证。一般建议使用专业的会计软件或聘请记账公司,清晰记录所有收入、支出、资产和负债。确保每笔交易都有记录。
✅准时提交报税表
香港的税务局通常在每年4月1日发出利得税报税表,公司必须在发出日期起的1个月内提交。如需延期,必须通过执业会计师申请,通常首次报税可延至3个月,其后年度可延至4个月左右,尽量做到不逾期,因为逾期提交可能导致罚款甚至检控,影响公司运营。
✅进行准确的税务申报
香港公司经营过程中,必须如实申报所有应评税利润,香港采用地域来源征税原则,只对源自香港的利润征税,源自海外的利润通常无需缴税,但这需要清晰、有力的证据链来证明。故意瞒报或漏报收入属于严重违法行为,一经发现,可能被追缴税款、罚款,甚至面临刑事处罚。
✅妥善管理跨境税务
判断利润来源是香港税务中最复杂也最关键的一环,比如判断标准并非合同签署地,而是产生利润的运营实质所在地。公司需要需综合分析合同谈判、货物交付、服务提供、资金收付等核心运营活动发生在何处。
对于业务涉及内地或海外的公司,强烈建议咨询专业的税务顾问,对利润来源性质做出专业判断,并准备相关文件支持。
✅配合税务局的查询和审计
税务局会不定期对企业的报税情况进行抽查或全面审计。公司有义务配合并提供所有要求的文件和解释。
2. 合法减轻税负的策略 (在合规框架内优化)
在合规的基础上,可以充分利用香港的税制特点和政策来优化税负。
✅充分利用扣税项目
这是最直接、最有效的减税方法。确保所有为产生应评税利润而支出的费用都已申报扣除。常见可扣税项目包括:
①办公室租金和员工薪金。
②资产折旧:充分利用资本性开支扣减,如购买机器设备可申请初期折旧(首年60%)和每年折旧;工业楼宇也可申请折旧免税额。
③利息支出:为业务运营而借贷所产生的利息。
④坏账和科研开支(可享受额外扣减)。
⑤退休金供款:为员工向强积金计划支付的供款。
✅合理利用集团内部亏损
香港允许同一集团内的公司进行亏损结转。如果集团内有多家公司,其中一家亏损,另一家盈利,可以通过业务重组,将亏损公司的业务并入盈利公司,用其累积亏损来抵销利润,从而降低整体税负。
但需注意,此操作需有真实的商业实质和合理的商业目的,不能纯粹为避税而进行。
✅申请税收豁免/优惠
香港公司具有税收豁免和优惠政策,符合条件的企业财资中心,其合资格利润的利得税率可降至8.25%,而且特定企业财资活动(如集团内借贷)产生的利息支出在符合条件下可获扣免,以及符合要求的基金所获取的特定利润可享利得税豁免。
✅离岸收入申请税务豁免
如果香港公司的业务操作和盈利确实全部来自香港以外,可以向税务局申请离岸收入免税。但是一定要必须有充分的文档证据(如合同、邮件、物流记录等)证明利润的离岸性质。税务局对此审查非常严格,建议在专业顾问指导下准备和提交申请。
✅合理的薪酬结构设计
对于老板和高管,可以合理规划薪酬组合,例如将部分收入以股息形式发放(股息不属于薪俸税应税范围,但公司需已就该利润缴纳利得税),而非全部作为高额薪金(需缴纳最高15%的薪俸税)。但这需要整体规划,确保符合《税务条例》的规定。
✅利用香港的全面性避免双重课税协定/安排
香港与多个税务管辖区签订了CDTA。如果公司在这些地区有业务,可以利用协定条款避免在同一笔收入上被两地重复征税,并可能享受预扣税的优惠税率。
3. 香港公司税务合规实操流程
在香港设立公司作为 “中间控股 / 运营主体”,香港收入只需在香港缴税,而且香港与多个国家或地区签订了避免双重征税协定,可降低跨境交易的预提税(比如香港公司从海外子公司分红,预提税税率可能从20%降至5%)。
✅香港公司架构搭建:
搭建香港公司(子公司或总公司)需要向注册处提交注册要求,获得香港公司注册证+商业登记证,还需开银行公户、租赁办公场地、招聘员工等。
✅香港公司ODI和FDI备案:
内地企业去香港注册公司前,通常应先进行ODI备案,这样才能合规向境外转出资金,而如果香港公司的资金需要回流到内地企业,需要通过FDI途径。
✅香港公司合规和持续经营
香港公司需要合规和持续经营,就需要做好年审、审计报税、强积金缴纳等基础维护。
✅构建香港公司商业实质
香港公司构建商业实质(真实经营和实质贡献),一般需要有真实的经营活动、实质的办公场地、招聘香港本地员工和缴纳强积金供款、进行税务申报(利得税、薪俸税)等。
如果你对香港身份办理、香港出海创业(公司搭建、业务规划、税务合规、年审等)感兴趣,不妨通过链接做个移居资格申请、创业评估,有问题咨询我电话或微信(18148597167或18512604364)↓↓↓
https://www.galaxyoversea.com/grade/13?pla=mi-gw-mily&spreadword=2026030501
三、银河有一站式香港税务规划方案
银河集团是一站式香港创业出海服务平台,可以很好的协助你规划出海业务,包括但不限于解决税务身份、公司注册、税务合规等诸多问题。
【好生意x真经营】套餐,能同时解决在香港创业问题(注册公司+开户+年审+报税+实质经营+办公场地)和香港身份问题(香港身份申请+续签+转永居),可以通过一张图来了解:
如果需要成为香港税务居民,还需要考虑在香港有住所、满足通常居住等问题,银河也有在港租房/购房、驾照出行、生意经营、银行账户开设、子女读书等相关服务,可以很好的协助你成为香港永居和税务居民身份。
银河香港出海业务搭建、香港身份成功案例:




对香港公司注册、香港身份、租共享办公位、教育择校、驾照、开店做生意等感兴趣的朋友,记得找我咨询(同V:18512604364或18148597167)