大家好!我是银河君mily,银河集团提供香港身份申请、续签、永居、创业续签、中小学插班、购房租房、投资入境、公司注册等服务,有兴趣随时滴滴我咨询(微信and电话:18512604364或18148597167 )
彭博预测:2030年,内地家庭可投资资产或增至580万亿,香港有望成为全球最大跨境财富管理中心,内地居民可通过香港重新进行财富配置?
2026年开年,彭博行业研究发布了一份重磅报告——《香港财富管理2026年展望》。
报告预测到2026年底香港有望超越瑞士,成为全球最大的跨境财富管理中心。
依托权威数据与政策优势,中国香港正成为内地高净值人群跨境资产配置的核心枢纽,从行业规模、全球地位到财富流向,均释放出历史性机遇。
香港作为全球最自由经济体,所具备的投资、营商、创业优势不可忽略,2026年,内地企业、投资人如何通过香港这个“超级联系人”实现业务出海和减轻税负目的?这篇文章我们就来详细讲一讲!
一、香港财富管理狂飙,2031年规模将翻倍至20万亿港元
《香港财富管理2026年展望》 报告预测到中国香港私人财富的资产管理规模 (AUM) 预计将在 2031年几乎翻倍,达到2.6万亿美元,香港和内地投资者可能约占香港私人银行及私人财富管理行业资产管理规模的73%,高于2024年的65%,内地居民正通过香港进行财富的重新配置。
1.香港财富管理狂飙,2031年规模将翻倍至20万亿港元
根据香港证监会官方统计数据,2024年香港私人银行及私人财富管理行业的资产管理规模(AUM),已历史性突破10.4万亿港元,年增速高达15%,远超市场此前预期。
彭博行业研究预测,2025至2031年间,香港私行与财富管理AUM的年复合增长率将稳居10%;
到2031年,行业管理资产规模将较当前近乎翻倍,突破20万亿港元大关(约2.6万亿美元)。
这一强劲增长的核心驱动力,正是持续强劲的资金净流入,以及持续改善的投资回报。截至目前,香港资产及财富管理业务总规模已达35万亿港元,其中私行业务占比约30%,行业底盘扎实,增长空间明确。
2.香港有望取代瑞士,将登顶全球第一跨境财富管理中心
全球财富的流向正在发生逆转,过去富裕阶层的资金往往首选瑞士,伦敦或纽约。但现在数据显示,香港管理的非居民财富规模有望达到2.9万亿美元,将首次超越瑞士,登顶全球第一大跨境财富管理中心。
香港凭借优质金融基建与吸引移民、家族办公室的政策优势,未来内地家庭的离岸及海外投资或将大量流入香港。
波士顿咨询公司(BCG)与彭博行业研究的联合测算显示,在全球主要跨境财富枢纽中,香港与新加坡的年复合增长率稳居8%,远超瑞士、美国、英国等传统市场,增长动能遥遥领先。
而这一历史性超越的背后,是内地庞大的财富出海需求,为香港提供了无可替代的核心支撑。
3.580万亿内地财富南下!香港已成内地客户首选财富蓄水池
内地庞大的造富能力与财富基数,是香港财富管理市场最坚实的底座。根据亚洲开发银行、中国理财网数据支撑的彭博行业研究情景分析,中国内地家庭可投资资产将以9.3%的年复合增长率持续增长,预计2030年将达到580万亿元人民币的庞大规模。
与此同时,内地投资者的资产配置结构,正在发生深刻的结构性转变:传统以储蓄和房地产为主的财富结构逐渐松动,资本市场产品与海外资产的配置比例持续上升。
4.跨境配置首选香港!一张身份,解锁全球财富红利
在这轮历史性配置潮中,香港是内地投资者毋庸置疑的首选目的地。地理邻近、文化相通、税率较低、监管环境友好、金融产品丰富,以及完善的互联互通机制(沪深港通、跨境理财通等),构成了香港无可比拟的独特优势。调查显示,未来三到五年,香港财富管理机构的新客户中,预计有30%将来自内地(目前为26%),这一比例将持续攀升。
香港证监会数据显示,2024年香港私行AUM中,香港和内地投资者的占比已达65%,彭博行业研究预测,到2031年这一比例将进一步攀升至73%。
未来三到五年,香港财富管理机构的新增客户中,预计有30%将来自内地,这一比例还将持续走高。
香港,已然成为全球跨境财富的核心竞技场。而想要真正抓住这波跨境财富红利,深度参与香港金融市场的发展机遇,它的入场券就是一张香港身份证。
如果你对香港税务身份、香港出海创业、投资感兴趣,不妨【点击】做个身份/出海业务评估,让专业团队给您量身制定方案↓↓↓咨询和办理找银河君mily薇/电:18148597167 或18512604364
https://www.galaxyoversea.com/grade/13?pla=mi-gw-mily&spreadword=2026030502
二、为何香港值得高净值人士投资和创业?
香港新资本投资者入境计划重启后,效果显著,这项计划具备诸多优势,吸引了很多高净值人士,主要有以下几个优势:
1.香港具有全球领先的投资环境
香港是全球最自由、最繁荣的金融中心之一,背靠祖国,联通世界,是连接中国内地与全球市场的超级联系人,很适合高净值人士在此投资。
✅资本自由港,资产安全:香港资金进出完全自由,无外汇管制,方便您进行全球资产配置和调动。其成熟的普通法体系和独立的司法制度,为您的财富提供了坚实可靠的法律保障。
✅进军中国市场的跳板:凭借“一国两制”的独特优势,香港是国际资本进入内地市场的首选门户,也是内地企业出海的第一站。
✅先进的金融基础设施:拥有高度发达的银行、证券、保险和资产管理行业,汇聚了全球顶尖的金融产品和专业人才,能满足投资人从保值到增值、从传承到慈善的复杂财富管理需求。
✅投资选项灵活:新计划允许投资包括股票、债券、基金、非住宅及高端住宅房地产等多种资产。
2.香港具有具竞争力的简单税务机制
香港具有简单透明、税率低的税务制度,高净值在此投资可省税。
✅区域征税原则:仅对源自香港的利润征税,海外收入无需在香港纳税。
✅税种少,税率低:
利得税(企业所得税):首200万港元利润税率为8.25%,其后为16.5%。
薪俸税(个人所得税):最高税率为15%,且有多种免税额和扣除项,实际税率极低。
无资本利得税:股票、基金、房产买卖的增值收益完全免税。
无股息税:投资股票获得的股息无需缴税。
无遗产税:有利于财富的无损传承。
3.新投资计划的政策独特性和便利性
香港新资本投资入境计划在原版基础上上做了优化,特别是2024-2025年的政策优化,精准切中了高净值人士的核心需求。
✅投资高端住宅的可能性:允许投资5000万港元以上的住宅物业,意味着可以通过该计划为自己或家族购置顶级豪宅,将投资与改善自住需求完美结合,这是其他多数同类计划所不具备的。
✅认可多种资产持有形式:允许通过全资拥有的私人公司或在香港注册的家族办公室进行投资,极大便利了 already 拥有复杂资产结构的家族,无需为了移民而强行改变现有的、高效的资产持有模式。
✅缩短审查周期,提速申请流程:资产持有期要求从2年大幅缩短至6个月,显著降低了资金筹备的时间成本,使决策和申请流程更加高效快捷。
✅明确的永居权和逗留权:港府对投资者没有“人身限制”,投资人无需长期在港居住、创业、工作等,只需维持投资即可续签,投资7年后,满足通常居住即可转为香港永居身份。
✅无条件逗留的“双保险”:即使在7年后暂未符合永居条件(如居住时间不足),您仍可申请无条件逗留签证,继续自由在香港居住、工作和学习,不受任何限制。
4.香港政府对来港创业的政策支持
香港允许海外公司直接将注册地迁移到香港,无需改变公司身份或中断业务,即可享受香港的税务优惠和法律保护,既省钱又省心。
香港政府一直都积极吸引内地及海外企业落户,提供投融资支持、产业资源对接,帮助企业在香港立足并进一步发展。
✅2026年香港企业利得税宽减:
2026/2027年香港最新预算案建议宽减2025/26课税年度100%的利得税,上限为3,000港元。
以一家年度净利润为10万港元的香港公司为例,原本需缴纳8,250港元利得税,宽减后仅需缴纳5,250港元。
此项措施预计惠及约17.1万家企业,政府收入将减少约5亿港元,有效缓解了中小企业的现金流压力。
✅加码BUD专项基金:
政府会向BUD专项基金注资2亿元,将“申请易”的资助上限从每宗10万元提高至每宗15万元,并为企业应用AI提供更针对性资助。
政府承担约 25%,企业自付约 75%
首期拨付比例:获批资助额的约 20%
✅延长融资担保相关安排:
继续通过中小企融资担保计划为企业提供信贷担保。将八成担保产品的申请期延长至2028年3月底。同时将「还息不还本」安排的申请期延长至今年十一月中,计划下的总信贷保证承担额将增加200亿元。
✅帮助内地企业出海:
出海专班会举办推广活动,吸引内地企业以香港为基地出海,会设立跨界别专业服务平台,集合法律、会计、财务、检测和认证、市场推广等香港专业服务提供者,支持出海企业。
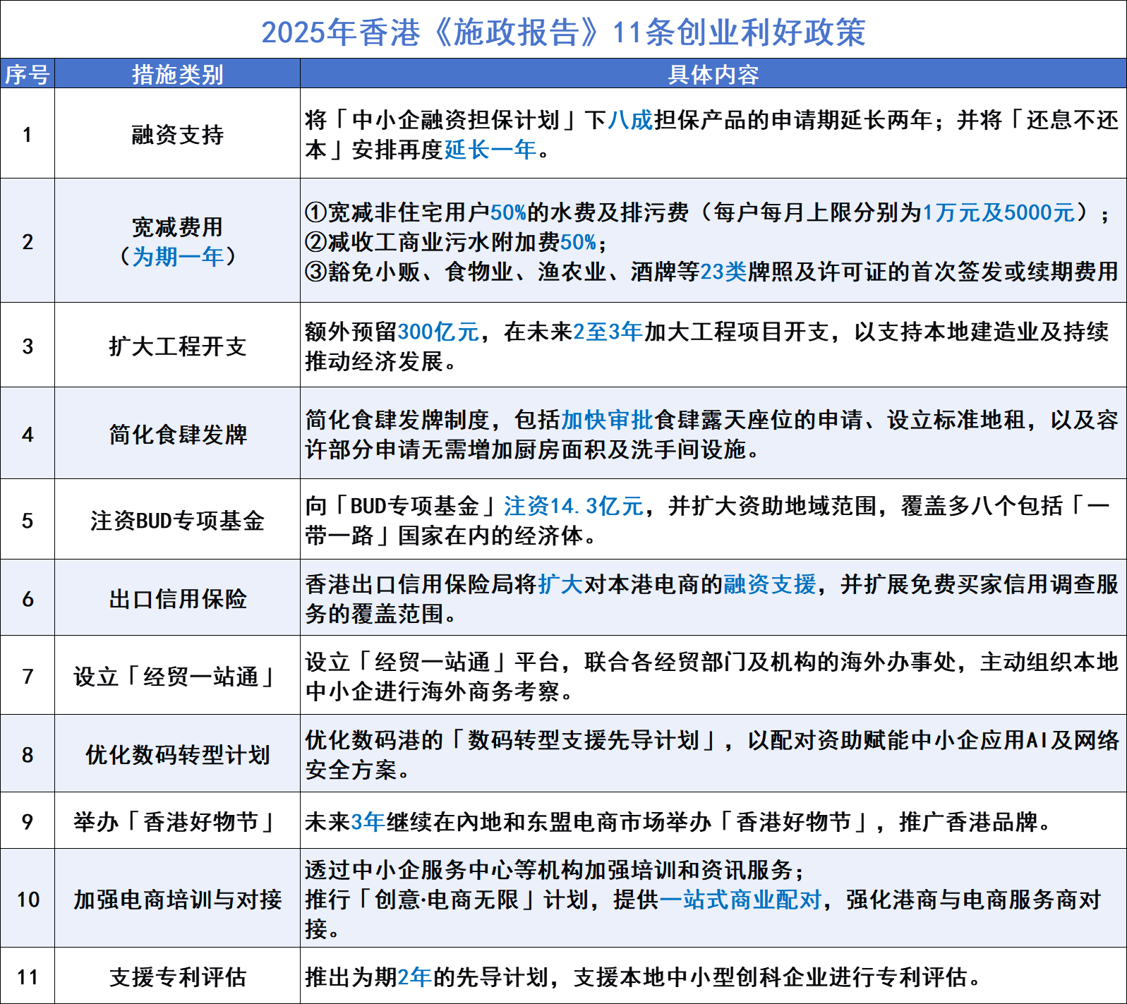
✅香港11项创业利好政策
2025年9月17日,香港特区行政长官李家超在《施政报告》中公布,11项针对中小企业的支持政策正式落地,每一条都直击创业者“痛点”,11条创业支持政策如下:
5.香港身份/香港永居身份具备很大价值
投资后,也可以顺便拿到一个香港身份,香港身份有诸多优势,比如子女教育、医疗、养老等政策优势。
✅子女教育:香港15年免费义务教育,两文三语国际化教学环境,多种升学途径(DSE考试、华侨生联考、内地免考试文凭招生等)
✅先进医疗技术:香港是世界前沿医疗技术和顶级医学专家的集聚地,香港永久居民在公立医院基本免费,公立医院住院只需花住院费每天100港币。
✅养老政策:高龄津贴(满70岁且在香港居住至少1年,可每月领取1570港币)、长者生活津贴(年满65岁,每月可领约4060港币)、强积金、长者综援等。
对于寻求财富安全、税务优化、亚洲机遇、教育优势且希望获得一个高度自由和国际化身份的高净值人士来说,香港新投资入境计划无疑是一个当下极具吸引力的战略选择。
香港身份在孩子教育、税务、事业发展、出行等都有优势,有意向申请香港身份的朋友,需要先来评估下您是否符合申请资格哦,咨询和办理薇/电:18148597167 或18512604364
https://www.galaxyoversea.com/simple/1?pla=mi-gw-mily&spreadword=2026030502
三、通过香港公司做业务出海能省税的逻辑
如果你有到香港创业(不管是想拓展业务还是为了续签香港身份)、申请香港新资本投资入境计划的打算,这两种情况都涉及资金出镜,可以先来看看香港公司怎么注册,新投资入境计划怎么申请的。
1.香港创业开公司攻略
香港公司注册要求是很简单的,但是想要业务顺利在香港开展,还需要考虑开银行账户、做好公司经营维护等。
①香港公司注册:
想要在香港创业,免不了要注册一家公司,香港公司注册要求非常简单,只需要满足6个条件就行,一般从递交材料到注册成功需要1-7个工作日。
②香港银行开户
香港公司开设的银行账户,普遍用于公司业务往来的结汇、收款等相关业务,可以接收业务收入并促进各种业务交易,是企业在港合规经营必要的手续。
③香港公司合规、持续经营
香港公司想要合规、持续经营,需要按时进行年审、审计报税、,根据业务需要招聘员工,给员工发薪水并缴纳强积金、更换登记证等。
2.香港新资本投资者入境申请攻略
香港新资本投资者入境计划是面向近6个月内净资产超过3000万港币的高净值人士的一项投资计划。
申请人无需提供学历、语言、工作经验证明,也无需雇主担保,只要能证实合法持有3,000万港元净资产,并完成合规投资,就能获得原则性批准,而且后期续签也很方便,无需赴港工作或创业、居住,只需保持资金在港即可,7年后如无法转永居也能申请无限期逗留,长期在港。

香港资本投资入境计划申请要求如下:
投资者需要同时满足一定的资格准则(如身份要求、净资产要求、投资金额和项目要求)方可进行投资和申请,并通过这项计划拿到香港身份。
①身份要求
申请人必须年满18周岁或以上,身份是外国国民、中国澳门居民、中国·台湾居民,以及已获得外国永久性居民身份的中国籍人士,内地人才无法直接申请。
②净资产要求
要求投资人在申请前6个月需持续持有不少于3000万港元的合法净资产,并能提供清晰的资产来源证明(如银行存款、房产估值、股权文件等),于计算净资产规定时,申请人与其家庭成员共同拥有的净资产或净资本当中由申请人绝对实益拥有的份额会获考虑。
③投资项目要求:
申请人需合计投入最少3000万港元于香港,可投资的资产包括金融资产、房地产物业和资本投资者入境计划投资组合三大类。
这一政策优势在全球范围内愈发稀缺,投资移民的核心特点的是,聚焦资金来源合法性与投资持续性,为企业主、股东及高净值投资者提供了更稳定的身份获取路径。
对香港投资、香港身份感兴趣的朋友,不妨通过链接做个资格测评,看看你是否适合申请投资入境或其他人才计划,测评后会有专业人士为您答疑和规划方案,有问题随时咨询我(微/电同号:18512604364或18148597167)↓↓↓
https://www.galaxyoversea.com/simple/1?pla=mi-gw-mily&spreadword=2026030502
四、银河真经营助你完成香港出海业务+身份规划
银河集团是一站式出海创业服务平台,可以为大家构建业务出海+身份规划+税务规划三环联动,避免香港公司空壳化,构建商业实质,解决香港税务身份问题。
银河的真经营Max系列,为内地企业主部署 “身份-业务-税务”三阶联动的系统化解决方案。一张图展示银河真经营Max的服务旅程,如果你考虑通过香港出海业务、申请香港永居、在香港做业务等,欢迎咨询银河君mily(微信/电话:18512604364或18148597167).
银河有很多创业客户案例,有的为客户解决出海业务问题、有的为客户解决身份续签转永居问题,比如这几个:





如果您这边需要申请香港身份(优才/高才/专才/留学/投资),或单独续签&拿永居、中小学择校、香港公司注册,银行开户、办公室租赁、创业续签、买房置业等业务,咨询我微信或电话(18512604364)↓↓↓