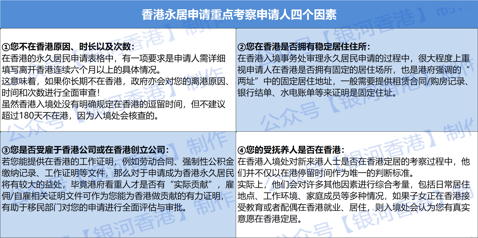
大家好!我是银河君mily,银河集团提供香港身份申请、续签、永居、创业续签、中小学插班、购房、投资入境、公司注册等服务,有兴趣随时滴滴我咨询(微电同号:18512604364、18148597167 )
香港入境处在年前公布了2025年各项人才计划的获批数据,其中高才通获批案例有31,508宗,对比去年锐减25%,而面向年收入超过250万港币的高收入人群、企业主的A类获批人才占比约32.36%,本次数据公布了这类人群的收入分布情况,年收入在1000万的人数有938人,大部分是企业主。
2025年高才通A类人才申请新政明确企业主需 “持股≥50%+ 完整评税年度持股满1年”,收入仅认可完税的就业 / 业务所得,续签以“实质贡献+税务合规”为核心,顶尖人才可享6年逗留期,整体呈现“宽进严管、重质提质”导向。
这篇文章我们来看看2026年如何通过高才通A类申请香港身份,最新的续签政策解读。
还没申请香港身份的朋友,不妨点击链接做个资格评估
一、2025年香港高才通 A类核心数据
2025年香港高才通A类共有10198宗获批,占计划总获批数的32.36%。当中,250-300万港币港币收入区间占比飙升至52.51%,收入过1000万的人才有938人,比去年相对少一些。
这个跟2025年香港高才通A类申请门槛提高有一定的影响,去年5月入境处要求以企业收入递交高A申请,要在申请前的整个评税年度,需连续1年持有相关公司股份,所以之前符合高才A类要求的部分企业主被筛掉。
2025年7月份,香港入境处公布了高才通ABC三类人才的续签数据,其中续签最积极的是A类人才,有3064人申请了续签,2846人续签成功,续签申请率为77%,续签获批率是最高的,有96%。
前段时间港府再次公布高才最新续签数据,截至2025年底,香港高端人才通行证计划共收到逾15万宗申请,获批逾12万宗,其中约10.5万名高才人士抵港,续签申请率为52%,续签获批率高达94%。
成功续签的高才人士中,约95%的收入高于香港收入中位数(即2万多港元),其中50%人士的收入更是高出近一倍(4万多港元)。
根据香港特区政府估算,高才人士每年可为香港带来约340亿港元的经济贡献,约占本地生产总值的1.2%。
高才通整体续签申请率52%,获批率约94%,A类因无学历兜底,审核更严,空壳公司续签拒签率显著上升。
对香港身份、高才通感兴趣的朋友,不妨通过链接评估下自己能不能申请(或是否适合其他人才计划要求),只需10s就知道结果,续签转永居问题随时咨询我(微/电:18512604364或18148597167)↓↓↓
https://www.galaxyoversea.com/simple/1?pla=mi-gw-mily&spreadword=202603041
二、香港高才通A类申请条件、政策是什么?
香港高才通计划的申请人在提出申请时无须已在香港找到工作,只须符合一般的入境规定,便可获准在港逗留2年或3年而不受其他逗留条件限制。
这项人才计划的主要目的是吸引人才来港做贡献,AB类不限制名额,C类仅限10000个名额/年,偏向高收入人群和世界顶尖名校本科毕业生。
1.香港高才通A类人才申请条件
香港高才通计划申请条件主要考察申请人的年收入和本科毕业院校,符合以下ABC三类人才其中一类,即可递交申请:

其中,香港高才通A类面向申请前12个月的收入在250万及以上港币的具备赚钱能力的高收入人才(可以通过公司利润、个人收入来申请),比如内地有公司的企业主/合伙人/股东,或有自己生意的个体老板!
当然,自己开公司或跟人合伙创业(占股50%以上),公司税后利润超250万的企业主或股东也适合。
高才A类250万年收入是指应课税就业或业务收入,包括薪金、津贴、股票期权及公司所得利润。个人投资收入(如股票、房产、直播打赏)不计算在内。
2.高才通A类企业主专项新规
2025年香港高才通A类新政要求申请人在递交申请前的整个评税年度持续持有公司50%或以上的股份。公司利润计算时间跨度不再是申请前12个月,而是上一个完整的法定评税年度。临时转股 / 突击增持 / 新设不满 1 年公司均不认可。材料要求完整审计报告、利得税报税表、股权证明(章程 / 工商登记)、完税证明,入境处实施穿透式核查。
这也说明了通过临时增持股份以满足申请条件的做法已不再可行,入境处将严格审查股权的连续持有情况.
香港高才通A类申请门槛调整,影响较大的人群是考虑通过企业利润申请的企业主,主要分为以下几类人群:
①短期持股的企业主:之前通过短期股权转让来申请高A的方法在新规下行不通,至少需要持股一个完整的评税年度,不符合条件的企业主只能等待一个完整评税年度后再递交申请。
②新注册公司的创业者:对于公司注册时间不满一年,又没有没有卡在评税年度的企业主(如恰巧1月1日成立),一般很难通过公司利润来申请,以往企业利润12个月收入达到250万(可跨2个年度,如2024.10-2025.10),现如今只能等满一个完整评税年度(2024年)。
③依赖投资收益申请的高净值人士:新规明确排除了股票、基金等个人投资收益作为收入证明的资格,高净值人士如果仅依赖投资收益,将无法满足高A类的收入要求,如果想要申请高才A类,可能需要去寻找其他符合要求的收入来源,比如就业收入、津贴、分红等。
3.香港高才通A类申请适合人群
①企业高管:在大型企业担任高级管理职位,薪资丰厚,奖金、分红可观,年收入轻松超过250 万港币的企业管理者。
②公司企业主:自身经营企业且企业盈利良好的企业家,企业的利润可作为申请收入证明,这类人群通过申请高才通A类,能够借助香港的营商环境,在香港拓展事业版图。
③金融、科技等高薪行业精英:如在金融领域的资深投资经理、明星分析师,或科技行业的核心技术专家、项目负责人等,这些行业往往薪资水平高,业绩出色者年收入能轻松突破250万港币。
香港身份申请途径有高才通、优才、高才通、专才、留学进修等多种,如果你有意向申请身份,可以先做个资格评估,看看适合哪一种申请途径↓↓↓
https://www.galaxyoversea.com/simple/1?pla=mi-gw-mily&spreadword=202603041
三、香港高才通2026年续签转永居政策趋势
香港高才通续签政策正从 “宽进快批” 转向宽进严管、重质提质、真实关联、实质贡献,2025—2026 年是关键收紧期,核心变化集中在审核框架、续签模式、材料要求、离港管理、永居逻辑五大方面,整体趋势是标准化、量化、穿透式核查、淘汰投机者。
1.香港高才通续签核心政策变化(2025—2026)
✅续签审核框架:“两址两单” 成为硬性门槛(2026 年全面落地)
两址:必须提供香港居住地址证明(打厘印租约 + 水电煤账单)+ 实体办公地址证明(受雇 / 创业均需,禁止虚拟 / 住宅地址,共享办公需独立工位合同)。
两单:税单(薪俸税 / 利得税) + 强积金(MPF)供款记录,税单是经济贡献 “黄金标准”,无税单基本拒签。
✅续签模式与期限调整
A 类:首次逗留期由 2 年延长至3 年,标准模式3+3+3;上一评税年度薪俸税≥200 万港币可申请6 年一次性续签(顶尖人才通道)入境处。
B/C 类:首次2 年→续签 3 年→再续签 3 年(2+3+3);续签需提交学历认证(学信网 / 留服)入境处。
申请时限:统一为到期前 3 个月内提交,取消逾期补申请通道,逾期视为放弃入境处。
✅ 收入与贡献审核全面量化(穿透式核查)
A类企业主:必须完整评税年度持股≥50%+ 持股满1年,临时转股 / 突击入股 / 新设不满1年均不认可;收入按 “审计利润 × 持股比例” 折算,仅认可完税业务所得。
受雇者:月薪建议≥3万港币(B/C 类≥2.5万,金融科技类≥4万),需匹配背景与市场水平,强积金连续供款、在职记录、税单缺一不可。
创业/自雇:需实体办公(真实租约和办公场景)、能提供连续 6个月银行流水(月度营业利润建议≥5万)、本地员工雇佣记录、纳税记录,空壳公司拒签率超98%。
✅离港与“通常居住”规则升级
不再机械算天数,但单次离港超180天触发深度审查;长期离港需提供外派、就医、家庭团聚等合理解释,并保持港内业务 / 家庭联系。
核心判断:以香港为生活 / 经济重心,需住址、消费、纳税、社交、子女就学等综合证明。
✅香港身份转永居逻辑变化
香港身份转永居,7年连续“通常居住” 仍是核心,但更看重连续贡献与真实融入,而非单纯满年限,如果激活签证后不及时赴港,未在港时间或不计入永居累计时间。
第二次续签(满 6年)需额外提供连续 6 年通常居住佐证,频繁离港需说明合理性。
2.香港高才通2026年续签趋势预测
根据香港入境处、港府官员透露的消息,高才通计划后期申请和续签预计会更考验人才经济贡献、纳税情况。
✅审核持续收紧,标准更透明
高才通续签拒签率上升,空壳公司、人才挂靠、零贡献将被批量淘汰,续签人才居住、办公地址、税单、强积金等均要提供明确的证明材料,材料要求更细化、可核验。
✅ 分类管理更明确,顶尖人才更优待
高才通A类(高收入)与 B/C 类(高学历)续签要求进一步差异化,A 类更重收入与纳税,B/C 类更重就业匹配与行业贡献,而顶尖人才(年薪≥200 万)通道将扩大,6年续签、永居加速成为吸引高端人才的核心工具入境处。
✅跨境合规要求提升
港府与内地税务、出入境信息交换加强,跨境收入、离港记录、税务合规将被联动核查,灰色操作空间消失。尽管支持真实跨境业务 / 外派,但需完整合同、税单、履职记录,形式化跨境不被认可。
✅从“抢人”到“留人”,重长期贡献
香港抢人才政策目标从 “吸引人才” 转向 “留住并激活人才”,续签与永居审核重质不重量。
如果您对香港身份感兴趣,不妨【点击测评】看看是否符合香港身份要求或哪种申请途径,已获批的朋友也可看看你的续签转永居成功&能续签多长时间,有问题咨询我(微/电:18512604364或18148597167)↓↓↓
https://www.galaxyoversea.com/renewal/3?pla=mi-gw-mily&spreadword=202603041
四、香港高才通申请4种续签途径区别
香港高才通续签,人才需获得香港公司聘用,所担任的职位通常由学位持有人担任,薪酬福利条件达到市场水平,而且有稳定收入,在香港缴税,一般续签需提供正式雇佣合同、商业登记证、工资流水、强积金(MPF)缴纳证明等材料。
②在港创业/自雇:申请人在香港开办或参与业务,需证明公司真实运营、能持续健康经营下去且能为香港经济做贡献(纳税、解决就业等),一般续签需提交商业登记证、办公室租约、业务合同、银行流水、财务报表、雇员工资记录等材料,入境处特别强调不接受空壳公司,会核查业务合理性和持续性。
③受雇于非本地企业但在港工作:若申请人受雇于跨国企业且部分工作在港履行,年薪需≥120万港币并在港纳税,一般续签需提供雇佣合同、外派证明、香港工作记录及税单等材料。
④以非雇佣形式在港工作:如自由职业者、保险顾问等,需证明收入稳定且专业性强且有合理在港记录,一般续签时需提供客户合同、项目证明、收入记录及税单等材料。这类申请审核更为严格,需证明工作能为香港带来经济效益。
高才通续签途径简单老说,就是找到香港本地雇主(受雇就业),或自己赴港开办业务成为雇主(创业自雇),两种续签途径各有利弊。
✅受雇方式续签考察重点:
通过赴港工作方式续签,入境处会考察申请人有没有是否有稳定收入,受聘的工作须通常由学位持有人担任,薪酬福利条件要达到市场水平等。
对于非雇佣合约形式工作的,收入波动比较大的保险经纪等申请人也算在受雇方式中,只不过入境事务处审批续签时,会考虑过去收入水平、工作带来的效益(如所缴纳的税款),以及申请人留港的时间长短,但如果只是「挂名」从事保险经纪,业务量极少或可疑,就不会获批。
✅自雇方式续签考察重点:
通过赴港创业方式续签,入境处会考核公司业务营运和发展的状况,例如营业额、投资额、在本地开设的职位数目,亦会考虑业务带来的经济效益,如所缴纳的税款,确保并非「空壳公司」,若受聘于非本港企业(如跨境企业在港执行工作),入境处将考虑是否属管理层或专业人员,如年薪达120万元或以上,并在港有缴纳税款。
✅两种续签方式各有利弊:
如果通过就业续签,相对来说经济要求没有高,但是合约期限和材料提供受到雇主影响,灵活度不高。
如果通过创业续签,相对来说要求经济能力较强,需要付出一定的经济成本,但是续签灵活度高,相对来说续签成功率也高一些。
现在港府对于来港人才要求越来越高,想要成功续签香港身份并没有那么简单,更何况香港身份续签成功≠能拿到永居身份,还需满足永居申请条件。
香港高才通申请永居就必须要有7年连续签证并满足“通常性居住”,根据银河集团永居获批案例和入境处主任答复,入境处在审核申请人永居申请材料时会关注以下几个要素:
香港高才通不管是续签还是转永居,都需要向入境处证明“对香港的真实贡献和联系”成为关键——真实的工作或者创业,并且长期在港生活。
已经获批香港高才/优才的朋友,建议尽早规划续签和永居事项,如果想知道自己后期续签和转永居的成功率,不妨点击做个分数测评,分数越高成功率越大,也可找银河为您全方位规划续签和转永居方案(联系我:18148597167)↓↓↓
https://www.galaxyoversea.com/renewal/1?pla=mi-gw-mily&spreadword=2026030401
五、香港高才通申请到永居中介公司推荐
银河集团在服务客户方面是没得说的,全程陪同办理,高效获批、成功续签,为您量身定制适合您的申请、续签方案,帮助你解决申请、续签各种难题和卡点。
1.银河能给您提前规划续签和永居方案
香港高才通计划获批后拿到的只是一个临时身份,如果想要拿永居和护照,还需要等待漫长的7年,高才续签和申请永居都是要满足一定要求的,“7年连续通常居住‘短短几个字,其中细节很多,如果没有专业机构为你规划后期事项,很可能就因为忽略跟香港保持联系而导致无法续签和申请永居。
2.银河可以提高申请和续签成功率
续签是转永居非常关键的一环,高才续签要求又高,银河集团有一站式创业+续签产品【好生意x真经营】,可根据客户续签时间连贯性来做全套落地方案(如什么时候注册公司、缴纳强积金、发薪等),真正做到真实合规(哪些是强关联、足额的纳税贡献是多少)等,是市面上能可实现交付全闭环的品牌之一。
通过银河协助,成功续签、转永居的案例有非常多:









3.银河能全程陪同您办理续签
获批高才后、办理身份证件、续签递交材料等,都有银河专业团队人员全程陪同,如果您想赴港寻找合适生意来续签,我们也有团队陪同您探店、洽谈和培训等,想去香港插班,也有教育团队陪你赴港探校,主打一个贴心陪伴!



4.香港身份断签,银河及时补救
如果您因为个人原因或其他中介等原因造成香港身份断签(少于1年),银河集团可以给您分析断签原因,评估是否还有补救方案,比如下方这几个客户,都是香港身份短暂断签,这经过银河专业团队的补救,最终还是能顺利续签上身份,有机会拿永居身份。
5.银河能解决工作关联+生活关联问题
银河集团可以一站式解决香港签证办理、身份续签、公司开立、创业、居住地址、子女教育、驾照出行、税务规划等问题,为你构建真实运营+生活关联等证据链,如果你申请香港身份的目的是税务统筹,我们也可为您提供税务优化方案!
如果您这边需要申请香港身份(优才/高才/专才/留学/投资),或单独续签&拿永居、中小学择校、香港公司注册,银行开户、办公室租赁、创业续签、买房置业等业务,咨询我微信或电话(18512604364)↓↓↓