首页 / 资讯中心 / 全部

香港入境处近期公布:高才/优才/专才/IANG签证获批数据,优才获批率仅31.2%,2026年香港身份怎么申请和续签?

2026-04-27

香港入境处近期公布:高才/优才/专才/IANG签证获批数据,优才获批率仅31.2%,2026年香港身份怎么申请和续签?

大家好!我是银河君mily,银河集团提供香港身份申请、续签、永居、创业续签、中小学插班、购房、投资入境、公司注册等服务,有兴趣随时滴滴我咨询(微电同号:18512604364、18148597167 )

银河简介10月更新.jpg

2026年4月16日香港官方发布文件中,其中,有关劳工及福利局常任秘书长(刘焱) 针对香港高才,优才,专才(输入内地人才计划)及IANG(非本地毕业生留港回港就业安排)等人才计划申请的一些官方解答,也透露出各项人才最新申请、获批、被拒、来港数目!

过去5年各项申请获批被拒数据1.png

从各项人才最需数据中,我们可以看到近3年高才通、优才、专才、IANG签证的申请热度情况、通过率情况以及人才赴港情况。

银河君mily将为大家详细解读最新公布的数据,让大家对近几年申请香港身份的现状有个了解,同时也为大家数量最热门的几种人才计划申请要求、续签转永居最新政策等!

一、香港各项人才申请/获批/被拒/来港数据解读

本次港府公布了5个年度人才情况数据,其中比较受人关注的是李家超上任后实施的系列新政策后的成果,所以我会重点给大家分享和解读2023-24年、2024-25年、2025-26年这三个年度的人才数据。

1.香港身份申请热度回归理性、审核加严

全港人才总申请由2023-24 年度220765宗,降至 2024-25 年度194086宗,2025-26年度进一步降至132830宗,前期高才通、优才全网炒作带来的批量盲目申请逐步退潮,市场回归理性。

香港入境处从2024年下半年对来港人才审核全面收紧,拒签量暴涨2023-24年度全港拒签仅13715宗,2024-25年度暴增至100032宗,核心是优才计划集中清退低分、不符合资质申请人,标志香港人才引进从「增量引流」转向「择优筛选」.

截至2026年2月,2025-26年度总申请 132830宗,获批113424 宗,被拒11493宗,已来港75324 人,申请热度持续回落,但获批率企稳。

值得注意的是,2025-26年度各项人才计划已来港102569人,相对2023-24 年度已来港102569人 2024-25 年度已来港88282人不降反增,这说明在港府强制要求人才来港居住或做贡献的“续签政策”实施后, 不少考虑拿永居的人才,还是选择了赴港发展。

2023-2025获批数据.png

2.不同人才计划数据解读

主要给大家解读内地人最主流的4种申请方式(高才、优才、专才、IANG)的数据,看看通过率情况以及趋势。

✅高才通计划(A/B/C三类)数据解读

①A类(高薪人士)

2023-24年度:申请16849宗,获批12567宗,被拒1538宗,来港11713人,年度整体获批率≈ 69%

2024-25年度:申请 22354 宗,获批19179 宗,被拒 731 宗,来港 18707 人,年度整体获批率≈66%

2025-26年度(截至 2026年2月):申请11932宗,获批 10953宗,被拒 442宗,来港10954 人,年度整体获批率≈64%

A类人才申请量先升后降,审核为三类最严格,拒签常年偏高,核心审核聚焦收入真实性、税务、资金来源合规性,不接受虚高收入、挂靠包装申请,虽整体获批不低,但筛选门槛持续加高,是高才通里风险最高的类别,家属随行比例极高,家庭移民需求最强。

②B类(名校+工作经验)

2023-24年度:申请28611宗,获批27856宗,被拒1162 宗,来港24679人,为高才通中申请与获批最高的类别,年度整体获批率≈88%

2024-25年度:申请17323 宗,获批11528 宗,被拒1052宗,来港11478人,年度整体获批率≈85%

2025-26年度(截至 2026年2月):申请12502 宗,获批 9470 宗,被拒1429宗,来港 8811人,年度整体获批率≈84%

B类人才全程为高才通核心主力,申请量、获批量遥遥领先,拒签最低、通过率最高,2023-24 政策红利最大、审批极度宽松,后续年份适度收紧,但整体标准稳定友好,是目前稳妥度最高的精英类身份通道。

③C 类(名校应届生)

2023-24年度:申请10102 宗,获批 9008宗,被拒444宗,来港 8474人,年度整体获批率≈86%

2024-25年度:申请 9765 宗,获批 8241宗,被拒 424宗,来港 6900人,年度整体获批率≈83%

2025-26年度(截至 2026年2月):申请7175宗,获批6617宗,被拒312宗,来港5443人,年度整体获批率≈80%

C类人才申请体量适中,审批宽松、拒签少,申请人多为单身年轻群体,几乎无受养人随行,以短期求职、进修、过渡规划为主,人群结构简单,审核压力小,整体审批稳定。

高才ABC三类被拒1.png


✅香港优才计划数据解读

2023-24年度:申请83587宗,为全年所有计划中申请量最高,获批13631宗,被拒 9811宗,来港13193人,年度整体获批率≈16.3%

2024-25年度:申请 51531宗,获批10004宗,被拒数量暴增至96921 宗,为全港年度被拒数量最高的计划,来港 9633人,年度整体获批率≈18.8%

2025-26年度(截至 2026年2月):申请14998宗,获批6909宗,被拒7794宗,来港7583人,申请量大幅下降,审批节奏放缓,年度整体获批率≈31.2%

优才计划的波动幅度全行业最大,2023-24申请量达到峰值,泛滥式递交,2024-25监管全面升级,单年拒签量暴增,大量低分、无行业优势、材料造假申请被批量驳回,申请量连续两年大幅下滑,彻底告别大众化时代,转为小众高精尖人才通道,普通背景申请难度大幅提升。

✅输入内地人才计划(专才)数据解读

2023-24年度:申请 24727宗,获批21875宗,被拒 256宗,来港11658人,年度整体获批率≈88.2%

2024-25年度:申请 28635宗,获批25447宗,被拒389宗,来港11942人,年度整体获批率≈89.3%

2025-26年度(截至 2026年2月):申请 28850 宗,获批 25028 宗,被拒 1089 宗,来港10744人,申请量为三年最高,年度整体获批率≈89.0%

输入内地人才计划(专才)属于香港刚需基础人才渠道,抗政策波动能力极强,申请量逐年递增,获批率长期稳定、拒签极少,依托本地真实雇主与就业绑定,审核规则成熟固定,几乎无政策突变风险,适合长期在港工作、稳定生活的人群,安全性最高。

✅非本地毕业生留港 / 回港计划(IANG签)

2023-24年度:申请 25758 宗,获批 24512宗,被拒仅 17 宗,来港23997人,通过率极高,年度整体获批率≈95.6%

2024-25年度:申请 27553 宗,获批 26110 宗,被拒 28 宗,来港 23614 人,依旧保持高通过率,年度整体获批率≈94.8%

2025-26年度(截至 2026年2月):申请 27393宗,获批 26430 宗,被拒 20宗,来港 24331人,来港人数为三年最高,年度整体获批率≈95.0%

非本地毕业生留港 / 回港计划(IANG签)是各项人才计划中,通过率最高的人才政策,三年累计拒签极低,近乎零门槛,这几年申请人数逐年上涨,来港人数持续走高,是香港留住青年人才、补充年轻劳动力的核心手段,规则长期稳定、门槛最低、容错率最高。

香港人才政策获批人士一般首次来港周期是2-3年,根据数据推测,2026年迎来续签的人才如下:

✅香港优才:首次签证期3年,2023年获批的人才将在2026年迎来首次续签,有12969人。

✅香港高才通:首次签证期A类3年,BC类2年,2023、2024年获批人才中均有可能迎来首次续签,A类(2023年获批约1.17万,2024年获批约1.2万),BC类在2024年获批的人才2026年要首次续签,约有3万人。

✅香港专才:首次签证期3年,2023年获批的人才将在2026年迎来首次续签,有26714人。

✅一般就业:首次签证期3年,2023年获批的人才将在2026年迎来首次续签,有31278人。

✅香港IANG签证:首次签证期限2年,2024年获批的人才将在2026年迎来首次续签,有27630人。

加上其他人才政策获批人数,2026年预计不少于15万人逗留期限满要面临续签,这些人才如果要续签,需要提前做好续签规划。

如果您已经获批香港身份,对续签和转永居都感兴趣,不妨在线评估下后期续签转永居的成功率是多少(能续签1年?2年?3年?),也可找银河集团为您规划续签方案(咨询微电:18148597167或18512604364)↓↓↓

https://www.galaxyoversea.com/renewal/1?pla=mi-gw-mily&spreadword=xq26042701

二、上述香港人才计划申请要求是什么?

目前备受内地人才青睐的香港高才通、优才、专才和留学进修(IANG)计划在这两年都有一定的政策调整,如果你还没有申请香港身份,且对香港身份感兴趣,下面来给大家讲解下2026年这四种人才政策的申请要求。

1.香港高才通计划申请条件

香港高才通计划全称“香港高端人才通行证计划”,是香港吸纳高学历、高薪人才赴港的一项新的人才引进计划!
香港高才通申请前不需要在港有工作,仅限在申请前12个月年收入达到250万以上港币的高收入人才,以及本科毕业于世界4个大学排名榜单前100或者某专业在前10/5名的顶尖学府的人才。

高才内地院校.jpg

按照香港政府的分类,申请人符合以下三类任意一种,即可申请香港高才通:

A类:申请前一年全年收入达港币250万元(或等值外币)或以上的人士,不设置限额。

B类:获指定综合名单中订明的全球百强大学颁授学士学位,并于申请前五年内累积至少三年工作经验的人士。

C类:在申请前五年内获全球百强大学颁授学士学位、但工作经验少于三年的人士。

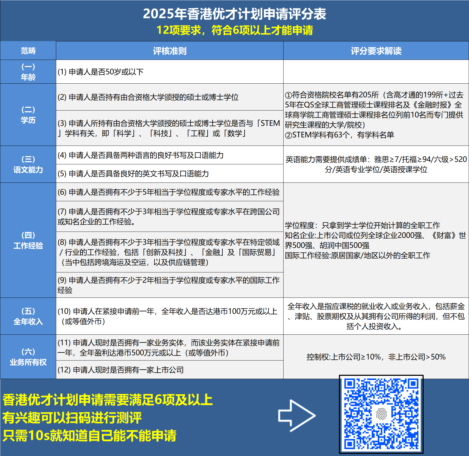
2.香港优才计划申请条件

香港优秀人才入境计划:是一项面向全球的优秀人才吸纳计划,旨在吸引具有良好教育背景的高技术人才或优秀人才来港定居,藉以提升香港在全球市场的竞争力。

香港优才计划申请人,需要满足4个基本资格后,再从2套计分制(综合计分制或成就计分制)中二选一进行申请。

✅4个基本条件:

年龄:18周岁及以上

经济条件:足以支持自己和家人在港1年生活和居住费用

良好品格:无犯罪记录及不良出入境记录

基本学历:大学本科及以上学历,且有学位证书

✅成就计分制:适用于具备超凡才能或技术并拥有杰出成就的个别人士,例如奥运奖牌、诺贝尔奖、国家/国际奖项)或获业内颁发终身成就奖的杰出人才。

✅综合计分制:符合6大项(年龄、学历、语言能力、工作经验、全年收入、业务所有权)里面的12个基本条件中的6个及以上。适合名校硕博生、金融/科技人才、企业家/高管、英语能力强的海归等。

评分表新版.png

3.香港专才计划(输入内地人才计划)申请条件

香港专才计划(输入内地人才计划、简称“专才计划”):旨在吸引一些具备香港特区所需而又缺乏的特别技能、知识或经验的内地中国居民来港工作,藉以提升香港在全球市场的竞争力。

香港专才有受雇、自雇、内部调岗几种模式,以下仅展示受雇模式(即申请人取得香港公司的雇佣)的申请要求

专才要求.jpg

✅人才要求:有外国护照或有中国护照,但已在海外有永久性居民身份,或在申请前已在海外居住不少于一年的中国居民,学士及以上学位证、无犯罪记录、无不良出入境记录,具备香港市场所缺人才所需的专业技能。

✅公司要求:香港公司成立1年及以上,有独立办公室,营业额不低于300万港币,雇佣本地员工至少3人(缴纳强积金大于半年),能证明岗位在港招聘困难等。

4.香港留学进修计划申请条件

香港非本地生回港/留港计划主要面向那些在香港两个修读过全日制本科/硕士/博士课程的人才,如果还没有赴港修读过课程,可以考虑先通过赴港读1年制研究生后再申请。

✅已毕业人群申请IANG签证:需要年满18周岁、有学士及以上学位、在香港全日制修满本科、硕士、博士课程,且毕业时间少于2年。

✅未进修人群申请留学:有学士及以上学位证书、英语成绩不错(最好有雅思、托福、英语六级成绩)、符合香港院校专插本/读研/读博要求,赴港留学至少1年等。香港不同学校、院校、专业的研究生申请要求不同,如您有兴趣可以加我微信咨询(mily5205)

港校留学要求-银河版.png

香港不同人才计划的申请要求都不同,如您考虑申请香港身份,不妨在线评估下自己适合哪种方式,测评后有专业人士为您适配合适的申请方案,有问题随时咨询我(微/电:18148597167 或18512604364)↓↓↓

https://www.galaxyoversea.com/simple/1?pla=mi-gw-mily&spreadword=sf26042701

三、香港身份获批后怎么续签?

香港高才通、优才、专才、留学等人才计划获批拿到香港身份后,只是一个短期的签证(临时的身份证件),要想拿永居,还得续签至少2次(顶尖人才除外),让我们来看看不同人才计划获批后,续签条件是什么?

在香港签证到期前(首次获批或后续逗留签证),向香港入境处递交延长逗留签证(续签)的申请,一般需要续签1-2次(也有可能要多次),香港优才、高才通、专才、留学等续签条件不同。

✅香港高才通A类计划 

续签模式:首次签证3年,逗留方式为高才A类3年+3年或一次6年(针对顶尖人才)。

续签要求:需要提供在港工作证明,在港全职工作、自由工作、跨境工作或创办企业都可以,如果是就业续签,薪资需达到市场水平,收入稳定。  

✅香港高才通BC类续签 

续签模式:首次签证2年,逗留方式为3年+3年或一次6年(针对顶尖人才)。

续签要求:需要提供在港工作证明,在港全职工作、自由工作、跨境工作或创办企业都可以,如果是就业续签,薪资需达到市场水平,收入稳定。  

✅香港优才计划续签

续签模式:首次签证3年,逗留方式为3年+2年或一次年(只针对顶尖人才)。

续签要求:证明自己已在港居住(满足通常居住要求),或对香港要有贡献(获得香港本地公司雇佣+稳定收入,或在香港开办业务)

✅香港留学进修(IANG签证)续签

续签模式:首次签证2年,逗留方式为3年+3年或一次6年(针对顶尖人才)。

续签要求:毕业后在港创业或就业,在港就业续签需要职位由同等学位持有人担任,薪资达到市场水平;在港创业续签需要对香港经济有贡献,要有实际的办公场所/商业活动/正常报税。  

✅香港专才计划 续签

续签模式:首次签证3年,逗留方式为3年+2年或一次5年(针对顶尖人才)。

续签要求:证明自己在港就业(与香港公司保持雇佣关系,对雇主要求较严格)或在港创业(真实业务+实际办公场地+雇佣本地员工+营业额)

已获批香港身份的朋友,可以提前测一下你后期续签和转永居的成功率哦,分数越高成功率越大,测评后有专业人士为您规划续签方案,有问题都可咨询我(微/电:18512604364或18148597167)↓↓↓

https://www.galaxyoversea.com/renewal/1?pla=mi-gw-mily&spreadword=xq26042701

四、香港身份续签一站式解决方案

银河集团是难得的能够一站式解决香港身份续签、转永居所需要的工作关联、生活关联,并且能够结合你在港逗留时长规划方案的中介公司。

银河税务三步走解决方案.png

在工作关联上,银河有【好生意真经营】系列产品,能够为你解决在香港注册公司、租赁真实办公场地、招聘员工、公司审计报税、缴纳强积金、做好商业计划等诸多问题,让你能够顺利构建真实贡献的证据材料。

好生意真经营.jpg

在生活关联上,银河也有租房购房、子女在港插班择校、保险购买、港宝服务、驾照办理等生活相关业务,也能拓展你在香港的人脉、开展更多活动等,构建生活联系方面的材料。

银河一站式创业服务.jpg

在逗留时长上,银河可根据你对实际情况,为你规划逗留时长,比如居住在港+大湾区工作或湾区工作+在港居住,或安排家庭成员在港读书、自己在港多做贡献、投资等来构建合理的离港理由.

香港永居.jpg

如果您这边需要申请香港身份(优才/高才/专才/留学/投资),或单独续签&拿永居、中小学择校、香港公司注册,银行开户、办公室租赁、创业续签、买房置业等业务,咨询我微信或电话(18512604364或18148597167)↓↓↓

综合.png