3.3万高才2026年首次续签,超全解读香港高才通A类申请条件、政策调整、续签难度和后续人才续签方向、转永居攻略!
大家好!我是银河君mily,银河集团提供香港身份申请、续签、永居、创业续签、中小学插班、购房、投资入境、公司注册等服务,有兴趣随时滴滴我咨询(微信and电话:18512604364 或 18148597167 )
近期港府公开了香港高才通续签数据,截至高才通已累计12万人才获批,3.3万人才逗留期限满,而申请续签的数据仅有一半多,其中高才A类人才续签申请续签最积极,也是续签成功率最高的人群。
银河君mily给大家详细解读香港高才通最新获批、续签数据,看看2026年A类申请条件、最新申请政策、续签难度和后续人才续签方向、转永居攻略!
一、香港高才通续签数据:3.3万 人2026年首次续签
近期,香港劳工及福利局局长孙玉菡答复立法会会议上陈仲尼议员的提问中透露:
过去三年(2023-2026)各项人才入境计划共收到近60万宗申请,逾41万宗获批,当中中国内地人才约30万宗,持非内地护照的人才近11万宗,即约四分之一的人才来自内地以外的国家/地区。
至于以吸纳高收入或顶尖学府学士毕业生为目标的高端人才通行证计划(高才通计划),过去三年共收到逾15万宗申请,当中逾12万宗获批。
香港高才通计划2026年已有4640人获批,其中超过95%人才来源自内地,但是根据孙玉涵透露的信息,很多内地高才毕业院校是海外院校。
香港立法会在1月27日公布了最新的香港人才计划相关数据,其中香港高端人才通行证计划方面,截至2025年底,共收到逾15万宗申请,获批逾12万宗,其中约10.5万名高才人士抵港,续签申请率为52%,续签获批率高达94%。
成功续签的高才人士中,约95%的收入高于香港收入中位数(即2万多港元),其中50%人士的收入更是高出近一倍(4万多港元)。
根据香港特区政府估算,高才人士每年可为香港带来约340亿港元的经济贡献,约占本地生产总值的1.2%。
孙局长在近期接受媒体专访也提及高才通,指出高才通获批人士的年龄低于香港年龄人口中位数,可有效缓解人口老龄化速度,且认为高才通计划很成功。
孙玉菡介绍道:
“高才通获批的平均年龄中位数是35岁,其中超70%在40岁以下”,比香港平均年龄中位数49低出许多,能够缓解人口老龄化速度。
正是籍由高才通等人才计划的成功开展,香港的人才排名已由世界第9跃升至第4位。
孙玉菡因此强调:
“高才通计划很成功,很多地方抄我们的方法。”
针对高才通续签数据,劳福局局长表示“符合政府预期”。他称,人才是相互筛选的过程,“我们拣人才,人才亦要拣香港。”对比国际上其他地方续签率,香港已经相当理想,会持续观察并做出检讨。
香港劳工及福利局局长孙玉菡12月31日在社交平台透露,香港高才通计划推出至今有超过12万人才获批,约占总获批人才的30%!
其中BC类高才(世界顶尖学府学士毕业生)获批人数约为8.8万,当中约40%来自海外大学,也就是说,A类人才(年收入/公司利润超250万港元的高收入人群)获批人数约为3.2万!
首批高才在2025年上半年陆续迎来续签。数据称,截至2025年12月中,共约3.3万名高才的逗留期限已届满。
首次迎来续签的高才,一定要先熟悉高才续签、转永居的关键信息!
对香港身份、香港高才申请感兴趣的朋友,请先花10s时间做个专业资格测评,看看您是否符合要求和适合哪一种申请途径(优才/高才通/专才/留学/投资),问题咨询(微电:18512604364)↓↓↓
https://www.galaxyoversea.com/simple/1?pla=mi-gw-mily&spreadword=gc26042204
二、香港高才通A类申请条件解读
香港高才通计划申请要求比较明确,满足ABC三种人才类型之一就能递交申请:
1.高才通计划A类申请条件:
①申请前12个月的收入在250万及以上港币的具备赚钱能力的高收入人才(可以通过公司利润、个人收入来申请),比如内地有公司的企业主/合伙人/股东,或有自己生意的个体老板!
②自己开公司或跟人合伙创业(占股50%以上),公司税后利润超250万的企业主或股东。
2.香港高才通A类申请适合人群
①企业高管:在大型企业担任高级管理职位,薪资丰厚,奖金、分红可观,年收入轻松超过250 万港币的企业管理者。
②公司企业主:自身经营企业且企业盈利良好的企业家,企业的利润可作为申请收入证明,这类人群通过申请高才通A类,能够借助香港的营商环境,在香港拓展事业版图。
③金融、科技等高薪行业精英:如在金融领域的资深投资经理、明星分析师,或科技行业的核心技术专家、项目负责人等。这些行业往往薪资水平高,业绩出色者年收入能轻松突破250万港币。
3.香港高才通A类申请条件已调整
香港高才通A类去年调整过申请条件,主要对通过公司利润申请的企业主有影响。
变化1:要求申请人公司持续持股
申请人如果计划以公司业务收入作为高才通A类的收入证明,必须确保在递交申请前的整个评税年度内持续持有相关公司股份。
这意味着,申请人须在递交申请前的整个评税年度持续持有相关公司股份,方可将公司利润纳入年度收入计算范畴。
变化2:公司利润需要按照整个评税年度计算
申请人的公司收入的计算将以整个评税年度为周期来计算,申请人需要确保公司收入的计算和申报符合这一周期要求,以确保收入证明的有效性。
变化3:申请人个人收入与公司利润按不同周期计算
申请人的公司收入周期和个人收入周期可以不一致,并且可以分开核算。
这意味着,即使公司和申请人的收入周期不同,也不会影响申请人以公司业务收入申报高才通A类的资格。申请人只需确保公司收入的计算符合评税年度的要求即可。
需注意:50%<占股<100%的申请人如果通过业务收入来申请,需要按照比例折算,比如占股60%,应课税收入需要达到417万以上。
4.香港高才通A类申请细节解读
全年收入要求:指已经纳税的就业或者业务收入,就业收入包括工资、薪金、津贴、奖金、股票期权、利润分红等, 不包括由个人投资所产生的收入,如炒股、基金买卖等,业务收入则是申请人持有的独资企业或者合资企业(占股要超过50%)所产生的利润。
高A收入类型:常见的符合条件的收入类型包括个人薪酬(工资、奖金、津贴)、股权激励(来自上市公司或实际任职公司的股票期权、股权转让所得)、持股公司利润(申请人持有50%以上股份的企业盈利所得)。
紧接申请前一年:通过个人收入申请的人才在递交申请往前推12个月收入不少于250万港币,比如2025年5月通过个人收入申请,则入境处会看在2024年4月-2025年3月完税收入是否有250港币以上。
评税年度:通过公司利润的人才需要满一个评税年度,如2025年5月9日后申请,2024年1-12月符合评税年度,如果公司在2024年3月成立,达不到1年评税时期,即使2024.3-2025.4利润到250万港元也不能申请。
需要注意的是,通过公司收入周期和个人收入周期可以不一致,分开核算。如合资/独资企业主在上一个评税年度公司利润没达到要求,但是申请前12个月,如2025.8申请,2024.8-2025.7期间个人收入达到250万港元,是可以个人收入申请的。
对香港身份、香港高才申请感兴趣的朋友,请先花10s时间做个专业资格测评,看看您是否符合要求和适合哪一种申请途径(优才/高才通/专才/留学/投资),问题咨询(微电:18512604364 或18148597167)↓↓↓
https://www.galaxyoversea.com/simple/1?pla=mi-gw-mily&spreadword=gc26042204
三、香港高才通A类获批后怎么选续签途径?
香港劳工及福利局局长孙玉涵明确表示过,香港高才通首两年的签证,只是给一个机会来香港探索,如果要成为香港永久居民,需要要经历两次的续签,要有工作或自己成立了有具体业务的公司,才可以通过获得两次续签,在经过7年后才能转为香港永居身份。
1.高才续签要求和政策
从港府的态度来看,是不是长期居住在香港,并不能作为判断高才是否愿意落户香港因素,更重要的是这些高才能够在香港工作、创业,切实的为香港经济做出贡献。
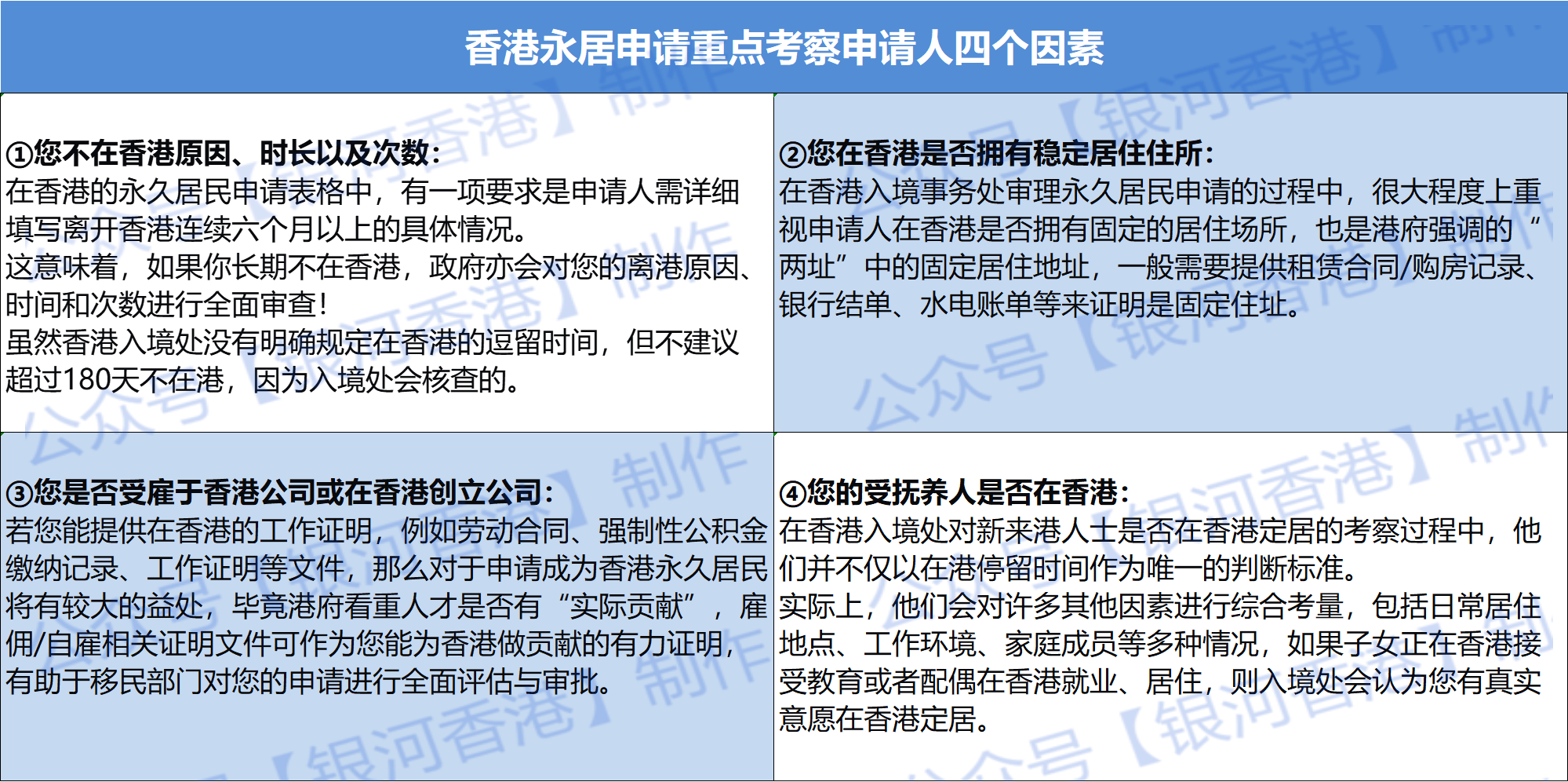
香港高才通计划获批后,想要申请续签就要被香港本地雇主雇佣或在香港开展/参与业务,如果要要细化成续签形式,可以有四种方式:
①在港稳定受雇模式
简单说就是有香港工作+稳定收入,薪资不低于市场水平福利!薪资大致符合香港行业标准(不能过低),收入按时缴税,凭雇佣合约、薪资流水、缴税情况等材料即可稳稳续签!
②弹性工作模式续签
针对以佣金为主要收入的从业者,重点考虑收入多少、收入稳定性、纳税多少以及申请人的实际留港时间!
如果申请人签约香港保险公司、长期生活内地卖港险,如果年度佣金收入可观,且如实报税,同样可满足续签要求。
③非港企跨境工作模式
如果你就职于非香港企业,但因业务需要会经常往来香港,也是可以续签的。这个模式更适合跨国企业中的管理人员、技术人员,涉及频繁穿梭两地协调项目等等。需要雇佣合同里明确提及赴港工作职责、且年薪达120万港元以上、在香港有缴税!
④在港创业/参与业务模式
在香港创业同样可以续签,续签重点在全方位呈现企业运营的情况,证明可以健康持续贡献经济,一般需要提供公司注册文件、商业登记证、财务审计报告、实际办公场地租赁合约、员工雇佣情况等等。
2.高才续签就业还是创业?
香港高才可选择赴港就业受雇,也可以选择在港创业自雇来续签,两者各有利弊,选择之前需要先了解两者的区别:
①通过就业续签:
通过受雇方式来续签,申请人需要考虑雇主公司资质(公司资质是否符合要求)、本人跟香港的生活关联(如租房、受养人在港等)、在港逗留时长(需要有合理的工作时间、记录等)。
在续签的时候,准备的材料一定要齐全,留港时间也要足够,不然容易被入境处主任误认为挂靠,入境处严查重点打击空壳公司及续签挂靠行为,一经查出除影响续签/永居,还面临违法,得不偿失。
②通过创业续签:
通过香港创业的方式与香港建立工作关联,对香港产生纳税、提供就业岗位等经济贡献,实现续签目的,就叫创业续签。创业续签通常有两种方式,开公司或者开店(可收购一家成熟的店铺运营)。
根据香港入境处公开的续签要求,想要通过创业注册公司来续签,一定要重点关注这几个指标和关键因素:
在香港开公司创业或者参与业务,入境处会着重考察申请人公司是不是实际经营,实际的办公地址、能否为香港做贡献等。
审核人才的公司业务营运和发展的状况,例如营业额、投资额、在本地开设的职位数目,亦会考虑业务带来的经济效益,如所缴纳的税款,确保并非「空壳公司」。
自雇续签和创业续签各有利弊,但对于大部分内地人说,创业续签更居具有吸引力,尤其是想要保留内地工作和生活重心的朋友,创业续签再适合不过了。
从港府层面来说,他们也更支持创业续签,因为创业续签的贡献度更高,因此创业续签材料更有说服力, 在港创业不仅具有续签成功率高、税务优惠等直接好处,还能为申请人在事业发展、生活安排以及永久居民申请等方面提供有力支持。
如果你没有太多时间频繁赴港、不能长期赴港工作、无法到香港定居或无法跟香港产生强联系等,自雇续签是最佳的选择。
如果您对香港身份申请、续签感兴趣,不妨【点击】做个资格测评,看看是否符合香港身份申请要求,如果已获批也可点击做个续签转永居成功率测评,看看你能续签多长时间,有问题咨询我电话或微信(18148597167或18512604364)↓↓↓
https://www.galaxyoversea.com/renewal/3?pla=mi-gw-mily&spreadword=gc26042204
四、香港高才通获批7年后如何转永居身份?
根据香港入境处的定义,任何人如果是合法、自愿和以定居为目的而在香港居住(例如读书、工作或居留等),不论时间长短,他/她会被视为通常居住在香港。如果他/她只是暂时不在香港,仍会被视为是通常居住在香港。
香港身份转永居三个重点:
①离港时间的限制:香港入境处采用"连续通常居住"原则而非硬性居住天数要求,重点考察申请人与香港的生活联系,并无硬性"每年住满180天"要求,但单次离港不超过180天是重要参考指标。
②连续性的保持:尽管允许短期离港,但申请人需要保持与香港的联系,并维持连续居住的意图。
③居住证明:在申请永久居民身份时,申请人可能需要提供证明文件,如住址证明、雇佣合同、学校记录等,以证明其在香港的居住状态。
④长期离港的风险
香港身份续签及永居申请的核心是证明与香港的持续联系,而非机械满足居住天数,但是长期离港,又无法提供合理解释是有风险的,比如申请延长逗留期限的时候无法续签或只能续签一个短期限,7年转永居没有足够的“证明材料”支撑,很容易转永居失败。
入境处考察香港永居申请主要看这四个要素:
银河集团有提供从首次续签到转为永久居民身份服务产品、单独续签、转永居套餐,含公司注册等一站式服务,如有需要,可联系银河君mily(微信同号:18512604364或18148597167)
五、香港高才通申请到永居一站式服务
银河集团有一站式高才通申请到永居的服务,服务包括申请、激活、续签、转永居全过程的资格评估、材料协助、文书撰写、申请递交、证件办理、方案规划等,如暂不符合A类要求,也可为你提前孵化!
如果你后期没有太多时间赴港,或者考虑在香港创业,银河也有包含创业服务的套餐——好生意or真经营,为你一次解决香港身份申请到永居、香港公司注册到实现经营和赚钱两大难题!
真经营Max系列更是为内地企业主部署 “身份-业务-税务”三阶联动的系统化解决方案。
银河有很多客户案例,有的为客户解决出海业务问题、有的为客户解决身份续签转永居问题,比如这几个:






如果需要成为香港税务居民,还需要考虑在香港有住所、满足通常居住等问题,银河也有在港租房/购房、驾照出行、生意经营、银行账户开设、子女读书等相关服务,可以很好的协助你成为香港永居和税务居民身份。
如果您这边需要申请香港身份(优才/高才/专才/留学/投资),或单独续签&拿永居、中小学择校、香港公司注册,银行开户、办公室租赁、创业续签、买房置业等业务,咨询我微信或电话(18512604364)↓↓↓