首页 / 资讯中心 / 全部

港府公布近年香港永居批核情况:近38万人申请,仅28万人拿到永居,通过率74%,香港永居身份一次搞清(跟香港身份区别、优势、续签、要求)

2026-03-30

港府公布近年香港永居批核情况:近38万人申请,仅28万人拿到永居!香港永居身份一次搞清(跟香港身份区别、优势、续签、要求)

大家好!我是银河君mily,银河集团提供香港身份申请、续签、永居、创业续签、中小学插班、购房、投资入境、公司注册等服务,有兴趣随时滴滴我咨询(微信and电话:18512604364 或18148597167)

银河简介10月更新.jpg


香港保安局局长邓炳强日前在立法会书面答复议员提问时,公布了近年香港永居批核情况。

数据显示,2022年7月1日至2026年2月28日期间,共有379,773宗个案申请香港永居身份,其中280,909宗获批,23,921宗被拒。整体通过率约为74%

永居数据.png

公布具体数据同时,他也再次明确了取得香港永久性居民身份的法定资格,并针对社会广泛关注的“通常居于香港”判定标准、离港时限以及入境处酌情权等问题作出了清晰回应。

邓局长答复,根据《基本法》和《入境条例》相关条例,以下人士为香港永久性居民,享有香港居留权。

永居要求.png

对于通过人才计划等途径来港的新港人而言,最关键的条件是“通常居于香港连续满七年”。

根据规定,只要是合法、自愿并以定居为目的在港居住(读书/工作/居留等),无论时间长短,均视为通常居住。

既然了解了香港永居的获批情况和要求,那我们这篇文章就来详细讲一讲香港身份和香港永居身份的区别、内地人如何通过香港人才政策来港,并顺利在7年后拿到永居身份!

如果您对香港身份有意向,做个简单的评估,看看你适合优才、专才、高才、留学哪种申请途径,10s就知道结果↓↓↓也可找银河君mily(微/电:18512604364)为你一对一评估和答疑↓↓↓

https://www.galaxyoversea.com/simple/1?pla=mi-gw-mily&spreadword=yj26033002

一、香港身份和永居身份超全对比

香港身份证(临时状态)和香港永久居民身份证(永久状态)并不是一个证件,两者能享受的政策福利也有区别,我来给大家简单总结。

1.香港身份证和永居身份证区别

✅证件区别:

香港永居身份证:是入境处签发给拥有香港居留权人士的身份证(永久有效)

香港身份证:是入境处签发给没有香港永久居留权人士的身份证(临时有效)

✅出入境权益区别:

香港永居身份证:有权申请香港特区护照,持香港特区护照可免签174多个国家/地区,能自由畅行世界。

香港身份证:出入境主要使用中国护照,出国旅游依然需要申请签证,在国际出行的便利性上相对有限

✅购房/租房区别

香港永久身份证:租房/购房可申请香港公屋和廉租房,2024年取消额外印花税、买家印花税,2025年2月起楼价400万港元以下的物业,印花税从楼价的1.5%大幅降低至100港元。

香港身份证:不可租住申请公屋,首套房也可享受免额外印花税、买家印花税,但需缴纳从价印花税(税率100港元至4.25%)

✅在港读书区别

香港永居身份证:孩子可享受香港的15年免费教育,在香港、内地都可入读国际学校等;在香港读大学可享学费、学额资助政策!

香港身份证:孩子在港读K15学校跟香港永居身份证区别不大,但是从2026年10月开始,非永居孩子在香港读大学需居港/修读全日制课程2年才能享学额、学费资助政策。

✅升学途径区别

香港永居身份证:无回乡证可通过香港DES考香港和海外的大学;有回乡证,除了香港/海外大学外,还可通过dse成绩、华侨生联考考内地大学

香港身份证:可通过DSE考试考海外/香港的大学,dse成绩无法报考内地的学校,孩子无法报考港澳台华侨生联考

此外,在医疗、养老政策以及其他社会福利上,香港身份和永居身份也有区别,大家可以通过一张图查看:

永居和非永居区别.png

2.香港身份获批7年期间的4种状态

一般拿到香港身份7年后,符合要求就能申请转为香港永居身份,但是并非每个人都愿意转成永居,我给大家总结了7年后的四种身份状态。

状态1:获批7年内,持香港身份证+内地户口

状态2:获批7年后,不转香港永居继续续签,还是香港身份证+内地户口

状态3:获批7年后,转香港永居+保留内地户口(不申领回乡证)

状态4:获批7年后,转香港永居+注销内地户口(申领回乡证)

香港身份的四种状态.png

对香港身份、香港永居有兴趣的精英朋友,请先通过链接做个专业测评,看看自己适合哪一种香港身份申请途径,测评后会有人为你规划和教你申请↓↓↓

https://www.galaxyoversea.com/simple/1?pla=mi-gw-mily&spreadword=yj26033002

二、香港身份从申请到永居全流程

一个内地人成为香港永久居民需要经历三个步骤,每一步都有很多细节需要注意!

第一步:拿到香港身份证

这里需要先了解香港身份怎么获得,一般是通过香港人才引进计划(高才通、优才、专才、留学、投资入境等)或通过照顾是香港永居的父母、跟香港人结婚等,因后两种属于单程证(要取消内地户口),这里不介绍,主要介绍4种比较适合内地普通人才申请的人才引进计划。

✅香港优才计划申请要求:

香港优才计划申请条件,简单来说是需要本科及以上学历(有学位)+一定经济存款(个人12万+,家庭36万+)+综合计分制符合6项及以上/成就计分制符合其中一项+无犯罪/不良出入境记录!

可以通过一张图快速评估自己能不能申请(综合计分制):

评分表新版.png

✅香港高才通计划申请要求:

香港高才通申请条件一般看本科毕业院校或者年收入,,适合拿到世界顶尖大学(有198所大学)的学士学位的高材生,或者个人年收入超过250万港币(不限学历)/上一个评税年度公司利润超250万且此阶段持续持股且占股超50%的企业主和股东。

高才要求.png

✅香港专才计划申请要求:

香港专才计划需要提前在香港找到工作,一般需要申请人有本科双证(大专+10年以上工作经验)以及具备匹配学历和香港市场的工作技能。并且跟香港本地公司签雇佣合同,雇佣企业的成立时间、营业额、雇佣员工等都有要求。

专才要求.png

✅香港留学进修申请要求:

香港有一项政策是非本地生回港/留港计划(IANG),需要申请人在香港修读过全日制本科或研究生课程,如果还没修读,可要考虑先去香港读一年港硕,要求本科双证(本科无学位+10年高管经验)+香港读1年研究生(可找我们筛选合适院校和专业)+1年学费生活费。

港校留学要求-银河版.png

备注:以上只介绍适合内地普通人选择的4种人才计划,其他人才计划可看《香港落户 | 2025香港人才政策放宽,申请香港身份的9种途径(申请要求+适合人群)》

第二步:维持香港身份证有效7年

通过人才政策拿到的香港身份一般是有时间限制的,比如优才获批后拿到的是3年签证,高才通BC类获批后拿到的是2年签证,也就是说,如果你想让这个香港身份保持7年不断签,就需要在证件到期前续签,不同人才政策续签要求有所区别,但是都离不开赴港定居、就业、创业这三种。

①工作续签:香港本地公司雇佣+要求岗位由学位持有人担任+满足市场要求的薪酬+香港缴纳薪俸税/强积金+合理的留港时间等。

②创业续签:在香港实质开公司+有真实业务+持续经营+公司缴纳利得税+合理的留港时间等

③生活续签:申请人自己在香港租房居住和生活,孩子、配偶在香港读书、工作等,都有利于续签,购买保险、缴税等都有利于续签。

第三步:申请转为永居身份和拿护照

通过一次或多次延长香港逗留签证,保留香港身份有效期达到7年,如果这期间符合香港永居申请要求,即7年连续通常居住要求,即可递交申请成为香港永久居民,而通常居住要求,入境处已经明确给出过解释:

香港入境处对“通常性居住”的定义是:申请人合法、自愿和以定居为目的而在香港居住(例如读书、工作或居留等),无论时间的长短,都会被视为通常性居住在香港。

申请永居时,需要有合理的材料和理由来证明自己和香港有紧密联系,例如在香港有购买保险、有工作、有银行账户等等,申请人可根据自己的具体情况,提供可以让香港入境处信服的证明文件。

如果你对香港身份、永居身份感兴趣,不妨在线评估下你是不是符合申请条件,只需10s就能知道自己能不能申请,测评后有人会为你答疑和规划方案(问题咨询:18512604364)↓↓↓

https://www.galaxyoversea.com/simple/1?pla=mi-gw-mily&spreadword=yj26033002

三、香港身份申请/续签/永居一站式解决方案

银河集团提供香港身份申请+续签+永居一站式服务,陪伴客户8年,助力成为香港永久居民!有兴趣申请身份的朋友随时dd银河君mily为您一对一评估和答疑(微信同号:18512604364)

申请服务过程.png

不管你符合高才、优才、留学、专才还是投资入境计划申请要求,都可找我们规划拿永居方案,银河有香港身份申请+续签+转永居7年全流程服务。

银河身份一站式服务流程.png


银河有很多客户都是生活重心在内地、无法长期在港的企业主、大厂高管,这类型经营人才,我们通常会建议通过在香港注册公司构建真实经营+建立生活联系的方式来规划永居事项。

银河税务三步走解决方案.png

1.构建真实经营的香港业务

不管是香港身份续签,还是转永居,只是注册香港公司并不能满足条件,入境处要求这家公司是有真实业务、能够提供经济贡献的,银河的【真经营】套餐,一站式解决香港公司注册、银行开户、审计报税、代理记账、强积金缴纳、实体办公室、招聘员工、公司后期信息变更等问题。

好生意真经营.jpg

2.建立实际的生活关联

入境处判定人才有无定居意向,除了看经济贡献外了,固定住所、家庭成语在港(子女读书)也非常重要,银河除了协助你在港创业外,还能为你搭建生活关联,提供购房/租房、保险购买、驾照办理、子女在港插班择校等服务。

银河一站式创业服务.jpg

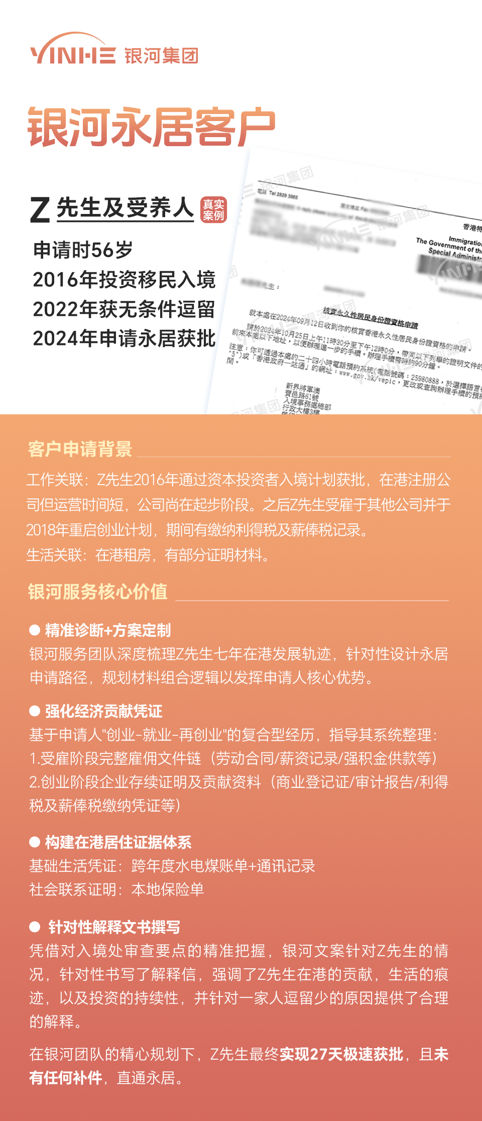
银河集团转永居服务案例分享:

外部客户A先生通过高才获批身份,因前服务机构规划不足,导致续签和转永居有很大风险,银河结合他的情况,为其规划企业经营+工作联系+家庭生活三线合一的续签和转永居规划方案。

香港身份不是拿到证.jpg

z先生-创业.png

专才获批.png

如果您需要申请香港身份,或单独续签&拿永居、中小学择校、注册香港公司、办公室租赁、创业续签等业务,咨询我微信或电话(18512604364或18148597167)↓↓↓

综合.png