首页 / 资讯中心 / 全部

注意!香港公司注册费用将在4月1日起上涨!想省钱的请在3月注册!一文看懂香港公司新政策、优势、注册要求流程、税务筹划基础!

2026-03-10

注意!香港公司注册费用将在4月1日起上涨!想省钱的请在3月注册!一文看懂香港公司新政策、优势、注册要求流程、税务筹划基础!

大家好!我是银河君mily,银河集团提供香港税务身份规划、续签、永居、创业出海、中小学插班、购房置业、投资入境、公司注册等服务,有兴趣随时滴滴我咨询(微电同:18512604364 )

银河简介10月更新.jpg

香港凭借良好的营商环境和低税率政策,吸引了很多创业者、企业家和个人到香港注册公司,根据香港注册处公布的数据,2025年香港新成立及经迁册公司达到19.53万间,同比增幅高达34.7%,截至年末公司总数升至155.7万间,创历史新高,这项数据的背后,也离不开港府的诸多政策利好。

然而近期香港特区政府发布的2026-27年度《财政预算案》,却宣布4月1日起香港公司商业登记证相关费用即将上调,想节约公司注册成本的朋友可在3月注册,后期注册香港公司费用有哪些变化?对哪些类型人群有影响?

这篇文章银河君mily就带大家一起来看看最新政策是怎样的,以及为何越来越多人注册香港公司?我会附一份香港公司注册指南,如果公司要享受低税和税收政策,还需考虑构建商业实质。

20260127.jpg

一、香港公司注册4月新政解读

香港特区政府发布的2026-27年度《财政预算案》宣布:2026年4 月1日起,香港公司商业登记相关费用上调150港元,新注册、年审、分行登记/变更业务均受影响!


1.香港公司注册费用核心变化

本次费用调整并非提高商业登记费,而是恢复征收150 港元的商业登记征费,看似小幅上涨,但叠加注册、年审的整体成本,长期来看仍是一笔不小的支出。

而且,香港政府明确表示无任何政策缓冲期,4月1日当天提交的注册、年审申请,一律按新标准收费。

①商业登记证费用变动

✅当前注册登记费用(2026年3月31日之前)

  • 商业登记费:2200港元

  • 商业登记征费:0港元(享受宽免)

  • 一年期商业登记证总费用:2200港元

  • 三年期商业登记证总费用:5720港元

✅调整后注册登记费用(2026年4月1日起)

  • 商业登记费:2200港元(维持不变)

  • 商业登记征费:150港元(恢复征收)

  • 一年期商业登记证总费用:2350港元(登记费2200港元+征费150港元)

  • 三年期商业登记证总费用:6170港元(登记费5720港元+征费450港元)

②分行登记证费用同步上调

作为企业在港的延伸主体,分行登记证费用也随主政策调整

一年期从80港元涨至230港元,三年期从508 港元涨至 658 港元,设有香港分行的企业,需提前做好预算规划。

整体来看,4月1日起香港公司注册官费将达4000 港元左右,年审官费约 2500港元,成本上涨已成定局,赶在3月31 日前办结所有相关手续,是目前最直接的省钱办法。

2.哪些企业会受到影响?

不少老板误以为本次费用上调仅针对新注册的香港公司,实则不然,本次调整覆盖所有与香港公司商业登记相关的主体,3类企业需重点关注:

  • 新注册企业:计划 4月1日及以后注册香港公司的外贸、跨境电商企业,首年办理商业登记证时,需按2350 港元的新标准缴费,无法再享受 150 港元征费宽免;

  • 已注册企业:已拥有香港公司的企业,若商业登记证续费生效日在 4 月 1 日及之后,今年年审时需按上调后的标准缴费;

  • 设分行企业:在港设立分行的境内外企业,分行登记证的登记费和征费同步上调,需提前安排年审续费资金。

简单来说,只要企业与香港公司的商业登记、年审相关,且手续办理在4月1日之后,就需按新标准缴费,早办理早省钱,这是当下最直接的应对策略。

如果你对香港身份、税务规划、香港出海创业(香港公司注册、开户、年审、申报税务、秘书公司、办公室租赁...)感兴趣,可点击做个资格评估,有问题欢迎找银河君mily给您答疑解惑(微电:18512604364或18148597167)↓↓↓

https://www.galaxyoversea.com/grade/13?pla=mi-gw-mily&spreadword=sw26031002

创业和税务身份.png

二、为何越来越多人注册香港公司?

香港这几年大力“人才、企业、资本”三手抓,人才政策优化、投资门槛放宽、创业补贴等多项政策颁布,积极吸引外来人才和外来企业赴港,对于创业者来说,到香港注册公司,不仅能把业务拓展到海外,也是续签身份的重要支撑,下面给大家列举四大营商优势,有意向赴港开拓业务的企业主可以来了解下。

1.税收政策:简单低税的成本优势

香港的税收制度以简单透明、税负轻盈著称,是全球最友好的税务环境之一。

✅利得税分级制:企业首200万港元利润的税率仅8.25%,超过200万港元的部分,税率为16.5%。这与内地统一25%的企业所得税率相比,优势明显。

✅离岸豁免:如果你的利润来自海外(如亚马逊、TikTok Shop等平台销售),可申请离岸豁免,无需缴纳香港利得税!

✅税种少:香港没有增值税、资本利得税、股息税和遗产税,税制更加简洁清晰。

✅避免双重征税:利用香港的税收协定网络也是实现税务优化的重要手段。截至目前,香港已与超过50个国家和地区签署了避免双重征税协议。

香港税务优势.jpg

2.自由外汇制度:资本流通便利

香港作为全球三大金融中心之一,没有外汇管制,资金可以自由进出全球各地,对跨境创业者来说,可以大幅降低资金流通成本和汇兑损失。

✅支持币种多:账户能直接收美元、欧元、英镑等外币,也能灵活转账到全球供应商,甚至换成人民币汇回内地。

✅支持多平台运营:一个香港公司能注册多个平台(亚马逊、eBay、Shopify等),和内地主体隔离,减少“关联封号”的风险,再加上香港董事、地址独立性强,更利于合规管理。

3.创业利好政策多

香港政府为鼓励特定行业发展,提供研发支出加计扣除、过BUD专项基金、创企业税务豁免等优惠。

✅2026年香港企业利得税宽减:

2026/2027年香港最新预算案建议宽减2025/26课税年度100%的利得税,上限为3,000港元

以一家年度净利润为10万港元的香港公司为例,原本需缴纳8,250港元利得税,宽减后仅需缴纳5,250港元。

此项措施预计惠及约17.1万家企业,政府收入将减少约5亿港元,有效缓解了中小企业的现金流压力。

640 (5).png

✅加码BUD专项基金:

政府会向BUD专项基金注资2亿元,将“申请易”的资助上限从每宗10万元提高至每宗15万元,并为企业应用AI提供更针对性资助。

  • 政府承担约 25%,企业自付约 75%

  • 首期拨付比例:获批资助额的约 20%

目前按用途分为三种申请路径:

①一般项目申请适合境外设点、生产设施、自动化设备、海外团队等大额支出。资料要求较细、审批周期稍长,但可申请较高额度。

②Easy BUD(简化通道)适合参展、认证、专利、品牌设计等小额短周期项目。单项上限约 10 万港元,表格简单、审批快,适合初创企业建立政府资助记录。

③电商专项通道专门支持跨境电商:平台开店、广告投放、店铺搭建、产品上架等。单项上限可达 80 万港元,仅限电商相关支出,不覆盖日常运营。

基本合规要求:公司运营满 1 年、有香港实际业务、实体办公、聘请本地员工并缴纳 MPF、具备真实合同与银行流水。

✅延长融资担保相关安排:

继续通过中小企融资担保计划为企业提供信货担保。将八成担保产品的申请期延长至2028年3月底。同时将「还息不还本」安排的申请期延长至今年十一月中,计划下的总信贷保证承担额将增加200亿元。

加大力度支持本地企业.jpg

✅帮助内地企业出海:

出海专班会举办推广活动,吸引内地企业以香港为基地出海,会设立跨界别专业服务平台,集合法律、会计、财务、检测和认证、市场推广等香港专业服务提供者,支持出海企业。

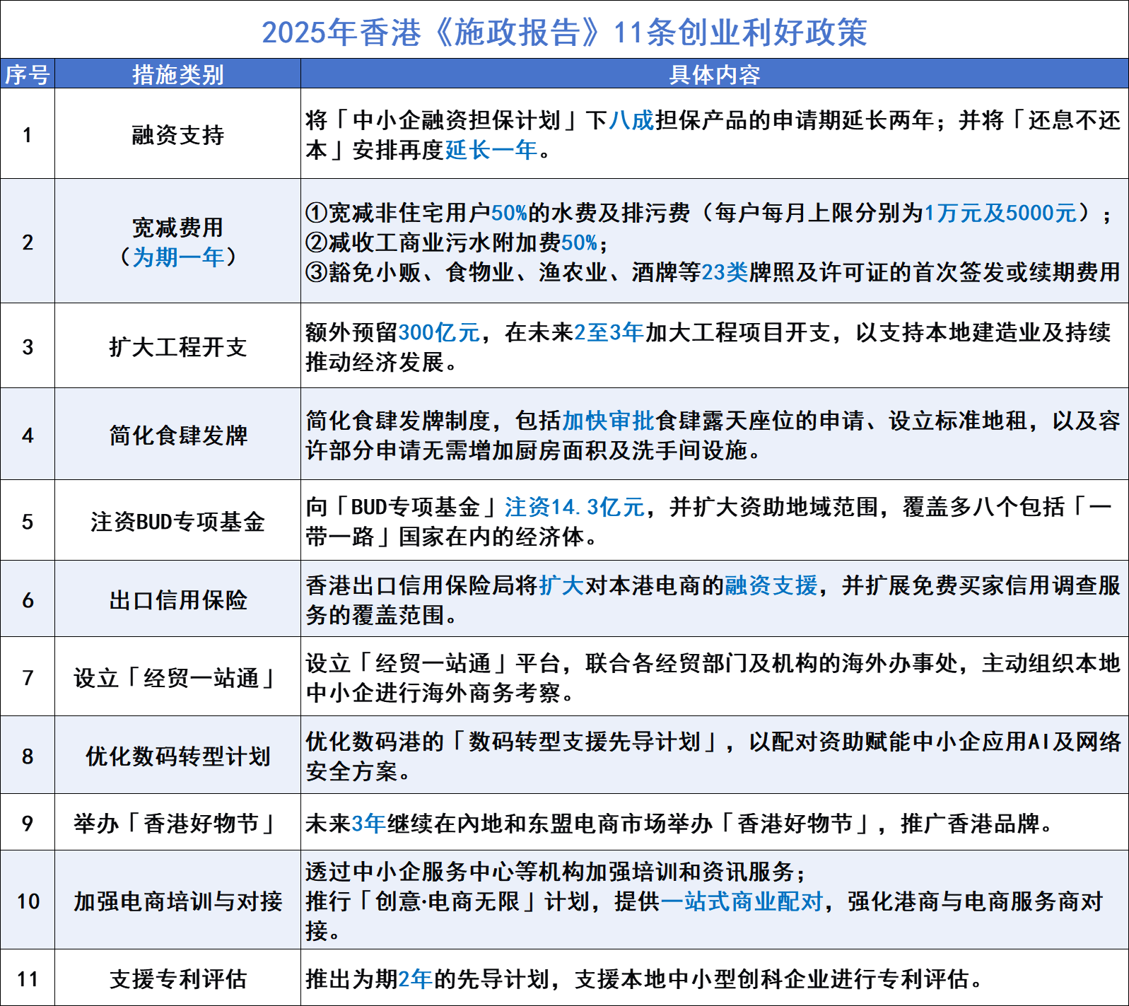
✅香港11项创业利好政策

2025年9月17日,香港特区行政长官李家超在《施政报告》中公布,11项针对中小企业的支持政策正式落地,每一条都直击创业者“痛点”,11条创业支持政策如下:

202511项创业支持.png


如果你对香港身份办理、香港出海创业(公司搭建、业务规划、税务合规、年审等)感兴趣,点击做个资格评估,或找银河君mily直接咨询(微电:18148597167或18512604364)↓↓↓

https://www.galaxyoversea.com/grade/13?pla=mi-gw-mily&spreadword=sw26031002

三、香港公司注册要求和流程

如果你要注册香港公司,可以先来了解下公司注册条件、注册所需材料、注册费用

1.香港公司注册要求

☑ 公司名称:香港公司的名称选择相对自由,但须避免与已注册公司重名,且不得使用一些敏感词汇。名称结尾可以是 “有限公司”“Limited” 等。

☑ 董事和股东:至少需一位年满 18 周岁的自然人或法人担任董事和股东,无国籍限制。董事需承担公司的管理责任,股东则享有公司的股权和收益权。

☑ 法定秘书:香港公司必须委任一名法定秘书,秘书需为香港本地居民或在港注册的法人团体,负责处理公司的行政事务和法定合规事宜。

☑ 注册地址:必须有香港本地的实际注册地址,用于接收政府信件和通知。

☑ 注册资本:香港公司的注册资本不需要实际缴纳、不需要进行验资,也没有特殊要求,一般需要10000港币即可注册。

☑ 经营范围:香港公司的经营范围通常没有限制,除需要前置审批的行业以外,目前注册需要BR上需要登记经营范围。

2.香港公司注册材料

☑董事和股东的身份证明文件:如身份证、护照等复印件,需清晰可辨,用于证明其身份和国籍。

☑地址证明:可为水电费账单、银行对账单等,显示董事和股东的居住或办公地址,以证明其地址的真实性。

☑公司章程:明确公司的经营范围、股东权益、董事职责等重要事项,是公司运营的基本准则。

☑注册资本:无需验资,但需确定注册资本金额及股份分配比例,并注明股东的认购股份数目。

3.香港公司注册全流程

☑名称查册:通过注册处官网核查名称唯一性,需输入完整名称(如“ABC Trading Limited”)。

☑文件制备(1-2个工作日):秘书公司协助签署《公司章程》《法团成立表格(NNC1)》等法定文件,无需董事赴港。

☑提交申请:电子注册通过“注册易”上传资料,印本注册需邮寄或现场递交至金钟道政府合署14楼公司注册处。

☑港府审批:电子注册最快1小时获批,印本注册需5-7个工作日,遇名称需澄清则延长至10个工作日。

☑领取文件:获批后获取注册证书(CR)、商业登记证(BR)等全套文件,秘书公司通常会制备“公司绿盒”统一寄送。

如果你对香港身份、税务规划、香港出海创业(公司注册、开户、年审、申报税务、秘书公司、办公室租赁...)感兴趣,可找银河集团给您一站式办理(咨询微/电:18512604364或18148597167)↓↓↓

银河一站式创业服务.png

四、香港公司为何要有商业实质?

随着经济全球化加深,全球资产透明化,很多内地企业主会考虑通过在香港注册公司来实现出海业务布局,同时也想通过拿到香港税务居民身份来减轻税务负担,而香港公司真实经营的重要性,不仅关乎业务是否顺利出海,能否合规的享受香港低税政策,同时也关乎这香港身份能否续签、转永居以及顺利拿到香港税务居民身份。

1.真实经营为续签提供实质性支持

香港的签证政策(如专才、优才、企业家签证等)注重申请人对本地经济的真实贡献,真实经营的香港公司能为人才续签提供有力支持,入境处在审核续签时,会关注公司的持续运营能力和合规性.

真实经营意味着这家公司在港有实际办公场所、聘用本地员工,并产生稳定的薪资流水,不仅是对“为本地创造就业”的核心要求,为雇主担保的签证续签提供坚实基础,也可证明公司实际控制人(高管/董事/股东)职位必要性及管理职能的真实性,避免被质疑为“挂靠职位”,是创业自雇续签的核心要求。

办公地址.png


2.真实经营实现税务合规化

真实经营是香港公司税务合规与优化的前提,避免被认定为“空壳公司”而引发税务风险,可享受香港属地征税原则,可通过合规的关联交易定价,合理分配集团利润,比如如果海外业务利润不在香港产生,就可以避免在港纳税。

香港与超过40个国家签订避免双重征税协定(DTA),如果这家香港公司是真实经营的,可通过香港控股公司投资海外,享受股息、利息、特许权使用费的优惠税率。

只有真实经营的公司才能向香港税务局申请《税收居民身份证明》,用于在海外享受DTA优惠,降低境外预提税。

香港公司优势.png


3.真实经营是内地企业出海的支点

真实经营的香港公司是内地企业出海的“支点”,能解决跨境业务的关键痛点,比如突破跨境资金流动限制,因为香港无外汇管制,可自由收付外币,所以可通过香港子公司接收海外货款,再以合规方式(如服务费、股息)回流内地,以及利用香港国际融资渠道(贷款、发债、IPO)支持海外扩张。

香港四大营商优势.png

真实经营的香港公司才能实现将内地业务布局到全球,比如香港公司可以作为区域供应链管理中心,在东南亚设厂,由香港公司统筹生产与销售等,还可以利用香港自由贸易港优势降低关税成本。

总之,香港公司一定要有商业实质(即真实经营+有实质贡献),这样才能发挥香港“超级联系人”的重要作用。

如果你对香港创业、香港税务身份都感兴趣,不妨【通过链接】做个身份/出海业务评估,让专业团队给您量身制定方案,公司注册、税务身份问题都可咨询和办理(薇/电:18148597167 或18512604364)↓↓↓

https://www.galaxyoversea.com/grade/13?pla=mi-gw-mily&spreadword=sw26031002

五、香港公司注册+税务筹划一站式服务

银河集团是一站式香港创业出海服务平台,可以很好的协助你规划出海业务,包括但不限于解决税务身份、公司注册、税务合规等诸多问题。

银河税务三步走解决方案.png

银河的一站式创业产品【好生意x真经营】套餐,主要解决用户在香港创业问题(注册公司+开户+年审+报税+实质经营+办公场地)香港身份问题香港身份申请+续签+转永居),可以通过一张图来了解:

好生意真经营.jpg

银河集团近期新上线产品【好生意真经营税务套餐】可以为你一站式解决香港公司注册到落地经营、香港永居身份办理、香港税务统筹等问题。

税务套餐1.png

税务套餐2.png

1.解决香港永居身份问题

好生意真经营税务MAX套餐提供香港身份一站式服务,包括香港身份前期申请到取证,后期续签和转永居全流程规划和协助,让你高效获批香港身份和轻松拿到香港永居身份。

2.解决香港公司注册到经营问题

好生意真经营税务MAX套餐提供香港公司从注册到后期经营一站式服务,如香港公司注册、银行开户、公司年审、代理记账、税务申报、开放式工位租赁、强积金服务、个人税表申报等,让你的公司实现“真经营、真实业”。

3.解决香港税务统筹规划问题

香港公司注册后如何实现税务合规和优化,好生意真经营税务MAX套餐协助你成为香港税务居民,合理香港搭建公司股权架构,构建商业实质,房产购置等,这些都利于你实现税务优化,真正享受香港低税政策和内地免税政策。

4.解决在香港安家落户问题

如果你想要在香港落户安家,事业生活两不误,好生意真经营税务MAX套餐也为你提供房产购置、房屋托管等服务,搭配银河的生活套餐(择校插班、驾照办理、保险购置等),轻松落户安家,也有助于成为永居和税务居民。

银河产品服务矩阵.jpg


如果您这边需要申请香港身份(优才/高才/专才/留学/投资),或单独续签&拿永居、中小学择校、香港公司注册,银行开户、办公室租赁、创业续签、买房置业等业务,咨询我微信或电话(18512604364 或18148597167)↓↓↓

一站式创业服务.png