2026年香港新投资入境3月1日新政来袭!已超3166人申请香港投资移民,预计带来950亿资金!附最新政策、数据、投资优势和攻略!
大家好!我是银河君mily,银河集团提供香港身份申请、续签、永居、创业续签、中小学插班、购房、投资入境、公司注册等服务,有兴趣随时滴滴我咨询(微信and电话:18512604364、18148597167 )
香港“新资本投资者入境计划”(“新计划”)自2024年3月推出以来,持续受全球高净值人士青睐和吸引资本流入香港,截至2026年2月底,香港特区政府投资推广署(投资推广署)共接获3,166宗申请,其中完成投资并获入境事务处“正式批准”的申请1,762宗,预计可带来投资额950亿港元,进一步巩固香港作为国际财富管理中心的领先地位。
近期香港投资推广署宣布2026年再次优化香港新投资入境计划的申请条件,本次政策调整,并非简单降低门槛,而是向家族架构、公司持有、专业管理靠拢,新政策从3月1日正式生效,让我们结合最新数据、政策来了解下香港新投资者入境计划这项重要的投资政策。
一、香港新投资入境2026年最新数据:申请3166宗
香港新投资者入境计划自2024年3月份重启后,不断放宽申请门槛,包括不限允许投资住宅物业投资、缩短净资产审查期(6个月)、放宽家庭资产认定、允许通过私人公司持有投资、放宽房产投资门槛等,这些政策调整都吸引了众多投资者赴港。
根据香港投资推广署公布的最新数据,截至截至今年2月28日,投资推广署共接获申请3,166宗,已完成投资并获入境事务处“正式批准”的申请1,762宗,预计可带来投资额950亿港元。
值得关注的是这项投资计划的增长曲线:
2024年首年推出,投资推广署收到918宗申请,而在推行第二年(2025年),投资推广署接收到2,248宗申请,整体年度增幅高达145%,这展现了众多高净值人士和创业人才对于香港投资前景的认可。
从已核实完成投资的案例来看,资金配置呈现出明显的“机构化、长期化”特征。截至2026年2月底,已通过投资规定审查的投资金额分布如下:
已完成投资并获入境处“正式批准”的申请有1,762宗,投资金额共556.36亿元,当中以证监会认可基金占最多,有逾214亿元,占比逾38%,其次是股票,有逾161亿元,占29%;其余是债务证券、投资相连寿险计划等。
从中可看出大部分申请人并非单点押注,而是通过多元金融工具进行组合式配置,与家族财富管理、跨代传承、风险分散目标高度一致。
对香港身份、投资入境计划感兴趣,可以在线做个资格评估,看看您这边适合哪一种香港人才政策要求,香港投资入境、身份申请等问题记得咨询银河君mily(微/电:18148597167)↓↓↓
https://www.galaxyoversea.com/simple/1?pla=mi-gw-mily&spreadword=2026030404
二、香港新投资入境计划2026年最新政策3月执行
为响应市场需求,香港特区政府持续优化“新计划”的安排,考虑到业界的意见,香港新投资者入境计划于2026年3月1日起就控股公司条件作出更新,再次优化投资入境门槛,为投资者提供更具弹性的资产配置选择。下面为大家总结本次政策变化的核心要点
1.私人控股公司持有投资
申请人/投资者可以通过全资拥有的私人公司持有投资,但是公司需满足以下几个条件:
✅在香港成立或登记,且由申请人/投资者全资拥有
✅仅用于持有及买卖获许投资资产
✅属于合资格的家族投资控权工具,或其下设的特定目的实体,且该家控工具须在港至少2名全职员工进行家控工具的活动,以及每年在港承付不少于200万港元营运开支
✅由合资格的单一家族办公室管理,该办公室为该家族办公室管理的指定资产净值不少于2.4亿港元

2.个人资产 → 控股公司资产
申请人可在获准留港期间,将原本以个人名义持有的金融资产,转移至新计划下的控股公司指定账户内,使家族办公室能够同步享受相关税务宽减安排。
3.控股公司设立限制进一步放宽
从2026年3月1日开始,申请人可使用成立少于6个月的合资格私人控股公司作出投资规定审查申请,不设最少成立期,成立未满一年的家控工具,仅需在首个完整年度达标营运开支
对正在搭建家族结构、尚未完全落地的投资者而言,这一调整显著降低了时间成本与前期压力。
如果你在近6个月内净资产有超过3000万港币,有意向到香港投资,可以来了解下新投资移民计划,银河集团有一站式投资入境和创业服务,有兴趣可咨询我(微信同号:18512604364或18148597167)
四、香港投资和创业优势有哪些?
香港新资本投资者入境计划重启后,效果显著,这项计划具备诸多优势,吸引了很多高净值人士,主要有以下几个优势:
1.香港具有全球领先的投资环境
香港是全球最自由、最繁荣的金融中心之一,背靠祖国,联通世界,是连接中国内地与全球市场的超级联系人,很适合高净值人士在此投资。
✅资本自由港,资产安全:香港资金进出完全自由,无外汇管制,方便您进行全球资产配置和调动。其成熟的普通法体系和独立的司法制度,为您的财富提供了坚实可靠的法律保障。
✅进军中国市场的跳板:凭借“一国两制”的独特优势,香港是国际资本进入内地市场的首选门户,也是内地企业出海的第一站。
✅先进的金融基础设施:拥有高度发达的银行、证券、保险和资产管理行业,汇聚了全球顶尖的金融产品和专业人才,能满足投资人从保值到增值、从传承到慈善的复杂财富管理需求。
✅投资选项灵活:新计划允许投资包括股票、债券、基金、非住宅及高端住宅房地产等多种资产。
2.香港具有具竞争力的简单税务机制
香港具有简单透明、税率低的税务制度,高净值在此投资可省税。
✅区域征税原则:仅对源自香港的利润征税,海外收入无需在香港纳税。
✅税种少,税率低:
利得税(企业所得税):首200万港元利润税率为8.25%,其后为16.5%。
薪俸税(个人所得税):最高税率为15%,且有多种免税额和扣除项,实际税率极低。
无资本利得税:股票、基金、房产买卖的增值收益完全免税。
无股息税:投资股票获得的股息无需缴税。
无遗产税:有利于财富的无损传承。
3.新投资计划的政策独特性和便利性
香港新资本投资入境计划在原版基础上上做了优化,特别是2024-2025年的政策优化,精准切中了高净值人士的核心需求。
✅投资高端住宅的可能性:允许投资5000万港元以上的住宅物业,意味着可以通过该计划为自己或家族购置顶级豪宅,将投资与改善自住需求完美结合,这是其他多数同类计划所不具备的。
✅认可多种资产持有形式:允许通过全资拥有的私人公司或在香港注册的家族办公室进行投资,极大便利了 already 拥有复杂资产结构的家族,无需为了移民而强行改变现有的、高效的资产持有模式。
✅缩短审查周期,提速申请流程:资产持有期要求从2年大幅缩短至6个月,显著降低了资金筹备的时间成本,使决策和申请流程更加高效快捷。
✅明确的永居权和逗留权:港府对投资者没有“人身限制”,投资人无需长期在港居住、创业、工作等,只需维持投资即可续签,投资7年后,满足通常居住即可转为香港永居身份。
✅无条件逗留的“双保险”:即使在7年后暂未符合永居条件(如居住时间不足),您仍可申请无条件逗留签证,继续自由在香港居住、工作和学习,不受任何限制。
4.香港身份的便利性
投资后,也可以顺便拿到一个香港身份,香港身份有诸多优势,比如子女教育、医疗、养老等政策优势。
✅子女教育:香港15年免费义务教育,两文三语国际化教学环境,多种升学途径(DSE考试、华侨生联考、内地免考试文凭招生等)
✅先进医疗技术:香港是世界前沿医疗技术和顶级医学专家的集聚地,香港永久居民在公立医院基本免费,公立医院住院只需花住院费每天100港币。
✅养老政策:高龄津贴(满70岁且在香港居住至少1年,可每月领取1570港币)、长者生活津贴(年满65岁,每月可领约4060港币)、强积金、长者综援等。
对于寻求财富安全、税务优化、亚洲机遇、教育优势且希望获得一个高度自由和国际化身份的高净值人士来说,香港新投资入境计划无疑是一个当下极具吸引力的战略选择。
对香港身份、投资入境计划感兴趣,可以在线做个资格评估,看看您这边适合哪一种香港人才政策要求,香港投资入境、身份申请等问题记得咨询银河君mily(微/电:18512604364 或18148597167)↓↓↓
https://www.galaxyoversea.com/simple/1?pla=mi-gw-mily&spreadword=2026030404
四、香港新投资入境计划申请条件解读
香港新资本投资者入境计划是面向近6个月内净资产超过3000万港币的高净值人士的一项投资计划。
申请人无需提供学历、语言、工作经验证明,也无需雇主担保,只要能证实合法持有3,000万港元净资产,并完成合规投资,就能获得原则性批准,而且后期续签也很方便,无需赴港工作或创业、居住,只需保持资金在港即可,7年后如无法转永居也能申请无限期逗留,长期在港。
香港资本投资入境计划申请要求如下:
投资者需要同时满足一定的资格准则(如身份要求、净资产要求、投资金额和项目要求)方可进行投资和申请,并通过这项计划拿到香港身份。

①身份要求
申请人必须年满18周岁或以上,身份是外国国民、中国澳门居民、中国·台湾居民,以及已获得外国永久性居民身份的中国籍人士,内地人才无法直接申请。
②净资产要求
要求投资人在申请前6个月需持续持有不少于3000万港元的合法净资产,并能提供清晰的资产来源证明(如银行存款、房产估值、股权文件等),于计算净资产规定时,申请人与其家庭成员共同拥有的净资产或净资本当中由申请人绝对实益拥有的份额会获考虑。
③投资项目要求:
申请人需合计投入最少3000万港元于香港,可投资的资产包括金融资产、房地产物业和资本投资者入境计划投资组合三大类。
这一政策优势在全球范围内愈发稀缺,投资移民的核心特点的是,聚焦资金来源合法性与投资持续性,为企业主、股东及高净值投资者提供了更稳定的身份获取路径。
④投资时间限制:
申请人在获得 “原则上批准” 后,须于6个月内完成不少于3000万港元的获许资产投资。在整个逗留期间(包括首次获批及延长逗留期),申请人须持续持有符合规定的获许投资资产,且市值不得低于3000万港元(或等值外币)。
如果您有意向申请香港投资移民计划,不妨找银河集团(电/微同号:18148597167),银河提供几内亚比绍绿卡+香港投资移民申请到永居一站式服务流程,想在香港创业也有创业+香港身份套餐。
五、香港新投资入境续签和转永居要求
香港投资移民逗留签证的获批年限是2+3+3,不要求申请人在香港工作或开公司,不要求申请人在香港居住,只要维持投资即可续签。
投资满7年后,申请人如不满足转永居的申请要求,可申请专属的无条件逗留签证,无需再续签,申请通过后即可撤出投资款,自由处置。
当然了,如果申请人想要转永居,还是要满足香港永居申请要求的,根据香港的《基本法》规定:
中国公民和非中国公民都可以成为香港特别行政区永久性居民,中国公民成为香港特别行政区永久性居民的途径有三:
1. 在香港出生;
2. 在香港通常居住连续七年以上;
3. 第1、2. 两项所列居民在香港以外所生的中国籍子女。
如果是通过新投资入境计划拿到的香港永居身份,就是要满足【在香港通常居住连续7年以上】。
通常居住:根据香港入境处的定义,任何人如果是合法、自愿和以定居为目的而在香港居住(例如读书、工作或居留等),不论时间长短,他/她会被视为通常居住在香港。如果他/她只是暂时不在香港,仍会被视为是通常居住在香港。
通常居住一般对申请人有三个方面要求:
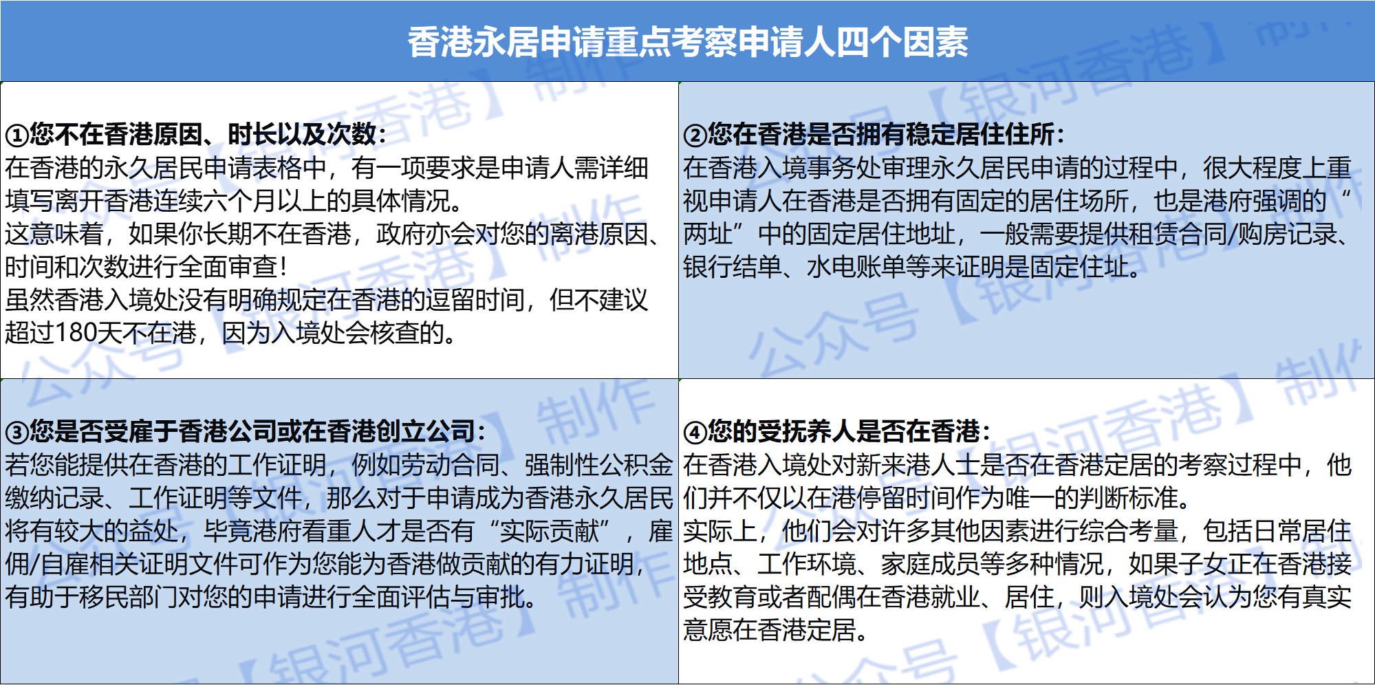
①离港时间的限制:虽然允许离港,但申请人在任何一年内离开香港的时间不应超过规定的期限,这意味着申请人在七年内应该以香港为主要居住地。
②连续性的保持:尽管允许短期离港,但申请人需要保持与香港的联系,并维持连续居住的意图。
③居住证明:在申请永久居民身份时,申请人可能需要提供证明文件,如住址证明、雇佣合同、学校记录等,以证明其在香港的居住状态。
入境处考察香港永居申请主要看这四个要素:
香港身份申请途径有优才、高才通、专才、留学进修、投资入境计划等多种,如果你想申请,可以先花10s时间做个资格评估,看看适合哪一种申请途径↓↓↓
https://www.galaxyoversea.com/simple/1?pla=mi-gw-mily&spreadword=2026030404
五、银河有一站式投资和创业服务套餐
如果你想找中介来全程代办香港投资移民,推荐银河集团,从申请到永居,全流程会有专人跟进并制定方案,如果需要单独申请永居也可找我们!
除了香港投资套餐外,银河集团还有一站式香港业务服务,能解决您的香港身份、税务规划、赴港创业、购置房产、子女教育、续签和转永居问题,协助你在香港落户、创业和布局资产!
如果您这边需要申请香港身份、续签&拿永居、中小学择校、注册公司、办公室租赁、创业续签等业务,咨询我微信或电话(18512604364 或18148597167)↓↓↓