真实案例解读:一个香港身份在子女教育、资产配置、税务规划、事业升级如何发挥作用?附香港创业/身份4大优势+如何规划香港永居身份+税务最大优势!
大家好!我是银河君mily,银河集团提供香港身份申请、续签、永居、创业续签、中小学插班、购房、投资入境、公司注册等服务,有兴趣随时滴滴我咨询(微信and电话:18512604364或18148597167 )
在全球化竞争加剧的当下,香港身份正成为内地中产家庭的重要选项,在银河服务的客户中,有的朋友是为了子女教育考虑申请香港身份,有的企业主是为了更好的规划税务而选择在香港创业和申请身份,也有中产精英是为了自己个人事业发展选择香港。
今天我们就来详细分析一下,一个香港身份(香港税务身份/香港永居身份)在子女教育、事业布局、税务规划中如何发挥作用?
10s点击测评看看你能不能申请香港身份:https://www.galaxyoversea.com/simple/1?pla=mi-gw-mily&spreadword=202602055
一、银河集团2位客户为不同目的申请香港身份
我们通过银河集团的两个真实案例,清晰展现了香港身份在子女教育、税务规划和事业布局中的多重价值。
案例一:北京地产高管为子女规划香港身份,助力考香港名校
孟先生是北京地产公司高管(中产家庭背景),2016年为子女教育规划身份,对比美国、加拿大后选择申请香港优才计划,2017年赴港,2025年获得香港永居身份,我们也可看到其子女在香港身份加持下,教育成果显著:
儿子:从内地中游成绩,借助香港身份赴港读书,考入香港Band1A名校圣保罗书院,最终进入香港大学医学院(全球排名第17,需DSE考试名列前1%),并为后期在香港从医打好基础(香港医生地位高、薪酬待遇好,从业门槛很高)
女儿:在内地成绩中游,借助香港身份赴港读书,考入香港顶级女校庇理罗士女子中学(Band 1A,香港顶级中学梯队),立志学医,后期考上香港医学专业和名校的几率很大。
香港教育体系的核心优势(如Band 1中学、DSE升学路径、医科等精英专业的录取机会)仅对香港身份持有者开放或优先倾斜,所以很多内地中产家庭申请香港身份,不是“为移民而移民”,而是“为子女教育而布局”,通过香港身份让其子女获得更多教育资源、更灵活的升学路径以及后期更高的职业回报,真正是做到通过借助自身的规划能力和资源投入,把香港身份优势转成子女培养优势。
孟先生的选择,虽然前期香港身份申请需要投入一定的经济成本,但子女入读Band 1A 中学后,可通过DSE考试(仅需排名前1%即可考入港大医科)获得更多的升学机会,避免了内地 “千军万马过独木桥” 的激烈竞争,长期来看节省了高额的课外辅导和国际学校费用。
案例二:深圳大厂高管通过规划香港税务身份节税500万
深圳大厂高管A先生,持有3000万市值公司的港股激励,如果要卖出去需要在内地补税500万,这一补税风险让A先生规划申请香港身份,通过成为香港税务居民身份,而豁免港股出售的内地个税。
香港身份到税务规划的逻辑是:
短期(3-5年):获取香港身份 →在香港建立商业实质 → 成为香港税务居民(可免部分内地税)
长期(7年以上):获得永居身份 →取消内地户口→ 认证为香港税务居民(非内地收入无需在内地缴税)
实际上,A先生在香港创业和买房,不仅能够顺利续签,为后期成为永居奠定基础,而且成为香港税务居民,除了解决了原来的税务问题,还在香港建立了事业支点,香港作为国际金融中心,其营商环境、低税率(利得税 16.5%)和全球市场链接能力,为他未来的事业拓展提供了更多可能性,实现了“身份+资产+事业”的三重升级。
无独有偶,通过规划香港税务身份节税的不只A先生,美妆品牌A女士也是通过在香港注册公司,规划业务出海,利用香港税制优势,合规架构节税20万。
如果你对香港身份办理、香港出海创业(公司搭建、业务规划、税务合规、年审等)感兴趣,不妨【点击链接】测评后看下是否符合要求,会有专业顾问给您评估和规划方案,有问题咨询我电话或微信(18148597167)↓↓↓
https://www.galaxyoversea.com/grade/13?pla=mi-gw-mily&spreadword=202602055
二、为何中产精英/家庭会选香港身份/在港创业?
对内地企业主而言,香港不仅是连接内地与全球市场的天然桥梁,更是解决身份规划、税务优化与事业升级的综合方案,香港身份和创业的核心优势有以下几个:
1.可助力子女有更多教育机会和职业规划
有一个香港身份,孩子可以享受香港的教育资源。比如想让孩子在内地接受国际教育,那去了香港读书,能省下不少钱!

①香港实施15年免费公立教育。从幼儿园到高中,学校从小就是两文三语环境,教育实力有目共睹。如果你要在内地读私立国际学校,一年基本10万+。
②香港国际学校学费更便宜。比如哈罗国际学校在香港学费在15-20万之间,在深圳学费在20-30万之间,掐指一算,就读国际学校的学费就比内地省了一大半!
③学区房。在内地一线城市很多家长都为了孩子入学而苦恼,没有学区房就没有公立学校学位,而这些学区房动辄几百万。
但拿到香港身份后,孩子可以在香港读书,不仅省了钱,还为之后出国留学做好了准备,家长也不用操心买学区房的事了。
另外,大湾区对于港籍生也是有便利政策的,比如在深圳可以入读公立学校。
④到了升学阶段,孩子可以报读香港本地的大学,香港本地生(无论永居还是非永居身份)学费4.2万左右,而国际生学费18万左右,算一下光是这四年本科就省了近60万。
而且有香港身份的孩子,报考香港的大学,可以更容易报考医学专业,在香港从医非常难,没有香港身份很难过去,有了香港身份的孩子,报考医学专业,毕业后在港从医更方便。
香港拥有5所全球排名百强的大学(香港大学、香港中文大学、香港科技大学、香港理工大学、香港城市大学),培育出众多科研、医疗、金融、法律等行业人才,为香港的经济发展培养就业人才。
2.香港税务居民身份助力税务规划
香港的税务优势有很多,不管你是考虑赴港工作、在港创业还是投资,都能让你省下很多税。
香港的工作高薪低税已不是秘密,如果你是一名精英人才,在香港工作和内地工作所缴税额差距是很大的,从年收入50万到年收入1000万。
咱们可以通过表格非常直观看到,缴税金额差距从几万到几百万,比如年收入100万,内地需要缴税21.28万,香港只需缴税6.05万,差了15.23万,收入越高,差额越大。
而如果你去香港开公司,所需缴纳的企业税额和内地公司缴纳的企业收入税额差距更大,香港涉及企业的税收主要是利得税,标准税率16.5%,首200万利润的税率仅8.25%,个人所得税税率2%~17%,最高个税税率仅17%。
如果你的公司年营业额是1000万,净利润约150万(按年利率15%计算),在香港所需缴纳税额是12.38万,而在内地所需缴纳税额大约有67.5万,整整差了50多万。
不管你是个人收入还是企业收入,省下的税额都不小,如果将省下的钱拿来投资,比如在香港购买房产、做个小生意等,投资回报率都不低。
3.在香港创业能实现资产配置和风险对冲
✅全球化资产配置:香港无外汇管制,创业公司可作为中产家庭资产全球化配置的平台,如通过香港公司开展跨境投资、海外资产收购等,对冲单一市场风险。
✅收入多元化:创业自雇者可通过公司运营实现“收入多元化”,如公司利润分红、跨境业务收入等,避免受雇模式下 “单一薪资收入” 的风险,提升家庭抗风险能力。
✅事业转型灵活:中产常面临职业瓶颈,创业续签为其提供自主创业、实现职业转型的机会。可依托内地积累的行业经验、人脉资源,在香港开展跨境电商、咨询服务、技术研发等轻资产业务,兼顾内地事业与香港身份,实现事业与身份的双向赋能。
4.在香港创业协助续签身份更高效、自由
✅续签更灵活:中产家庭多需兼顾内地事业与香港身份,创业可通过 “商业登记+ 实体办公+本地雇佣+税务申报” 形成完整证据链,满足入境处“实质性贡献”要求,而受雇模式依赖雇主配合,岗位变动 / 裁员易导致续签失败。
✅跨境更自由:中产家庭常面临子女教育、父母赡养等家庭责任,难以满足受雇模式下 “长期在港坐班”的要求。创业续签允许通过业务关联证明 “通常居住”,如公司运营记录、跨境业务合同、本地合作协议等,无需高强度在港居住,往返内地与香港更自由。
✅审核更宽松:入境处对创业自雇者的离港合理性审核更宽松,如因拓展内地业务、家庭事务离港超180天,可通过业务证明解释,符合中产家庭“香港身份 + 内地生活”的核心需求。
如果你对香港身份办理、香港出海创业(公司搭建、业务规划、税务合规、年审等)感兴趣,不妨点击测评后看下是否符合要求,会有专业顾问给您评估和规划方案,有问题咨询我电话或微信(18148597167)↓↓↓
https://www.galaxyoversea.com/grade/13?pla=mi-gw-mily&spreadword=202602055
三、内地人如何一次拿到香港身份/税务身份/永居身份?
银河集团为考虑在香港创业的精英朋友规划一条香港税务身份、香港永居身份规划路径,让你和孩子顺利拿到香港永居,且能享受香港身份最大的税务政策优势。
第一步:申请香港身份
香港身份申请途径有多种,目前内地人才一般通过香港高才通、优才、专才、IANG签证、新投资入境计划这几种来申请,下面给大家简单列举这几种人才计划的要求。
高端人才通行证计划:面向年收入超250万港元或企业利润超250万的高净值人群,或者具备全球顶尖大学学士学位证书的高材生(共有199所学校符合资格)。
优秀人才入境计划:面向全球优秀人才,如符合基本资格要求,您就可根据计划所设「综合计分制」和「成就计分制」任何一制度获取分数以争取配额。「成就计分制」要求较高,需要具备突出成就或奖项,「综合计分制」看人才年龄、学历、工作经验、收入、外语水平、企业所有权等。
输入内地人才计划:面向内地人才,要求申请人拥有香港所需而缺乏的特别技能、知识或经验,这项不设任何配额及行业限制。
科技人才入境计划:获创科局批出配额的公司,可快速引进海外科技专才,可于为期24个月的配额有效期内为合资格人士申请香港工作签证/入境许可来港从事研发工作,公司亦需雇用新本地员工从事技术相关工作。
香港新资本投资者入境计划:面向非内地居民,申请人需要在近6个月内净资产超3000万港元,且愿意将3000万投资到港府指定的金融、房产等项目以及投资组合中,并无配额限制,亦不限行业。
非本地生回港/留港就业计划:面向在香港修读过全日制课程的非本地副学士、学士、硕士和博士,毕业后可申请IANG签证留港或回港就业,如果未修读课程可先考虑赴港读书(副学士、硕士、博士等)
成功获得入境签证的申请人,如证明有足够资金支持受养人在港生活并提供合适居所,可带同配偶及18岁以下受养子女来港。
如您对香港身份感兴趣,不妨花10秒在线评估资格,测评后有专业人员给您推荐适合的申请途径(优才/高才/专才/留学等),并为您全方位规划申请方案↓↓↓
https://www.galaxyoversea.com/simple/1?pla=mi-gw-mily&spreadword=202602055
第二步:规划创业续签(构建商业实质)
在香港注册公司,真实经营和运营,不仅可以协助续签身份,而且香港税务居民认证的关键要素,香港公司商业实质需要有真实业务、实质办公场地、招聘本地员工、收入来源是积极收入等。
银河的真经营max(7)系列,从香港税务规划入手,提供香港公司开立、年审、税务申报、分行注册、办公室租赁等服务,为您构建真实创业,一次解决香港身份续签、香港税务身份认证基础,有兴趣可咨询我微电:18512604364或18148597167
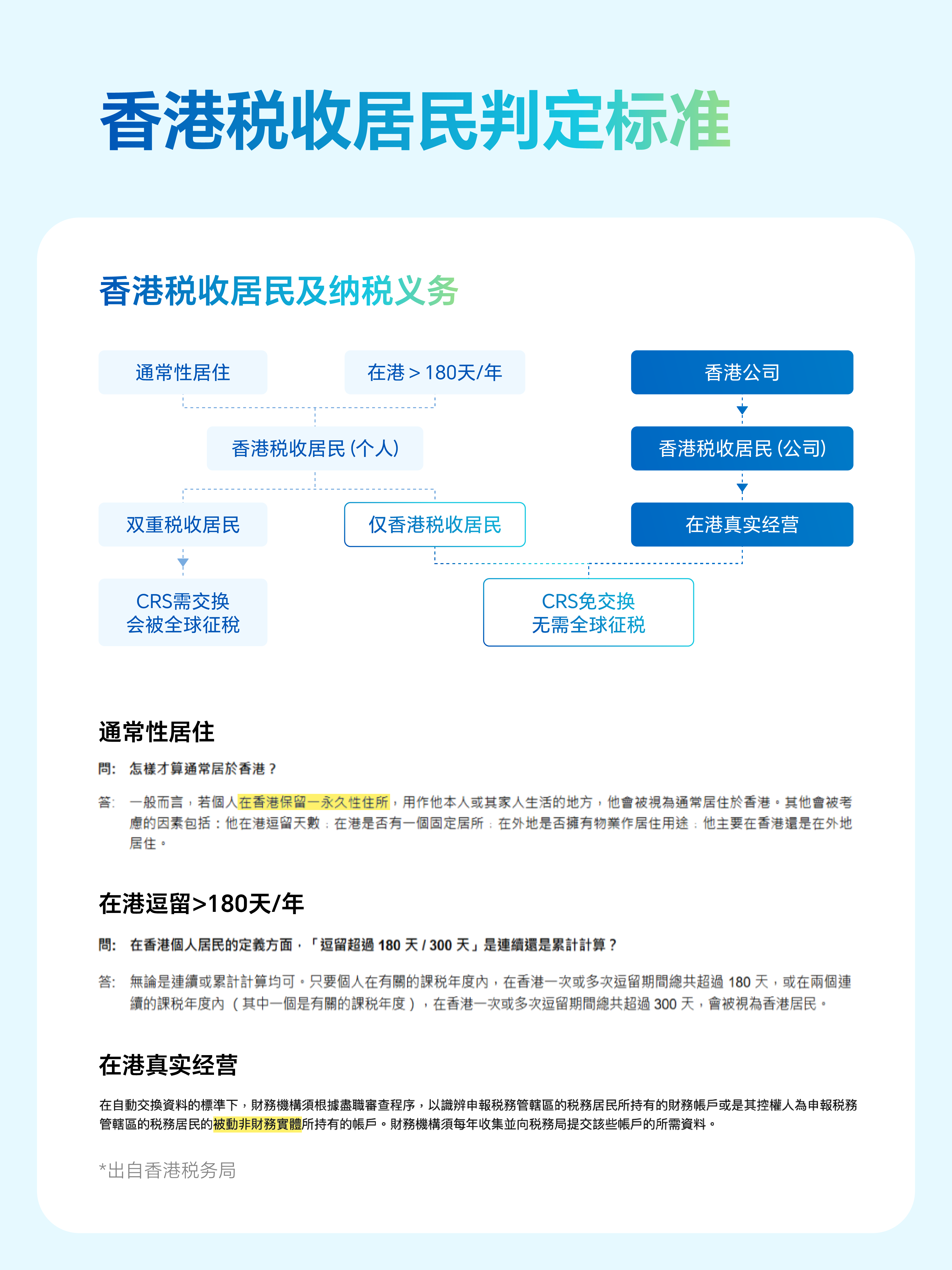
第三步:香港税务居民身份认证
有香港身份之后,满足个人税收居民认定标准即可申请成为香港税务居民,当然在香港创业的朋友,等公司正式运营后,具备相应的资格后就可以通过企业身份来申请成为香港税务居民。
1.个人税务居民身份判定:
采用“两步判定法”,满足身份条件之一且居住条件之一即可
✅身份条件:包括香港永久性居民或持有香港居民身份证的非永久性居民、无香港身份但在港有惯常居所的外籍人士。
✅居住条件:包括“通常居住测试”或“183天规则”,“通常居住”指在港有本人或家人住所、生活重心在港,需综合居住意图、连续性、家庭社会联系、经济关联等因素;“183天规则”指一个课税年度(4月1日至次年3月31日)在港停留超183天,或连续两个课税年度累计停留超300天(入境、离境当日均计入天数)。
备注:2026年香港税务局公布调整了个人税务居民认定条件中“183天规则”,即使满足这个条件也不一定被认定为香港税务居民,弱化了“天数要求”,而是重点看申请人的家庭、经济重心等实质因素的权重(加比原则)
2. 企业税务居民身份判定:
采用“注册地标准”与“管理控制标准”双轨制:
✅香港注册企业:需持续在港开展实质经营,有固定办公场所、雇佣本地员工、产生真实业务收支,无空壳运营情况。
✅境外注册企业:需证明实际管理控制中心在港,即董事会会议主要在港召开、经营决策在港作出,且在港有实质业务活动(如市场拓展、客户维护、财务管理等),而非仅在港设立名义办公点。
第三步:7年续签成为永居身份
如果想在香港定居或者想享受更多香港的福利政策,满足7年连续通常居住后就可以申请成为香港永居身份,顺便申领香港护照。
通过香港人才政策获批的签证一般只有2-3年,还未达到申请永居需要的7年时间,所以还需要考虑维持香港身份有效期7年,也就是续签身份,
第四步:办理回乡证(取消内地户口)
回乡证正式名称是“港澳居民往来内地通行证”,是专门给港澳居民回内地的证件,办理这个证件需要先转为香港永久居民身份(或有单程证),需要取消内地户口。
第五步:避免被认定为内地税务居民
如果被认定为内地税务居民,不管你是否有香港身份(永居身份),收入来源自哪里,都需要在内地缴税,只有被认定为单一的香港税务居民,才可以避免被双重征税,在港创业收入才能享受最大的税率。
温馨提示:银河集团有一站式解决香港身份、香港税务居民身份、香港出海创业服务矩阵,不管你的目标是子女教育、还是税务规划、亦或是资产配置、永居身份,均可找我们规划和协助!
想要成为香港税务居民,还需考虑在香港有住所、跟香港建立社会关系,子女和家人在香港生活或读书,本人在香港购置房产、在香港购买保险等均可,银河也提供对应服务:
如果您这边需要申请香港身份(优才/高才/专才/留学/投资),或单独续签&拿永居、中小学择校、香港公司注册,银行开户、办公室租赁、创业续签、买房置业等业务,咨询我微信或电话(18512604364)↓↓↓