19.5万多位老板,去年选择在香港设立公司,香港公司累计注册超155万!一文搞懂香港公司优势、公司架构搭建、税务规划!
大家好!我是银河君mily,银河集团提供香港身份申请、续签、永居、创业续签、香港公司注册和税务规划等服务,有兴趣随时滴滴我咨询(微信and电话:18512604364 或18148597167)
根据香港注册处最新数据显示,2025年香港新成立及经迁册公司达到19.53万间,同比增幅高达34.7%,截至年末公司总数升至155.7万间,创历史新高,香港具备吸引人的营商环境和税务优势,从跨境电商卖家、外贸创业者,到寻求融资的科技团队、规划全球资产的家庭,越来越多不同背景的创业者与企业家选择在香港设立公司,构建国际化运营平台。
今天我们就来看看香港公司注册最新数据,结合最新增长数据,来说一说在香港注册公司有哪些优势?内地企业主哪些行业适合在香港注册公司?银河集团为你提供跨境电商、内地企业一站式香港公司注册+搭建出海业务+税务统筹方案!
一、2025年香港公司注册数量再次创历史新高
近期香港投资推广署、香港特区政府公司注册处陆续公布了2025年香港公司注册数据,几组数据都显示了越来越多人选择注册香港公司,体现了香港作为超级联系人的重要作用。
1.香港公司注册量创历史新高
1月16日,香港特区政府公司注册处公布,2025年新成立的香港本地公司和经迁册公司共195,343间。截至2025年年底,根据《公司条例》注册的香港本地公司和经迁册公司总数达1,557,103间,较2024年增加96,609间,创历史新高。

2025年有1,532间非香港公司在香港新设营业地点并根据《公司条例》注册。截至2025年年底,注册非香港公司总数15,586间,按年增加3%。
公司迁册制度2025年5月实施,截至2025年年底,公司注册处接获逾420宗查询和30份申请,其中六间分别在卢森堡、开曼群岛或百慕达成立的非香港法团已成功迁册来港,包括一间保险公司。
2.香港初创企业数量再创新高
香港特区政府1月26日公布2025年有香港境外母公司的驻港公司按年统计调查和2025年初创企业统计调查。
结果显示,母公司在内地和海外的驻港公司数目去年增至11,070间,相对去年上涨11%,而香港的初创企业数目则增至5,221间,年度增长11%。两项数字均再创新高,显示香港对全球企业的独特吸引力持续增加,是设立或扩展业务的理想投资目的地。
✅香港境外母公司的驻港公司数据
2025年有香港境外母公司的驻港公司数目达11,070间,较2024年的9960间增长11%,大多来自美国、日本、英国、法国等地,值得一提的是,非本地创办人注册公司数量来自内地占比超过52%,可以说一半都是内地企业主。
✅香港初创公司行业分析
香港的初创企业持续蓬勃发展,去年的数目按年增加11%至5,221间,共雇用19,753人,按年增加12%。
初创公司大部分都来自这些行业,其中「金融科技」与「资讯、电脑及科技」行业继续占据首两位,「生物科技」行业稳步发展,其他活跃行业如「教育及学习」、「健康及医疗」和「电子商贸」紧随其后。
3.香港投资/招商引资数据取得佳绩
香港投资推广署(香港投资署)1月26日公布,香港投资署于2025年的招商引资工作继续取得佳绩,共协助560家海外及中国内地企业在港开设或扩展业务,较2024年上升超过4%,数目创新高,反映香港营商环境极具吸引力,以及环球投资者对香港前景的信心和肯定。
另外,自2024年3月由香港投资署负责财务审查推出的“新资本投资者入境计划”,截至2025年年底共收到2,852宗申请,将为香港带来逾855亿元投资金额。
对香港公司注册、香港出海创业、香港投资移民感兴趣的朋友,先来做个创业评估,银河集团为您规划一站式出海创业+投资入境方案,有兴趣咨询我【微/电:18148597167或18512604364】↓↓↓
https://www.galaxyoversea.com/grade/13?pla=mi-gw-mily&spreadword=202601293
二、为什么众多企业主/创业者选择香港公司
在香港创业有很多优势,本身香港是比较适合营商的,再者港府又鼓励来港人才在香港创业,所以在政策上也有补贴和支持,而且通过在港创业也可以反哺香港身份,一举多得。
1.香港公司注册流程简单
香港公司注册流程相对是比较简单的,注册法人不限国家,年满18岁就能申请注册,注册资本也不高,只需1万港币,所需的文件和手续较少,审批速度快,一般情况下,几个工作日内就可以完成公司注册,这能够让企业快速开展业务。
而且不只是大企业主可注册香港公司,个人创业者、中小企业、高净值人士,也可通过香港搭建商业架构,开展出海业务。
3.香港公司税种少且税率低
香港税务体系以直接税为主,即纳税人直接承担税收,不转嫁给他人,实行单一的地域管辖权,只对来源于香港境内的所得征税,在香港境外赚取的利润是免税的。港企没有销售税或增值税,也没有预扣税、资本利得税、股息税或遗产税。
而且香港企业的税率并不高,利得税税率一般为16.5%,若公司年利润不超过200万港币,则税率更低至8.25%。此外,对于非香港本地产生的利润,若未在香港进行接收或支付,则可申请离岸豁免,从而有效降低企业的税务负担。
并且对于非香港来源的利润,如果不在香港接收或支付,则不需要在香港缴税,即符合条件可申请离岸豁免,这能有效降低企业的税务负担。
3.香港营商环境好,公司无外汇管制
香港公司注册资金不用验资到位,最低1万港币,只是代表股东的经济责任。香港公司属于境外公司,所以开设的账户是境外账户,不接受内地外汇管制,可以自由管理资金进出,接收境外客人的货款,账户内的外币可以任意转到境内、境外的企业和个人账户。
✅支持币种多:账户能直接收美元、欧元、英镑等外币,也能灵活转账到全球供应商,甚至换成人民币汇回内地。
✅支持多平台运营:一个香港公司能注册多个平台(亚马逊、eBay、Shopify等),和内地主体隔离,减少“关联封号”的风险,再加上香港董事、地址独立性强,更利于合规管理。
✅进军中国市场的跳板:凭借“一国两制”的独特优势,香港是国际资本进入内地市场的首选门户,也是内地企业出海的第一站。
同时,香港具备完善的法律体系和高效的监管机制,能够充分保障投资者的合法权益,为企业营造了公平、公正、透明的市场竞争环境,吸引了来自全球各地的企业纷纷在此设立总部或分支机构,开展业务布局。
4.香港政府大力支持在港创业
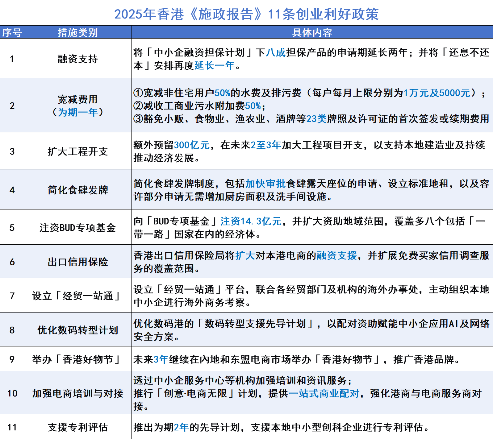
香港政府为鼓励特定行业发展,提供研发支出加计扣除、过BUD专项基金、创企业税务豁免等优惠。2025年9月17日,香港特区行政长官李家超在《施政报告》中公布,11项针对中小企业的支持政策正式落地,每一条都直击创业者“痛点”,11条创业支持政策如下:
除了这11项面向中小企业的创业支持政策外,香港还有其他鼓励企业来港创业的措施,比如允许海外公司直接将注册地迁移到香港,无需改变公司身份或中断业务,即可享受香港的税务优惠和法律保护,还有香港政府积极吸引内地及海外企业落户,提供投融资支持、产业资源对接,帮助企业在香港立足并进一步发展等。
5.香港公司可助力香港身份续签
注册一家香港公司,对于那些申请香港身份的人才来说也有优势,比如可以协助更好完成续签和永居申请,优才、高才通、专才、留学进修等续签都可通过赴港创业完成。
若申请人有意向申请香港永居身份,长期运营香港公司,配合税收、强积金等记录,可证明自身“通常居住”,与香港有密切联系,对于生活重心在内地的朋友,也可以到内地开拓业务的理由长居内地。

如果你对香港税务规划、出海创业(公司搭建、业务规划、税务合规、年审等)感兴趣,不妨【扫码】做个评估预约,测评后会有专业顾问给您评估身份申请资格、创业规划方案,有问题咨询我电话或微信(18148597167)↓↓↓
https://www.galaxyoversea.com/grade/13?pla=mi-gw-mily&spreadword=202601293
三、香港公司从搭建到税务合规全流程
在香港注册公司,并不一定能够享受税务优势,还需考虑真实经营,做好ODI备案等。
第一步:香港公司架构搭建
在转移业务前,企业应先确定合适的公司架构,并完成香港公司的注册,注册香港公司的要求和流程很简单,只需2-8天就能注册下来,如果已经注册了,需要做好商业登记、开设银行卡、定时进行年审、做好审计报税等事宜。
获取证书:成功注册后,将获得公司注册证书和商业登记证。
拿到商业登记证后,无需单独向税务局提交 “税务登记申请”,商业登记证上的 “商业登记号码”会同步作为公司的税务编号,税务局会自动为公司建立税务档案,后续直接用该编号申报即可。
第二步:进行ODI备案
内地企业去香港注册公司时,通常应先进行ODI备案,再注册香港公司,ODI备案流程如下:
企业向所在地发改部门提交备案申请,取得《境外投资项目备案通知书》;
凭发改备案文件,向商务部门提交申请,取得《企业境外投资证书》;
完成上述两项后,到银行办理外汇登记,取得ODI业务登记凭证。
需区别ODI和FDI的区别:
第三步:香港公司需要持续合规
香港公司注册完成后,如果需要经营的话,需要开设银行账户、进行年审、审计报税、招聘员工和缴纳强积金等。

第四步:构建香港公司商业实质
在香港做跨境电商,如果想要合理的享受税务优势和一些减税政策,离不开税务居民评定,而企业申请香港税务居民证明,一定需要证明公司在香港实质经营的,一般从是否有真实的经营活动、实质的办公场地、招聘香港本地员工和缴纳强积金供款、进行税务申报(利得税、薪俸税)等判断。
第五步:香港税务居民身份认定
通过企业认定为香港税务身份,注册的香港公司需要满足在香港实质经营(实质办公场地+真实业务+控股人在香港办公+公司决策在香港)要求。
如果你考虑去香港设立公司、做出海业务等,不妨通过链接评估公司注册、创业资格,银河专业商务规划师为您全方位指导,有问题咨询银河君mily(微信同号:18512604364 或18148597167)↓↓↓
https://www.galaxyoversea.com/grade/13?pla=mi-gw-mily&spreadword=202601293
四、银河一站式出海创业+税务规划解决方案
银河集团是一站式香港创业出海服务平台,可以很好的协助你规划出海业务,包括但不限于解决税务身份、公司注册、税务合规等诸多问题。
银河的一站式创业产品【好生意x真经营】套餐,主要解决用户在香港创业问题(注册公司+开户+年审+报税+实质经营+办公场地)和香港身份问题(香港身份申请+续签+转永居),可以通过一张图来了解:
银河集团近期新上线产品【好生意真经营税务套餐】可以为你一站式解决香港公司注册到落地经营、香港永居身份办理、香港税务统筹等问题。
1.解决香港永居身份问题
好生意真经营税务MAX套餐提供香港身份一站式服务,包括香港身份前期申请到取证,后期续签和转永居全流程规划和协助,让你高效获批香港身份和轻松拿到香港永居身份。
2.解决香港公司注册到经营问题
好生意真经营税务MAX套餐提供香港公司从注册到后期经营一站式服务,如香港公司注册、银行开户、公司年审、代理记账、税务申报、开放式工位租赁、强积金服务、个人税表申报等,让你的公司实现“真经营、真实业”。
3.解决香港税务统筹规划问题
香港公司注册后如何实现税务合规和优化,好生意真经营税务MAX套餐协助你成为香港税务居民,合理香港搭建公司股权架构,构建商业实质,房产购置等,这些都利于你实现税务优化,真正享受香港低税政策和内地免税政策。
4.解决在香港安家落户问题
如果你想要在香港落户安家,事业生活两不误,好生意真经营税务MAX套餐也为你提供房产购置、房屋托管等服务,搭配银河的生活套餐(择校插班、驾照办理、保险购置等),轻松落户安家,也有助于成为永居和税务居民。
如果您这边需要申请香港身份,或单独续签&拿永居、中小学择校、香港公司注册,银行开户、办公室租赁、创业续签、买房置业等业务,咨询我微信或电话(18512604364)↓↓↓