需要赴港开公司创业、开店做生意、香港身份续签规划等一站式服务可联系我(微信and电话:19065101539/18681542289)
别再不当回事!香港身份续签失败,后果严重,附续签应对指南
香港身份并非“一劳永逸”——首次获批后需每2至3年续签一次,累计满7年“通常居住”方可申请永居。若续签失败,不仅会中断身份合法性,更可能引发连锁反应,影响个人发展、家庭规划及子女教育。
一、香港身份续签失败的不良后果
1、身份失效,合法居留权终止
香港身份续签失败意味着居留签证到期后无法继续合法逗留。若未在规定期限内离境,可能面临“非法居留”指控,影响未来再次申请香港身份或入境其他国家。对于高才通计划申请人而言,续签失败更意味着彻底失去通过该计划再次申请的资格,只能转投其他人才计划,但需重新满足条件且通过率大幅降低。

2、子女教育中断,升学路径受阻
未满18周岁的子女作为受养人获批香港身份,其身份与主申请人紧密绑定。若主申请人续签失败,子女将失去香港身份,面临以下风险:
中小学阶段:需立即转学回内地,但内地与香港教育体系差异大,孩子需适应新环境,可能影响学业成绩及心理健康。
大学阶段:失去香港本地生身份后,子女无法以本地生名额申请香港八大院校,录取概率大幅下降;若已入读,则需按非本地生标准缴纳学费(本地生学费约为非本地生的1/4至1/3)。例如,香港大学本地生年学费约4.2万港元,非本地生则需18.2万港元,四年总差额超56万港元。
内地升学:失去港籍身份后,子女无法通过“华侨生联考”或“DSE考试”低分报考内地高校,升学竞争力显著削弱。
3、永居时间归零,福利获取延迟
申请香港永居需满足7年“通常居住”条件,且时间连续计算。若续签失败导致身份中断,7年计时需重新开始,直接影响以下权益:
护照免签:香港特区护照可免签173个国家和地区,但需持有永居身份方可申请。
社会福利:包括公租房申请、公职报考、选举权、购房优惠等均需永居身份。
医疗保障:永居可享受公立医院低价医疗服务,非永居需支付更高费用。
4、经济成本增加,资源投入浪费
续签失败不仅导致前期申请费用(如优才计划申请费、中介服务费等)付诸东流,还可能引发额外支出:
重新申请成本:若转投其他人才计划,需重新准备材料、支付申请费及可能的中介服务费。
家庭搬迁费用:子女转学、家庭重新安置等需承担交通、住宿及适应成本。
机会成本:因身份中断错失的工作机会、商业合作及投资收益难以量化。
5、社会信誉受损,未来申请受阻
香港入境处对申请人社会信誉高度关注。若续签失败涉及虚假材料、非法务工、签证逾期等违规行为,将被记录在案,影响未来申请任何类型香港签证的通过率。例如,某申请人因提供虚假雇佣合同续签被拒,后续申请专才计划时因信用问题被直接驳回。
如果你已经拿到了香港身份,需要做续签规划,可以先做个续签永居成功率自测,后续还会有规划师教你如何续签↓↓↓咨询电话:19065101539/18681542289
https://www.galaxyoversea.com/renewal/1?pla=r-gw-yinhe&spreadword=202601142
二、香港身份续签应对指南
(一)还未递交续签申请:提前规划,规避风险
1、明确续签条件,匹配个人情况
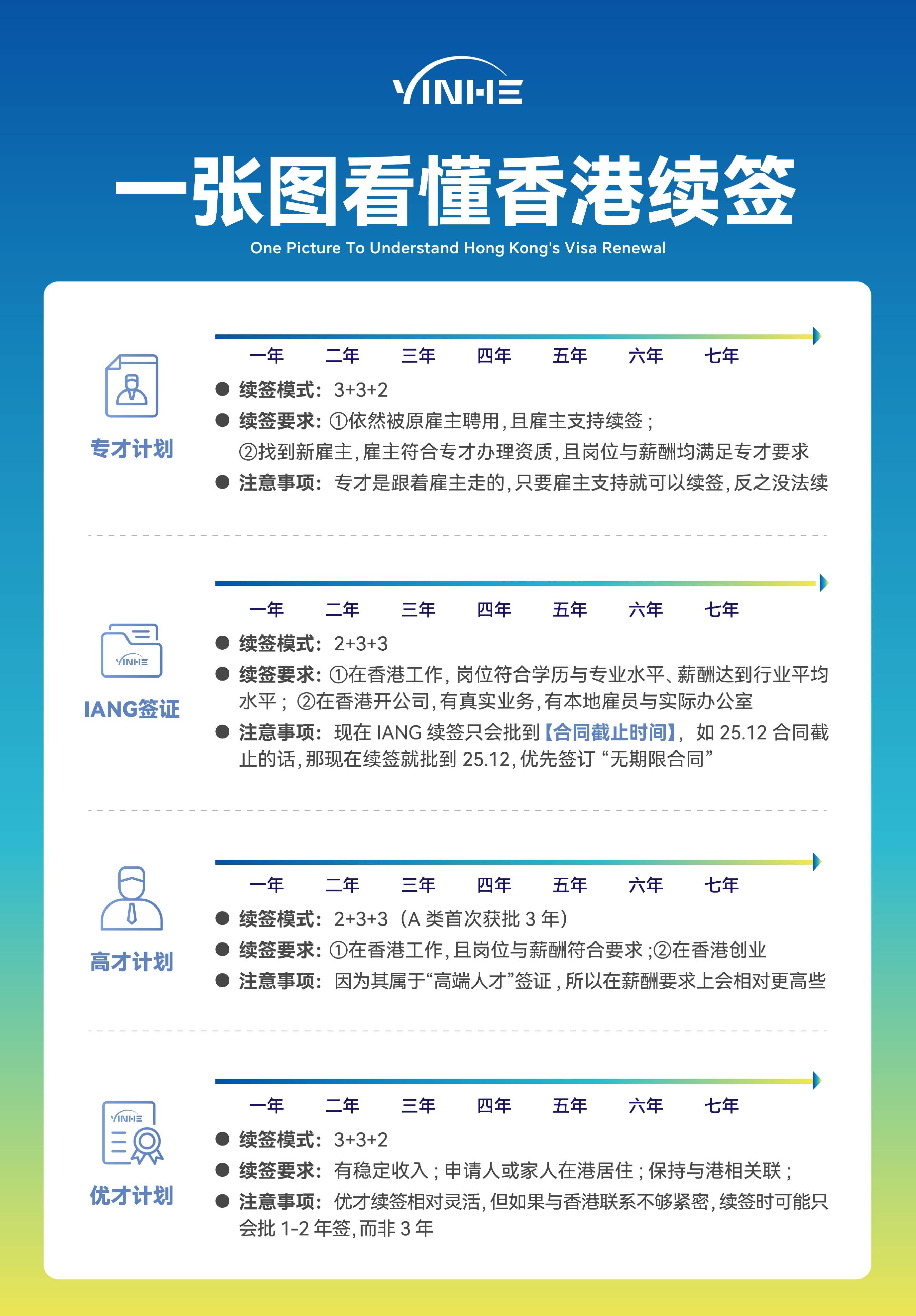
不同人才计划续签要求各异,需针对性准备:
优才计划:需证明与香港保持紧密联系,如工作、居住、家庭、社会参与等。可通过纳税记录、雇佣合同、租房合同、子女在港入学证明等材料体现。
高才通计划:需证明已在港受雇或自雇,且职位符合市场水平。创业者需提供公司财报、业务合同、本地雇佣记录等。
专才计划:需保持雇佣关系有效,且雇主公司符合运营要求(如真实办公、本地雇佣、业务流水等)。
进修计划:需保持学生身份或毕业后在港就业,提供在校成绩单、毕业证书或雇佣合同。

2、提前1—2年准备,避免临时抱佛脚
续签材料需覆盖1—3年在港记录,建议提前整理以下核心文件:
基础材料:香港身份证、有效旅行证件、ID91表格(续签申请表)。
工作证明:雇佣合同、薪俸税单、公司证明(业务流水、雇佣记录)。
居住证明:租房/购房合同、水电费账单、物业缴费记录。
社会参与证明:社区活动照片、义工服务记录、行业协会会员证明。
受养人材料:子女在港入学证明、家庭生活照片等。
3、规避常见雷区,降低拒签风险
离港超180天未解释:若因工作、学习等原因需长期离港,需提前准备派遣函、医疗记录等证明,并在续签时提交解释信及返港计划。
材料缺失或逻辑矛盾:确保所有材料真实、完整,避免时间线冲突或信息不一致。例如,纳税记录与收入证明需匹配,租房合同与水电账单地址需一致。
虚假雇佣或空壳公司:高才通及专才计划申请人需确保雇主公司真实运营,避免被认定为“挂靠”或“伪造材料”。
如果你已经拿到了香港身份,需要做续签规划,可以先做个续签永居成功率自测,后续还会有规划师教你如何续签↓↓↓咨询电话:19065101539/18681542289
https://www.galaxyoversea.com/renewal/1?pla=r-gw-yinhe&spreadword=202601142
(二)已递交续签申请:被拒后补救策略
1、分析拒签原因,针对性补充材料
入境处通常会在拒签信中明确说明理由,常见问题包括:
材料不全:如缺少纳税记录、雇佣合同等关键文件。
证据链断裂:如离港时间过长但未提供合理解释。
不符合续签条件:如高才通申请人未在港受雇,或专才申请人雇主公司异常。
补救措施:
根据拒签信要求补充材料,如补交审计报告、离港解释信、返港计划等。
若涉及复杂情况(如多次离港、公司运营问题),建议委托专业机构撰写法律意见书或解释信,增强说服力。
2、把握上诉窗口期,及时重递申请
若拒签信未明确禁止重递,可在规定时限内(通常为1—3个月)提交补充材料并重新申请。例如:
案例1:某申请人因材料不全被拒,补充完整纳税记录及雇佣合同后,1个月内获批续签。
案例2:某高才通申请人因离港超180天被拒,提交医疗记录及返港计划后,成功续签。
3、委托专业机构,提升补救成功率
专业机构可提供以下服务:
深度评估:分析断签原因,量身定制补救方案。
材料优化:重构文书逻辑,突出申请人与香港的紧密联系。
全程陪同:香港专员协助线下递交,实时应对入境处问询。
法律支持:必要时提供法律意见书或协助上诉。
数据支撑:据银河集团统计,其服务的断签客户中,一年内断签的补救成功率较高。

三、银河集团断签补救成功案例解析
面对断签的困境,许多人感到无助和迷茫。然而,银河集团却凭借其丰富的经验和专业的服务,帮助不少断签客户重新续上了香港身份。下面,我们将通过2个具体案例,来分析银河集团是如何进行续签补救的。
案例一:DIY断签,其他中介拒收,银河集团2天成功续上身份
客户情况:客户因自行DIY申请导致断签,其他中介机构因案件复杂而拒收。
银河方案:
1、资料收集与修改:银河交付团队协助客户收集续期资料,对不合格之处进行修改调整,确保材料的完整性和合规性。
2、材料补充与反馈:整理补充缺失材料,反馈给银河文案专家,确认赴港递交时间,确保每一步都精准无误。
3、递交流程解释与提醒:向客户详细解释递交流程,提醒当日注意事项,文案专家同步撰写解释信,以增强说服力。
结果:银河凭借资深经验分析客户情况、精准制备申请材料,成功帮助客户拿到续签获批函。

案例二:海外深造X先生,优才断签4个月!
客户情况:2022年,X先生DIY获批香港优才,顺利拿到了2年逗留签证。但X先生长期在海外深造,因为忙于实习工作,并没有进行续签规划,也没有人提醒续签节点,错过了续签的最佳时机,导致身份断签 4 个月。
银河方案:
1、精准诊断:全面分析X先生在港的关联情况,量身定制合规的续签方案。
2、材料优化:精准提炼X先生的核心优势,同步启动材料清单梳理及文书逻辑重构,确保材料的针对性和说服力。
3、高效护航:香港专员全程陪同递交材料,确保材料完备无误。在1个月内,X先生成功获批续签。

银河更多断签成功案例参考:

如果你对香港创业、做生意等商务服务感兴趣,可以先做个香港创业服务规划评估,后续还会有规划师教你如何在港创业↓↓↓咨询电话:19065101539/18681542289
https://pages.galaxy-immi.com/evaluation/52?pla=r-gw-yinhe&spreadword=20260142
四、香港身份续签中介推荐
总的来说,香港身份的续签流程相对复杂,需要准备的材料也较多。为了确保申请成功,许多申请人会选择找一站式的香港服务中介机构来帮助续签规划。
1、专业性与经验
熟悉流程:专业的中介通常对香港身份续签的流程非常熟悉,他们了解所需的材料、申请步骤以及可能遇到的问题和解决方案。这可以大大节省申请人的时间和精力,避免在续签过程中因不熟悉流程而出现的错误或延误。
了解政策:香港的身份续签政策可能会随着时间和具体情况的变化而调整。中介能够及时获取最新的政策信息,并根据申请人的具体情况提供个性化的续签方案。
2、提高续签成功率
准备材料:中介在准备续签材料方面具有丰富的经验,他们知道如何收集、整理和呈现材料,以提高续签的成功率。
策略规划:中介会根据申请人的实际情况,如工作情况、居住情况、家庭情况等,制定合适的续签策略。例如,对于通过优才计划获得香港身份的人士,中介可能会建议他们通过在香港工作、子女在港读书等方式来加强与香港的联系,从而提高续签成功率。
3、便捷与省心
一站式服务:专业的中介可以提供一站式服务,从香港身份的申请,再到获批后的续签规划、咨询、材料准备到递交申请、跟进进度等各个环节都全程参与,还能为申请人提供全方位的在港生活、教育、创业等服务支持,直至拿永居。

节省时间:对于忙碌的申请人来说,寻找中介可以大大节省他们在续签过程中投入的时间和精力。中介会负责处理繁琐的续签事务,让申请人能够专注于自己的工作和生活。
4、应对复杂情况
解决难题:在续签过程中,申请人可能会遇到各种复杂情况,如材料不全、政策变动等。中介具有丰富的应对经验,能够迅速找到解决方案,帮助申请人顺利度过难关。


最后,香港身份续签是长期规划的关键环节,需以“未雨绸缪”替代“亡羊补牢”。尽管续签面临多项挑战,但通过专业规划与合规运营,完全能够实现“事业扎根香港,身份稳获永居”的双赢目标。对香港身份续签、在港创业做生意感兴趣的朋友,记得先找Ruby做进一步了解!
如果你对香港创业、做生意等商务服务感兴趣,可以先做个香港创业服务规划评估,后续还会有规划师教你如何在港创业↓↓↓咨询电话:19065101539/18681542289
https://pages.galaxy-immi.com/evaluation/52?pla=r-gw-yinhe&spreadword=20260142
香港创业、做生意、身份办理、续签等香港一站式服务咨询,微信加:19065101539/18681542289
更多关于香港创业、生意、续签消息,关注公众号:银河港续签
